Suppr超能文献

良性前列腺增生的免疫相关诊断标志物及其作为药物靶点的潜力。

Immune-related diagnostic markers for benign prostatic hyperplasia and their potential as drug targets.

作者信息

Wang YaXuan, Wang Jing, Liu Jibin, Zhu HaiXia

机构信息

Cancer Research Centre Nantong, Affiliated Tumor Hospital of Nantong University & Nantong Tumor Hospital, Nantong, China.

Department of Urology, The First Affiliated Hospital of Harbin Medical University, Harbin, China.

出版信息

Front Immunol. 2024 Dec 5;15:1516362. doi: 10.3389/fimmu.2024.1516362. eCollection 2024.

Abstract

BACKGROUND

Benign prostatic hyperplasia (BPH) is a common issue among older men. Diagnosis of BPH currently relies on imaging tests and assessment of urinary flow rate due to the absence of definitive diagnostic markers. Developing more accurate markers is crucial to improve BPH diagnosis.

METHOD

The BPH dataset utilized in this study was sourced from the Gene Expression Omnibus (GEO). Initially, differential expression and functional analyses were conducted, followed by the application of multiple machine learning techniques to identify key diagnostic markers. Subsequent investigations have focused on elucidating the functions and mechanisms associated with these markers. The ssGSEA method was employed to evaluate immune cell scores in BPH samples, facilitating the exploration of the relationship between key diagnostic markers and immune cells. Additionally, molecular docking was performed to assess the binding affinity of these key markers to therapeutic drugs for BPH. Tissue samples from BPH patients were collected for experimental validation of the expression differences of the aforementioned genes.

RESULT

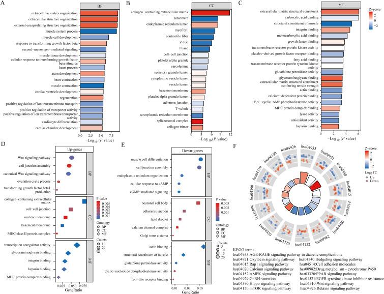
A total of 185 differential genes were identified, comprising 67 up-regulated and 118 down-regulated genes. These genes are implicated in pathways that regulate extracellular matrix tissue composition and cellular responses to transforming growth factor beta stimulation, as well as critical signaling pathways such as AMPK and mTOR. Through the application of various machine learning techniques, DACH1, CACNA1D, STARD13, and RUNDC3B were identified as key diagnostic markers. The ssGSEA algorithm further corroborated the association of these diagnostic genes with diverse immune cells. Moreover, molecular docking analysis revealed strong binding affinities of these markers to tamsulosin and finasteride, suggesting their potential as drug targets. Finally, experimental validation confirmed the expression differences of DACH1, CACNA1D, STARD13, and RUNDC3B in BPH tissues.

CONCLUSION

This study introduces novel immune-related diagnostic markers for BPH and highlights their promise as new drug targets, providing a valuable approach for predictive diagnosis and targeted therapy of BPH.

摘要

背景

良性前列腺增生(BPH)是老年男性中的常见问题。由于缺乏明确的诊断标志物,目前BPH的诊断依赖于影像学检查和尿流率评估。开发更准确的标志物对于改善BPH诊断至关重要。

方法

本研究中使用的BPH数据集来自基因表达综合数据库(GEO)。首先进行差异表达和功能分析,然后应用多种机器学习技术来识别关键诊断标志物。后续研究集中于阐明与这些标志物相关的功能和机制。采用单样本基因集富集分析(ssGSEA)方法评估BPH样本中的免疫细胞评分,以促进对关键诊断标志物与免疫细胞之间关系的探索。此外,进行分子对接以评估这些关键标志物与BPH治疗药物的结合亲和力。收集BPH患者的组织样本以对上述基因的表达差异进行实验验证。

结果

共鉴定出185个差异基因,其中67个上调基因和118个下调基因。这些基因涉及调节细胞外基质组织组成和细胞对转化生长因子β刺激反应的途径,以及诸如AMPK和mTOR等关键信号通路。通过应用各种机器学习技术,确定DACH1、CACNA1D、STARD13和RUNDC3B为关键诊断标志物。ssGSEA算法进一步证实了这些诊断基因与多种免疫细胞的关联。此外,分子对接分析显示这些标志物与坦索罗辛和非那雄胺具有很强的结合亲和力,表明它们作为药物靶点的潜力。最后,实验验证证实了DACH1、CACNA1D、STARD13和RUNDC3B在BPH组织中的表达差异。

结论

本研究为BPH引入了新的免疫相关诊断标志物,并突出了它们作为新药物靶点的前景,为BPH的预测诊断和靶向治疗提供了有价值的方法。

https://cdn.ncbi.nlm.nih.gov/pmc/blobs/0aa1/11655502/4edf4a0985cc/fimmu-15-1516362-g001.jpg

文献AI研究员

20分钟写一篇综述,助力文献阅读效率提升50倍。

立即体验

用中文搜PubMed

大模型驱动的PubMed中文搜索引擎

马上搜索

文档翻译

学术文献翻译模型,支持多种主流文档格式。

立即体验