Suppr超能文献

运动训练通过增加SIRT3表达减轻脑缺血后的神经元凋亡并重建线粒体质量控制。

Exercise training alleviates neuronal apoptosis and re-establishes mitochondrial quality control after cerebral ischemia by increasing SIRT3 expression.

作者信息

Wu Wenwen, Wei Zengyu, Wu Zhiyun, Chen Jianmin, Liu Ji, Chen Manli, Yuan Jinjin, Zheng Zhijian, Zhao Zijun, Lin Qiang, Liu Nan, Chen Hongbin

机构信息

Department of Neurology, Fujian Medical University Union Hospital, Fuzhou, China.

Department of Rehabilitation, Fujian Medical University Union Hospital, Fuzhou, China.

出版信息

Cell Biol Toxicol. 2024 Dec 21;41(1):10. doi: 10.1007/s10565-024-09957-3.

Abstract

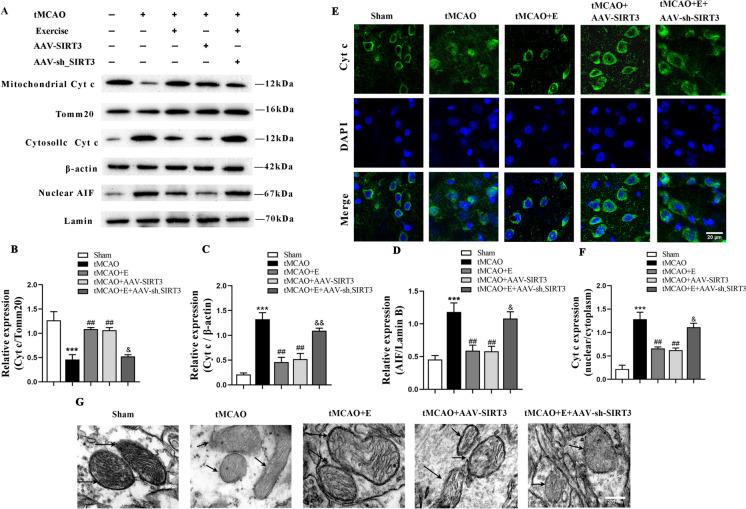
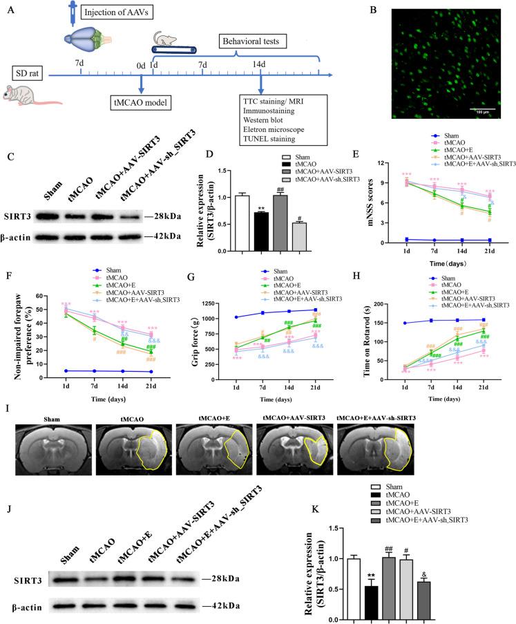
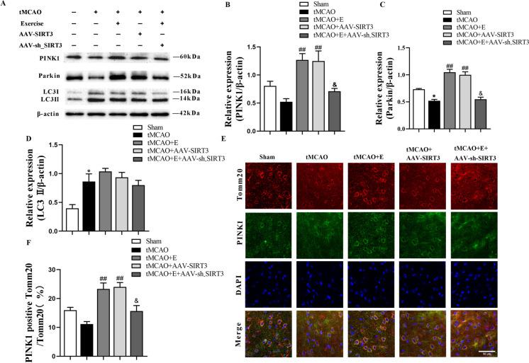
Existing evidence indicates that exercise training can enhance neural function by regulating mitochondrial quality control (MQC), which can be impaired by cerebral ischemia, and that sirtuin-3 (SIRT3), a protein localized in mitochondria, is crucial in maintaining mitochondrial functions. However, the relationship among exercise training, SIRT3, and MQC after cerebral ischemia remains obscure. This study attempted to elucidate the relationship among exercise training, SIRT3 and MQC after cerebral ischemia in rats. Male adult SD rats received tMCAO after the transfection of adeno-associated virus encoding either sirtuin-3 (AAV-SIRT3) or SIRT3 knockdown (AAV-sh-SIRT3) into the ipsilateral striata and cortex. Subsequently, the animals were randomly selected for exercise training. The index changes were measured by transmission electron microscopy, Western blot analysis, nuclear magnetic resonance imaging, TUNEL staining, and immunofluorescence staining, etc. The results revealed that after cerebral ischemia, exercise training increased SIRT3 expression, significantly improved neural function, alleviated infarct volume and neuronal apoptosis, maintained the mitochondrial structural integrity, and re-established MQC. The latter promoted mitochondrial biogenesis, balanced mitochondrial fission/fusion, and enhanced mitophagy. These favorable benefits were reversed after SIRT3 interference. In addition, a cellular OGD/R model showed that the increased SIRT3 expression alleviates neuronal apoptosis and re-establishes mitochondrial quality control by activating the β-catenin pathway. These findings suggest that exercise training may optimize mitochondrial quality control by increasing the expression of SIRT3, thereby improving neural functions after cerebral ischemia, which illuminates the mechanism underlying the exercise training-conferred neural benefits and indicates SIRT3 as a therapeutic strategy for brain ischemia.

摘要

现有证据表明,运动训练可通过调节线粒体质量控制(MQC)来增强神经功能,而脑缺血会损害线粒体质量控制,并且定位于线粒体的蛋白质沉默调节蛋白3(SIRT3)在维持线粒体功能方面至关重要。然而,脑缺血后运动训练、SIRT3和MQC之间的关系仍不清楚。本研究试图阐明大鼠脑缺血后运动训练、SIRT3和MQC之间的关系。成年雄性SD大鼠在将编码沉默调节蛋白3(AAV-SIRT3)或SIRT3基因敲低(AAV-sh-SIRT3)的腺相关病毒转染至同侧纹状体和皮质后接受大脑中动脉闭塞(tMCAO)。随后,将动物随机选择进行运动训练。通过透射电子显微镜、蛋白质免疫印迹分析、核磁共振成像、TUNEL染色和免疫荧光染色等方法测量指标变化。结果显示,脑缺血后,运动训练增加了SIRT3表达,显著改善了神经功能,减轻了梗死体积和神经元凋亡,维持了线粒体结构完整性,并重新建立了线粒体质量控制。后者促进了线粒体生物合成,平衡了线粒体裂变/融合,并增强了线粒体自噬。SIRT3干扰后,这些有益作用被逆转。此外,细胞氧糖剥夺/复氧(OGD/R)模型显示,增加的SIRT3表达通过激活β-连环蛋白通路减轻神经元凋亡并重新建立线粒体质量控制。这些发现表明,运动训练可能通过增加SIRT3表达来优化线粒体质量控制,从而改善脑缺血后的神经功能,这阐明了运动训练带来神经益处的潜在机制,并表明SIRT3可作为脑缺血的一种治疗策略。

https://cdn.ncbi.nlm.nih.gov/pmc/blobs/dada/11662049/1584b3ea7552/10565_2024_9957_Fig1_HTML.jpg

文献AI研究员

20分钟写一篇综述,助力文献阅读效率提升50倍。

立即体验

用中文搜PubMed

大模型驱动的PubMed中文搜索引擎

马上搜索

文档翻译

学术文献翻译模型,支持多种主流文档格式。

立即体验