Suppr超能文献

UTX的JmjC结构域突变通过抑制G0S2表达和激活Toll样信号通路,损害了其在胰腺癌中的抗肿瘤作用。

Mutation on JmjC domain of UTX impaired its antitumor effects in pancreatic cancer via inhibiting G0S2 expression and activating the Toll-like signaling pathway.

作者信息

Shen Xiao-Hua, Xiong Shu-Ping, Wang Sheng-Peng, Lu Shan, Wan Yi-Ye, Zhang Hui-Qing

机构信息

Department of Gastrointestinal Medical Oncology, Jiangxi Cancer Hospital, Nanchang, Jiangxi, 330029, People's Republic of China.

The Second Department of Radiotherapy, Jiangxi Cancer Hospital, Nanchang, Jiangxi, 330029, People's Republic of China.

出版信息

Mol Med. 2024 Dec 20;30(1):258. doi: 10.1186/s10020-024-01023-2.

Abstract

BACKGROUND

Recently, the incidence of pancreatic cancer (PC) has gradually increased. Research has shown that UTX mutants are critical in tumors. However, the underlying mechanisms remain incompletely understood. This study aimed to explore how UTX mutation would affect its related function in PC.

METHOD

Exome sequencing was used to analyze PC samples. MTT, transwell, and colony formation assays were performed to determine the cellular functions of PC cells. qRT-PCR, Western Blot, TUNEL, immunohistochemistry, CHIP, bioinformatics, and xenograft experiments were used to investigate the mechanism of UTX mutants in PC in vitro and in vivo.

RESULTS

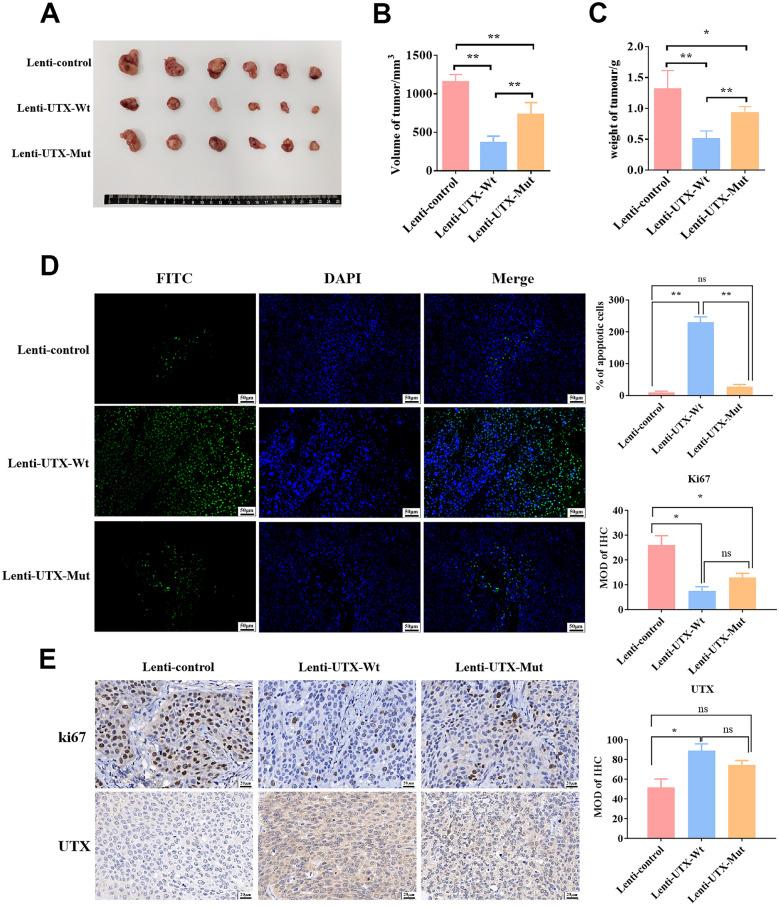
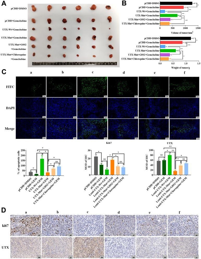
We compared exome sequencing data from 12 PC samples and found a UTX missense mutation on the JmjC structure. Through cellular functions and xenograft experiments, wild-type UTX was found to significantly inhibit PC malignant progression in vitro and in vivo, while UTX mutation notably impaired this effect. Furthermore, G0S2 was identified as the key target gene for UTX, and wild-type UTX significantly increased its expression, while mutant one lost this function to a certain extent both in vitro and in vivo. More importantly, G0S2 overexpression not only inhibited tumor malignant phenotype and drug resistance for Gemcitabine in PC but also effectively reversed the roles of UTX mutant with Toll-like signaling pathway involved. In terms of mechanism, UTX mutation elevated the H3K27me3 modification level of the G0S2 promoter, which decreased its expression in PC cells.

CONCLUSION

In conclusion, UTX mutant weakened the antitumor effect of wild-type UTX in PC by inhibiting G0S2 expression and activating the Toll-like signaling pathway.

摘要

背景

近年来,胰腺癌(PC)的发病率逐渐上升。研究表明,UTX突变体在肿瘤中起关键作用。然而,其潜在机制仍未完全明确。本研究旨在探讨UTX突变如何影响其在PC中的相关功能。

方法

采用外显子组测序分析PC样本。进行MTT、Transwell和集落形成实验以确定PC细胞的细胞功能。运用qRT-PCR、蛋白质免疫印迹、TUNEL、免疫组织化学、染色质免疫沉淀、生物信息学和异种移植实验,在体外和体内研究UTX突变体在PC中的作用机制。

结果

我们比较了12份PC样本的外显子组测序数据,发现JmjC结构上存在UTX错义突变。通过细胞功能和异种移植实验发现,野生型UTX在体外和体内均能显著抑制PC的恶性进展,而UTX突变则明显削弱了这种作用。此外,G0S2被确定为UTX的关键靶基因,野生型UTX能显著增加其表达,而突变型UTX在体外和体内均在一定程度上丧失了该功能。更重要的是,G0S2过表达不仅抑制了PC的肿瘤恶性表型和对吉西他滨的耐药性,还有效逆转了UTX突变体在Toll样信号通路中的作用。机制方面,UTX突变提高了G0S2启动子的H3K27me3修饰水平,从而降低了其在PC细胞中的表达。

结论

总之,UTX突变通过抑制G0S2表达和激活Toll样信号通路,削弱了野生型UTX在PC中的抗肿瘤作用。

https://cdn.ncbi.nlm.nih.gov/pmc/blobs/6ef7/11660670/95b9f016f828/10020_2024_1023_Fig1_HTML.jpg

文献AI研究员

20分钟写一篇综述,助力文献阅读效率提升50倍。

立即体验

用中文搜PubMed

大模型驱动的PubMed中文搜索引擎

马上搜索

文档翻译

学术文献翻译模型,支持多种主流文档格式。

立即体验