Suppr超能文献

β-内酰胺类抗生素诱导与活性氧生成相关的代谢紊乱,导致细菌受损。

β-lactam antibiotics induce metabolic perturbations linked to ROS generation leads to bacterial impairment.

作者信息

Ye Dongyang, Sun Jing, Jiang Ran, Chang Jiashen, Liu Yiming, Wu Xiangzheng, Li Luqi, Luo Yihan, Wang Juan, Guo Kangkang, Yang Zengqi

机构信息

College of Veterinary Medicine, Northwest A&F University, Yangling, Shaanxi, China.

Key Laboratory of Ruminant Disease Prevention and Control (West), Ministry of Agriculture and Rural Affairs, Yangling, Shaanxi, China.

出版信息

Front Microbiol. 2024 Dec 6;15:1514825. doi: 10.3389/fmicb.2024.1514825. eCollection 2024.

Abstract

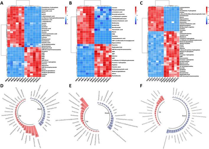
Understanding the impact of antibiotics on bacterial metabolism is crucial for elucidating their mechanisms of action and developing more effective therapeutic strategies. β-lactam antibiotics, distinguished by their distinctive β-lactam ring structure, are widely used as antimicrobial agents. This study investigates the global metabolic alterations induced by three β-lactam antibiotics-meropenem (a carbapenem), ampicillin (a penicillin), and ceftazidime (a cephalosporin)-in . Our comprehensive metabolic profiling revealed significant perturbations in bacterial metabolism, particularly in pathways such as glutathione metabolism, pantothenate and CoA biosynthesis, pyrimidine metabolism, and purine metabolism. Antibiotic treatment markedly increased reactive oxygen species levels, with meropenem reaching nearly 200 ± 7%, ampicillin at 174 ± 11%, and ceftazidime at 152 ± 7%. Additionally, β-lactam antibiotics elevated 8-OHdG levels to 4.73 ± 0.56-fold for meropenem, 2.49 ± 0.19-fold for ampicillin, and 3.19 ± 0.34-fold for ceftazidime; 8-OHG levels increased to 5.57 ± 0.72-fold for meropenem, 3.08 ± 0.31-fold for ampicillin, and 4.45 ± 0.66-fold for ceftazidime, indicating that oxidative stress enhances oxidative damage to bacterial DNA and RNA. Notably, we observed a selective upregulation of specific amino acids associated with cellular repair mechanisms, indicating a metabolic adaptation to counteract oxidative damage. These findings illustrate that β-lactam antibiotics induce a complex metabolic perturbations associated with ROS production, potentially compromising critical cellular components. This study enhances our understanding of the intricate relationship between antibiotic action and bacterial metabolism, providing valuable insights for developing effective strategies against antibiotic-resistant pathogens.

摘要

了解抗生素对细菌代谢的影响对于阐明其作用机制和制定更有效的治疗策略至关重要。β-内酰胺类抗生素以其独特的β-内酰胺环结构为特征,被广泛用作抗菌剂。本研究调查了三种β-内酰胺类抗生素——美罗培南(一种碳青霉烯类抗生素)、氨苄西林(一种青霉素类抗生素)和头孢他啶(一种头孢菌素类抗生素)——在……中诱导的全局代谢变化。我们全面的代谢谱分析揭示了细菌代谢中的显著扰动,特别是在谷胱甘肽代谢、泛酸和辅酶A生物合成、嘧啶代谢和嘌呤代谢等途径中。抗生素处理显著提高了活性氧水平,美罗培南达到近200±7%,氨苄西林为174±11%,头孢他啶为152±7%。此外,β-内酰胺类抗生素将8-OHdG水平提高到:美罗培南为4.73±0.56倍,氨苄西林为2.49±0.19倍,头孢他啶为3.19±0.34倍;8-OHG水平提高到:美罗培南为5.57±0.72倍,氨苄西林为3.08±0.31倍,头孢他啶为4.45±0.66倍,这表明氧化应激增强了对细菌DNA和RNA的氧化损伤。值得注意的是,我们观察到与细胞修复机制相关的特定氨基酸的选择性上调,表明存在代谢适应以抵消氧化损伤。这些发现表明,β-内酰胺类抗生素会诱导与活性氧产生相关的复杂代谢扰动,可能会损害关键的细胞成分。本研究增进了我们对抗生素作用与细菌代谢之间复杂关系的理解,为制定对抗耐药病原体的有效策略提供了有价值的见解。

https://cdn.ncbi.nlm.nih.gov/pmc/blobs/f48f/11659197/18dfdfdcbecd/fmicb-15-1514825-g001.jpg

文献AI研究员

20分钟写一篇综述,助力文献阅读效率提升50倍。

立即体验

用中文搜PubMed

大模型驱动的PubMed中文搜索引擎

马上搜索

文档翻译

学术文献翻译模型,支持多种主流文档格式。

立即体验