Suppr超能文献

诺阿卡菌素的新作用:干扰RET驱动的甲状腺髓样癌中的G-四链体。

A novel role for nonactin: interfering with G-quadruplex in RET-driven medullary thyroid cancer.

作者信息

Alqahtani Tariq, Alsubait Arwa, Aloumi Meshari, Alamer Abdulrahman, Alomari Ghala, Alwassil Osama I, Obaidullah Ahmad J, Alghamdi Sahar S

机构信息

Department of Pharmaceutical Sciences, College of Pharmacy, King Saud Bin Abdulaziz University for Health Sciences, Riyadh, Saudi Arabia.

King Abdullah International Medical Research Center, Riyadh, Saudi Arabia.

出版信息

BMC Cancer. 2024 Dec 23;24(1):1569. doi: 10.1186/s12885-024-13345-9.

Abstract

BACKGROUND

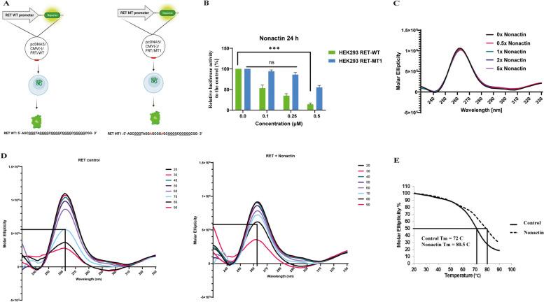
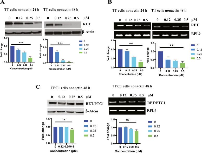
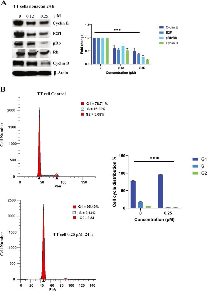
Medullary Thyroid Carcinoma (MTC) is closely associated with mutations in the RET proto-oncogene, placing the activated RET protein at the center of MTC pathogenesis. Existing therapeutic solutions, primarily tyrosine kinase inhibitors such as selpercatinib, vandetanib, and cabozantinib, have shown moderate efficacy but are accompanied by increased risks of side effects and resistance. This study unveils a promising avenue using nonactin, a compound historically recognized for its antibacterial properties, targeting the G-quadruplex interactions within the RET proto-oncogene.

METHOD

In this research, high-throughput screening was conducted using a luciferase reporter-based cellular assay. The MTC TT cell line was treated with nonactin for 24 and 48 h. Immunoblotting and RT-PCR were employed to measure the protein and RNA levels of RET and its downstream stream proteins. Binding to the G-Quadruplex was assessed using melting curves and Circular Dichroism. The cell cycle was analyzed using FACS, and caspase activity was measured to indicate the activation of apoptosis.

RESULTS

Nonactin was identified to significantly reduce luciferase activity driven by the RET promoter. A deeper exploration revealed nonactin's remarkable selectivity against tumor cell lines harboring RET mutations, effectively inducing apoptosis. Nonactin was also found to bind to the G-quadruplex region on RET.

CONCLUSION

The findings highlight the compound's therapeutic potential, emphasizing its mechanism of inducing apoptosis in active mutant RET cell lines by interacting with G-quadruplex structures. This novel insight opens avenues for a potentially effective treatment for MTC, potentially bypassing the challenges associated with current TKIs.

摘要

背景

甲状腺髓样癌(MTC)与RET原癌基因突变密切相关,活化的RET蛋白是MTC发病机制的核心。现有的治疗方案主要是酪氨酸激酶抑制剂,如塞尔帕替尼、凡德他尼和卡博替尼,已显示出一定疗效,但伴随着副作用和耐药性风险增加。本研究揭示了一条有前景的途径,即使用久负抗菌盛名的化合物缬氨霉素,靶向RET原癌基因内的G-四链体相互作用。

方法

在本研究中,使用基于荧光素酶报告基因的细胞试验进行高通量筛选。用缬氨霉素处理MTC TT细胞系24小时和48小时。采用免疫印迹和RT-PCR检测RET及其下游蛋白的蛋白质和RNA水平。使用熔解曲线和圆二色性评估与G-四链体的结合。使用流式细胞术分析细胞周期,并测量半胱天冬酶活性以指示细胞凋亡的激活。

结果

缬氨霉素被确定可显著降低RET启动子驱动的荧光素酶活性。进一步研究发现,缬氨霉素对携带RET突变的肿瘤细胞系具有显著的选择性,可有效诱导细胞凋亡。还发现缬氨霉素与RET上的G-四链体区域结合。

结论

这些发现突出了该化合物的治疗潜力,强调了其通过与G-四链体结构相互作用在活性突变RET细胞系中诱导细胞凋亡的机制。这一新颖的见解为MTC的潜在有效治疗开辟了道路,可能绕过当前酪氨酸激酶抑制剂相关的挑战。

https://cdn.ncbi.nlm.nih.gov/pmc/blobs/16f6/11665027/25a3919a52a4/12885_2024_13345_Fig1_HTML.jpg

文献AI研究员

20分钟写一篇综述,助力文献阅读效率提升50倍。

立即体验

用中文搜PubMed

大模型驱动的PubMed中文搜索引擎

马上搜索

文档翻译

学术文献翻译模型,支持多种主流文档格式。

立即体验