Suppr超能文献

缓解狼疮性肾炎的新方法:靶向CD8CD69CD103 T细胞中的NLRP3炎性小体

Novel approach to alleviate lupus nephritis: targeting the NLRP3 inflammasome in CD8CD69CD103 T cells.

作者信息

Lai Yimei, Zhuang Lili, Zhu Jieying, Wang Shuang, Guo Chaohuan, Chen Binfeng, Li Jin, Shi Jia, Li Mengyuan, Yang Niansheng, Zhou Mianjing

机构信息

Department of Rheumatology, The First Affiliated Hospital, Sun Yat-sen University, 58 Zhongshan Second Road, Guangzhou, 510080, P. R. China.

出版信息

J Transl Med. 2024 Dec 23;22(1):1139. doi: 10.1186/s12967-024-05951-9.

Abstract

BACKGROUND

Renal CD8 tissue-resident memory T (T) cells display prolonged survival and activity in lupus nephritis (LN), exacerbating renal pathology. NLRP3 regulates the T cell response. This study explored the impact of NLRP3 inflammasome activity on the regulatory functions of T cells in LN.

METHODS

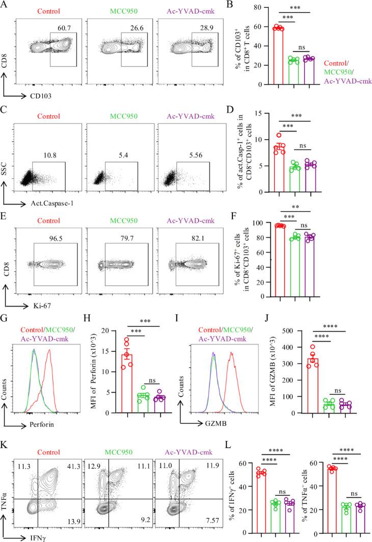
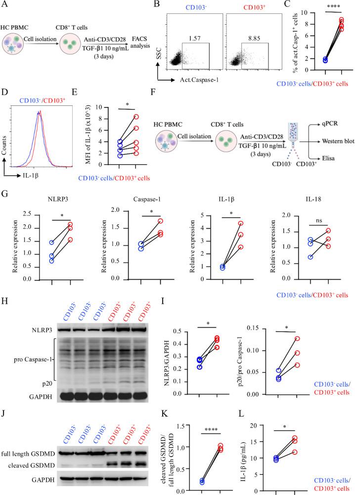
NLRP3 inflammasome activity in renal CD8 T cells from lupus-prone MRL/lpr mice and in vitro induced human CD8CD103 T cells was assessed by quantifying NLRP3, caspase-1, gasdermin D (GSDMD), and IL-1β levels using flow cytometry, ELISA, and western blotting analysis. The specific NLRP3 inhibitor MCC950, caspase-1 inhibitor Ac-YVAD-cmk, and NF-κB inhibitor JSH23 were utilized to delineate the role of NLRP3 in modulating the pathogenicity of CD8 T cells in LN.

RESULTS

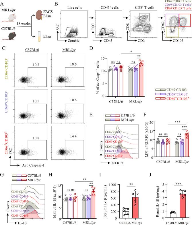
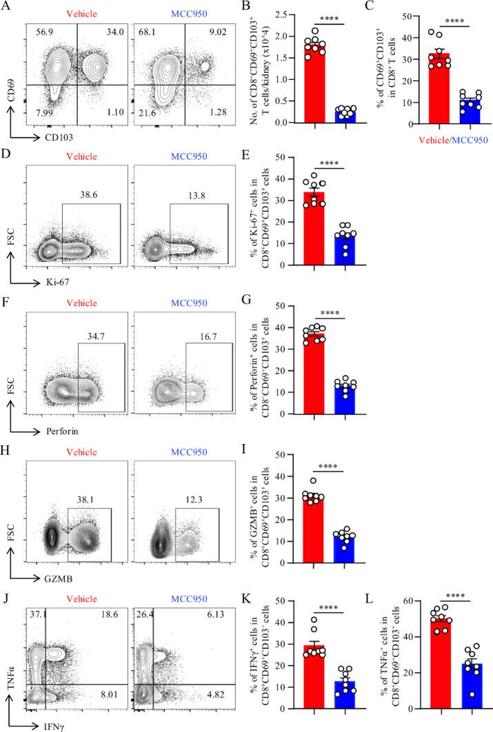
Activation of the NLRP3 inflammasome was confirmed in renal CD8CD69CD103 T cells derived from mice with LN and in vitro-induced human CD8CD103 T-like cells. MCC950 curtailed the infiltration and activity of CD8CD69CD103 T cells and enhanced renal outcomes. MCC950 also suppressed the maturation and functional capabilities of CD8CD103 T cells in a manner reliant on inflammasome activity in vitro. IL-1β promoted the expression of TGF-βRII in CD8 T cells via the NF-κB pathway.

CONCLUSIONS

NLRP3 inflammasome activity in renal CD8CD69CD103 T cells contributes to LN pathogenesis by regulating cell differentiation and effector functions. Therapeutically targeting the NLRP3 inflammasome could significantly mitigate CD8CD69CD103 T cell-mediated renal damage in LN.

摘要

背景

肾脏CD8组织驻留记忆T(T)细胞在狼疮性肾炎(LN)中表现出延长的存活期和活性,加剧了肾脏病理变化。NLRP3调节T细胞反应。本研究探讨了NLRP3炎性小体活性对LN中T细胞调节功能的影响。

方法

通过流式细胞术、ELISA和蛋白质印迹分析定量NLRP3、半胱天冬酶-1、gasdermin D(GSDMD)和IL-1β水平,评估狼疮易感MRL/lpr小鼠肾脏CD8 T细胞和体外诱导的人CD8CD103 T细胞中的NLRP3炎性小体活性。使用特异性NLRP3抑制剂MCC950、半胱天冬酶-1抑制剂Ac-YVAD-cmk和NF-κB抑制剂JSH23来阐明NLRP3在调节LN中CD8 T细胞致病性中的作用。

结果

在来自LN小鼠的肾脏CD8CD69CD103 T细胞和体外诱导的人CD8CD103 T样细胞中证实了NLRP3炎性小体的激活。MCC950减少了CD8CD69CD103 T细胞的浸润和活性,并改善了肾脏结局。MCC950还以依赖体外炎性小体活性的方式抑制了CD8CD103 T细胞的成熟和功能能力。IL-1β通过NF-κB途径促进CD8 T细胞中TGF-βRII的表达。

结论

肾脏CD8CD69CD103 T细胞中的NLRP3炎性小体活性通过调节细胞分化和效应功能促进LN发病机制。靶向NLRP3炎性小体进行治疗可显著减轻LN中CD8CD69CD103 T细胞介导的肾脏损伤。

https://cdn.ncbi.nlm.nih.gov/pmc/blobs/f0e6/11668076/685c45d3e3f2/12967_2024_5951_Fig1_HTML.jpg

文献AI研究员

20分钟写一篇综述,助力文献阅读效率提升50倍。

立即体验

用中文搜PubMed

大模型驱动的PubMed中文搜索引擎

马上搜索

文档翻译

学术文献翻译模型,支持多种主流文档格式。

立即体验