Suppr超能文献

M-MDSCs与Treg之间的CXCL16/CXCR6/TGF-β反馈环在生物膜感染期间抑制抗菌免疫

CXCL16/CXCR6/TGF-β Feedback Loop Between M-MDSCs and Treg Inhibits Anti-Bacterial Immunity During Biofilm Infection.

作者信息

Wu Xiaoyu, Pan Baiqi, Chu Chenghan, Zhang Yangchun, Ma Jinjin, Xing Yang, Ma Yuanchen, Zhu Wengang, Zhong Huan, Alimu Aerman, Zhou Guanming, Liu Shuying, Chen Weishen, Li Xiang, Puyi Sheng

机构信息

Department of Joint Surgery, The First Affiliated Hospital of Sun Yat-sen University, Guangzhou, Guangdong, 510080, China.

Guangdong Provincial Clinical Research Center for Orthopedic Diseases, The First Affiliated Hospital of Sun Yat-sen University, Guangzhou, Guangdong, 510080, China.

出版信息

Adv Sci (Weinh). 2025 Feb;12(7):e2409537. doi: 10.1002/advs.202409537. Epub 2024 Dec 24.

Abstract

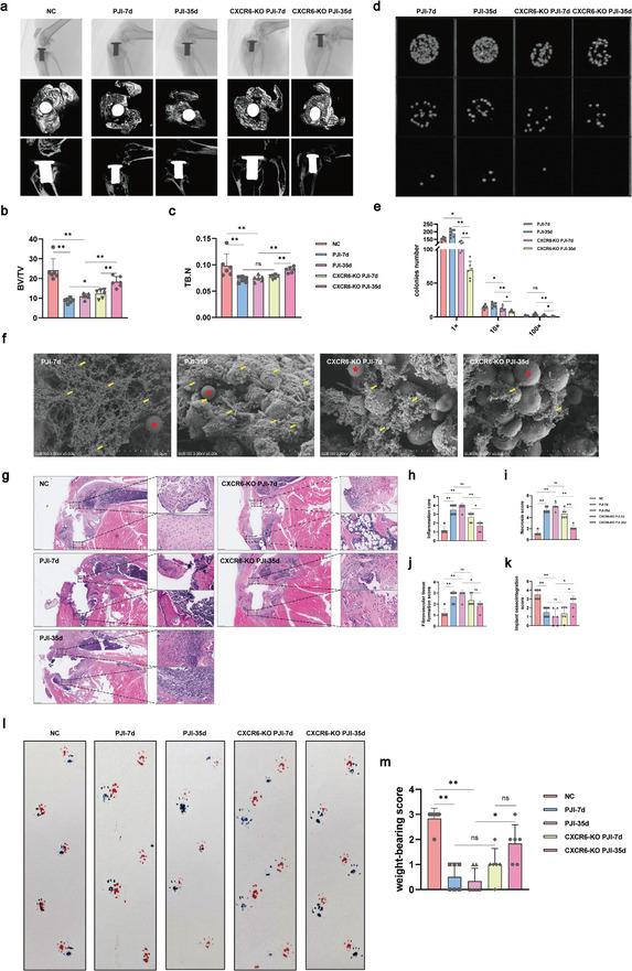
Staphylococcus aureus (S. aureus) is a leading cause of Periprosthetic  joint  infection (PJI), a severe complication after joint arthroplasty. Immunosuppression is a major factor contributing to the infection chronicity of S. aureus PJI, posing significant treatment challenges. This study investigates the relationship between the immunosuppressive biofilm milieu and S. aureus PJI outcomes in both discovery and validation cohorts. This scRNA-seq analysis of synovium from PJI patients reveals an expansion and heightened activity of monocyte-related myeloid-derived suppressor cells (M-MDSCs) and regulatory T cells (Treg). Importantly, CXCL16 is significantly upregulated in M-MDSCs, with its corresponding CXCR6 receptor also elevated on Treg. M-MDSCs recruit Treg and enhance its activity via CXCL16-CXCR6 interactions, while Treg secretes TGF-β, inducing M-MDSCs proliferation and immunosuppressive activity. Interfering with this cross-talk in vivo using Treg-specific CXCR6 knockout PJI mouse model reduces M-MDSCs/Treg-mediated immunosuppression and alleviates bacterial burden. Immunohistochemistry and recurrence analysis show that PJI patients with CXCR6 synovium have poor prognosis. This findings highlight the critical role of CXCR6 in Treg in orchestrating an immunosuppressive microenvironment and biofilm persistence during PJI, offering potential targets for therapeutic intervention.

摘要

金黄色葡萄球菌(S. aureus)是人工关节周围感染(PJI)的主要病因,PJI是关节置换术后的一种严重并发症。免疫抑制是导致金黄色葡萄球菌PJI感染慢性化的主要因素,带来了重大的治疗挑战。本研究在发现队列和验证队列中调查了免疫抑制生物膜环境与金黄色葡萄球菌PJI结局之间的关系。对PJI患者滑膜进行的这项单细胞RNA测序分析揭示了单核细胞相关的髓源性抑制细胞(M-MDSCs)和调节性T细胞(Treg)的扩增及活性增强。重要的是,CXCL16在M-MDSCs中显著上调,其相应的CXCR6受体在Treg上也升高。M-MDSCs通过CXCL16-CXCR6相互作用招募Treg并增强其活性,而Treg分泌转化生长因子-β(TGF-β),诱导M-MDSCs增殖和免疫抑制活性。使用Treg特异性CXCR6基因敲除的PJI小鼠模型在体内干扰这种相互作用可降低M-MDSCs/Treg介导的免疫抑制并减轻细菌负荷。免疫组织化学和复发分析表明,CXCR6滑膜的PJI患者预后较差。这些发现突出了CXCR6在Treg中在PJI期间协调免疫抑制微环境和生物膜持续存在方面的关键作用,为治疗干预提供了潜在靶点。

https://cdn.ncbi.nlm.nih.gov/pmc/blobs/52f2/11831521/83839b39e6c0/ADVS-12-2409537-g005.jpg

文献AI研究员

20分钟写一篇综述,助力文献阅读效率提升50倍。

立即体验

用中文搜PubMed

大模型驱动的PubMed中文搜索引擎

马上搜索

文档翻译

学术文献翻译模型,支持多种主流文档格式。

立即体验