Suppr超能文献

瞬时受体电位香草酸亚型4钙通透通道促成主动脉瓣狭窄时瓣膜硬化。

Transient Receptor Potential Vanilloid 4 Calcium-Permeable Channel Contributes to Valve Stiffening in Aortic Stenosis.

作者信息

Dutta Bidisha, Rahaman Suneha G, Mukherjee Pritha, Rahaman Shaik O

机构信息

Department of Nutrition and Food Science University of Maryland College Park MD USA.

出版信息

J Am Heart Assoc. 2025 Jan 7;14(1):e037931. doi: 10.1161/JAHA.124.037931. Epub 2024 Dec 24.

Abstract

BACKGROUND

Aortic valve stenosis (AVS) is a progressive disease characterized by fibrosis, inflammation, calcification, and stiffening of the aortic valve leaflets, leading to disrupted blood flow. If untreated, AVS can progress to heart failure and death within 2 to 5 years. Uncovering the molecular mechanisms behind AVS is key for developing effective noninvasive therapies. Emerging evidence highlights that matrix stiffness affect gene expression, inflammation, and cell differentiation. Activation of valvular interstitial cells into myofibroblasts, along with excessive extracellular matrix accumulation and remodeling, are major contributors to AVS progression. Inflammation further exacerbates the disease, as macrophages infiltrate valve leaflets, enhancing inflammation, activating valvular interstitial cells, and driving extracellular matrix remodeling. Our lab and others have shown that the activities of macrophages and fibroblasts are sensitive to matrix stiffness. Previously, we identified mechanosensitive transient receptor potential vanilloid 4 (TRPV4) channels as key regulators of fibrosis and macrophage activation, implicating TRPV4 in AVS as a potential stiffness sensor.

METHODS AND RESULTS

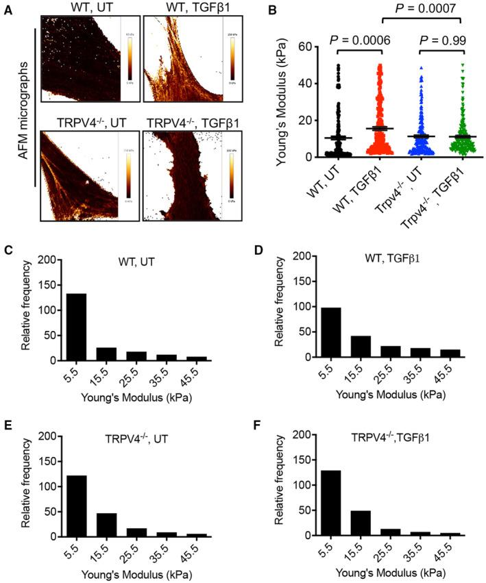
Herein, we found elevated levels of TRPV4, α-smooth muscle actin, and cluster of differentiation 68 proteins in human AVS tissues compared with controls. Furthermore, the stiffening of human aortic valve tissue is associated with the levels of myofibroblasts, macrophages, and TRPV4 protein expression. In a mouse model, TRPV4 promoted valve stiffening during hypercholesterolemia-induced AVS. Additionally, TRPV4 mediated intracellular stiffness in valvular interstitial cells in response to transforming growth factor β1, which was blocked by the TRPV4 antagonist GSK2193874.

CONCLUSIONS

These findings reveal a novel mechanism linking TRPV4 to valve stiffening, providing insights into how extracellular matrix mechanical properties drive inflammation and fibrosis in AVS.

摘要

背景

主动脉瓣狭窄(AVS)是一种进行性疾病,其特征为主动脉瓣叶纤维化、炎症、钙化和僵硬,导致血流中断。若不治疗,AVS可在2至5年内发展为心力衰竭并导致死亡。揭示AVS背后的分子机制是开发有效非侵入性疗法的关键。新出现的证据表明,基质硬度会影响基因表达、炎症和细胞分化。瓣膜间质细胞激活为肌成纤维细胞,以及细胞外基质过度积聚和重塑,是AVS进展的主要因素。炎症会进一步加重该疾病,因为巨噬细胞浸润瓣膜叶,增强炎症反应,激活瓣膜间质细胞,并驱动细胞外基质重塑。我们实验室和其他研究表明,巨噬细胞和成纤维细胞的活性对基质硬度敏感。此前,我们确定机械敏感的瞬时受体电位香草酸受体4(TRPV4)通道是纤维化和巨噬细胞激活的关键调节因子,提示TRPV4在AVS中作为潜在的硬度传感器发挥作用。

方法与结果

在此,我们发现与对照组相比,人AVS组织中TRPV4、α平滑肌肌动蛋白和分化簇68蛋白水平升高。此外,人主动脉瓣组织的硬化与肌成纤维细胞、巨噬细胞水平以及TRPV4蛋白表达相关。在小鼠模型中,TRPV4在高胆固醇血症诱导的AVS过程中促进瓣膜硬化。此外,TRPV4介导瓣膜间质细胞对转化生长因子β1的细胞内硬度反应,该反应被TRPV4拮抗剂GSK2193874阻断。

结论

这些发现揭示了一种将TRPV4与瓣膜硬化联系起来的新机制,为细胞外基质机械特性如何驱动AVS中的炎症和纤维化提供了见解。

https://cdn.ncbi.nlm.nih.gov/pmc/blobs/1b63/12054524/7195c690ff4c/JAH3-14-e037931-g002.jpg

文献AI研究员

20分钟写一篇综述,助力文献阅读效率提升50倍。

立即体验

用中文搜PubMed

大模型驱动的PubMed中文搜索引擎

马上搜索

文档翻译

学术文献翻译模型,支持多种主流文档格式。

立即体验