Suppr超能文献

CRISPR-Cas间隔序列获取在人类肠道微生物群中是一个罕见事件。

CRISPR-Cas spacer acquisition is a rare event in human gut microbiome.

作者信息

Zhang An-Ni, Gaston Jeffry M, Cárdenas Pablo, Zhao Shijie, Gu Xiaoqiong, Alm Eric J

机构信息

Department of Biological Engineering, Massachusetts Institute of Technology, Cambridge, MA, USA; School of Biological Sciences, Nanyang Technological University, Singapore, Singapore.

School of Biological Sciences, Nanyang Technological University, Singapore, Singapore; Google, Cambridge, MA, USA.

出版信息

Cell Genom. 2025 Jan 8;5(1):100725. doi: 10.1016/j.xgen.2024.100725. Epub 2024 Dec 23.

Abstract

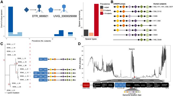
Host-parasite relationships drive the evolution of both parties. In microbe-phage dynamics, CRISPR functions as an adaptive defense mechanism, updating immunity via spacer acquisition. Here, we investigated these interactions within the human gut microbiome, uncovering low frequencies of spacer acquisition at an average rate of one spacer every ∼2.9 point mutations using isolates' whole genomes and ∼2.7 years using metagenome time series. We identified a highly prevalent CRISPR array in Bifidobacterium longum spreading via horizontal gene transfer (HGT), with six spacers found in various genomic regions in 15 persons from the United States and Europe. These spacers, targeting two prominent Bifidobacterium phages, comprised 76% of spacer occurrence of all spacers targeting these phages in all B. longum populations. This result suggests that HGT of an entire CRISPR-Cas system introduced three times more spacers than local CRISPR-Cas acquisition in B. longum. Overall, our findings identified key ecological and evolutionary factors in prokaryote adaptive immunity.

摘要

宿主-寄生虫关系推动了双方的进化。在微生物-噬菌体动态关系中,成簇规律间隔短回文重复序列(CRISPR)作为一种适应性防御机制,通过间隔序列的获取来更新免疫能力。在此,我们研究了人类肠道微生物群中的这些相互作用,利用分离株的全基因组发现间隔序列获取频率较低,平均每约2.9个点突变出现一个间隔序列,利用宏基因组时间序列则约为每2.7年出现一个间隔序列。我们在长双歧杆菌中鉴定出一个高度流行的CRISPR阵列,它通过水平基因转移(HGT)传播,在美国和欧洲的15个人的不同基因组区域中发现了六个间隔序列。这些间隔序列靶向两种主要的双歧杆菌噬菌体,在所有长双歧杆菌群体中,靶向这些噬菌体的所有间隔序列中,它们占间隔序列出现次数的76%。这一结果表明,整个CRISPR-Cas系统的水平基因转移在长双歧杆菌中引入的间隔序列比局部CRISPR-Cas获取的间隔序列多两倍。总体而言,我们的研究结果确定了原核生物适应性免疫中的关键生态和进化因素。

https://cdn.ncbi.nlm.nih.gov/pmc/blobs/717b/11770219/e8c5c7c230e9/fx1.jpg

文献AI研究员

20分钟写一篇综述,助力文献阅读效率提升50倍。

立即体验

用中文搜PubMed

大模型驱动的PubMed中文搜索引擎

马上搜索

文档翻译

学术文献翻译模型,支持多种主流文档格式。

立即体验