Suppr超能文献

微聚糖数据库:一个使用语义网技术的微生物聚糖数据库。

MicroGlycoDB: A database of microbial glycans using Semantic Web technologies.

作者信息

Lee Sunmyoung, Leclercq Louis-David, Guerardel Yann, Szymanski Christine M, Hurtaux Thomas, Doering Tamara L, Katayama Takane, Fujita Kiyotaka, Aoki Kazuhiro, Aoki-Kinoshita Kiyoko F

机构信息

Glycan and Life Systems Integration Center (GaLSIC), Soka University, Hachioji, Tokyo, Japan.

French National Center for Scientific Research (CNRS), University of Lille, Lille, France.

出版信息

BBA Adv. 2024 Nov 30;6:100126. doi: 10.1016/j.bbadva.2024.100126. eCollection 2024.

Abstract

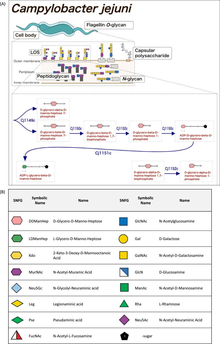
Glycoconjugates are present on microbial surfaces and play critical roles in modulating interactions with the environment and the host. Extensive research on microbial glycans, including elucidating the structural diversity of the glycan moieties of glycoconjugates and polysaccharides, has been carried out to investigate the function of glycans in modulating the interactions between the host and microbes, to explore their potential applications in the therapeutic targeting of pathogenic species, and in the use as probiotics in gut microbiomes. However, glycan-related information is dispersed across numerous databases and a vast amount of literature, which makes it laborious and time-consuming to identify and gather the relevant information about microbial glycosylation. This challenge can be addressed by a comprehensive database, which could offer insight into the fundamental processes underlying glycosylation. We have developed a MicroGlycoDB database to provide integrated glycan information on important model microorganisms. The data is described using Semantic Web Technologies, which allow microbial glycan data to be represented in a structured format accessible by machines, thus facilitating data sharing and integration with other resources that catalog features such as pathways, diseases, or interactions. This semantic data based on ontologies will contribute to the discovery of new knowledge in the field of microbiology, along with the expansion of information on the glycosylation of other microorganisms.

摘要

糖缀合物存在于微生物表面,在调节与环境及宿主的相互作用中发挥关键作用。针对微生物聚糖已开展了广泛研究,包括阐明糖缀合物和多糖中聚糖部分的结构多样性,以研究聚糖在调节宿主与微生物相互作用中的功能,探索其在致病物种治疗靶向以及作为肠道微生物群益生菌方面的潜在应用。然而,与聚糖相关的信息分散在众多数据库和大量文献中,这使得识别和收集有关微生物糖基化的相关信息既费力又耗时。一个全面的数据库可以应对这一挑战,它能够深入了解糖基化的基本过程。我们开发了一个微生物糖数据库(MicroGlycoDB),以提供关于重要模式微生物的综合聚糖信息。数据使用语义网技术进行描述,这使得微生物聚糖数据能够以机器可访问的结构化格式呈现,从而便于数据共享以及与其他编目途径、疾病或相互作用等特征的资源进行整合。这种基于本体的语义数据将有助于微生物学领域新知识的发现,同时也能扩充其他微生物糖基化的信息。

https://cdn.ncbi.nlm.nih.gov/pmc/blobs/663e/11667048/086dd6d971a3/gr1.jpg

文献AI研究员

20分钟写一篇综述,助力文献阅读效率提升50倍。

立即体验

用中文搜PubMed

大模型驱动的PubMed中文搜索引擎

马上搜索

文档翻译

学术文献翻译模型,支持多种主流文档格式。

立即体验