Suppr超能文献

利用CRISPR RNA对介导的片段化在原代小鼠CD4 T细胞中高效删除整合素α4基因

Efficient gene deletion of Integrin alpha 4 in primary mouse CD4 T cells using CRISPR RNA pair-mediated fragmentation.

作者信息

Wi Taeuk, Choi Yurim, Kim Jungsun, Choi Youn Soo, Pipkin Matthew E, Choi Jinyong

机构信息

Department of Microbiology, College of Medicine, The Catholic University of Korea, Seoul, Republic of Korea.

Department of Medical Sciences, Graduate School of The Catholic University of Korea, Seoul, Republic of Korea.

出版信息

Front Immunol. 2024 Dec 10;15:1445341. doi: 10.3389/fimmu.2024.1445341. eCollection 2024.

Abstract

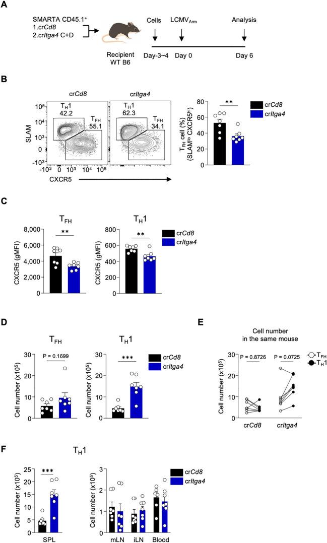
The functional specialization of CD4 T lymphocytes into various subtypes, including T1 and T cells, is crucial for effective immune responses. T cells facilitate B cell differentiation within germinal centers, while T1 cells are vital for cell-mediated immunity against intracellular pathogens. Integrin α4, a cell surface adhesion molecule, plays significant roles in cell migration and co-stimulatory signaling. In this study, we investigated the role of Integrin α4 in regulating T and T1 cell populations during acute viral infection using CRISPR-Cas9 gene editing. To effectively delete the in primary mouse CD4 T cells, we selected various combinations of crRNAs and generated ribonucleoprotein complexes with fluorochrome-conjugated tracrRNAs and Cas9 proteins. These crRNA pairs enhanced gene deletion by generating deletions in the gene. By analyzing the effects of deficiency on T and T1 cell differentiation during acute LCMV infection, we found that optimized crRNA pairs significantly increased the T1 cell population. Our results highlight the importance of selecting and combining appropriate crRNAs for effective CRISPR-Cas9 gene editing in primary CD4 T cells. Additionally, our study demonstrates the role of Integrin α4 in regulating the differentiation of CD4 T cells, suggesting the potential molecular mechanisms driving T cell subset differentiation through integrin targeting.

摘要

CD4 T淋巴细胞功能特化为包括T1和T辅助细胞在内的各种亚型,对于有效的免疫反应至关重要。T辅助细胞促进生发中心内B细胞的分化,而T1细胞对于针对细胞内病原体的细胞介导免疫至关重要。整合素α4是一种细胞表面粘附分子,在细胞迁移和共刺激信号传导中发挥重要作用。在本研究中,我们使用CRISPR-Cas9基因编辑技术研究了整合素α4在急性病毒感染期间调节T辅助细胞和T1细胞群体中的作用。为了在原代小鼠CD4 T细胞中有效缺失整合素α4,我们选择了各种crRNA组合,并与荧光染料偶联的反式激活crRNA和Cas9蛋白生成核糖核蛋白复合物。这些crRNA对通过在整合素α4基因中产生缺失来增强基因缺失。通过分析整合素α4缺陷对急性淋巴细胞脉络丛脑膜炎病毒(LCMV)感染期间T辅助细胞和T1细胞分化的影响,我们发现优化的crRNA对显著增加了T1细胞群体。我们的结果强调了选择和组合合适的crRNA对于原代CD4 T细胞中有效CRISPR-Cas9基因编辑的重要性。此外,我们的研究证明了整合素α4在调节CD4 T细胞分化中的作用,提示了通过靶向整合素来驱动T细胞亚群分化的潜在分子机制。

https://cdn.ncbi.nlm.nih.gov/pmc/blobs/1c00/11666438/365be5086f33/fimmu-15-1445341-g001.jpg

文献AI研究员

20分钟写一篇综述,助力文献阅读效率提升50倍。

立即体验

用中文搜PubMed

大模型驱动的PubMed中文搜索引擎

马上搜索

文档翻译

学术文献翻译模型,支持多种主流文档格式。

立即体验