Suppr超能文献

M2极化的肿瘤相关巨噬细胞分泌的外泌体长链非编码RNA NEAT1通过招募KLF5上调半乳糖凝集素-3并促进肝癌免疫逃逸。

M2-polarized tumor-associated macrophage-secreted exosomal lncRNA NEAT1 upregulates galectin-3 by recruiting KLF5 and promotes HCC immune escape.

作者信息

Yuan Wei, Sun Qigang, Zhu Xiaodan, Li Bo, Zou Yongping, Liu Zhehao

机构信息

Department of Emergency Surgery Hainan General Hospital Hainan Affiliated Hospital of Hainan Medical University Haikou China.

Department of Hepatobiliary and Pancreatic Surgery Hainan General Hospital Hainan Affiliated Hainan Hospital of Hainan Medical College Haikou China.

出版信息

J Cell Commun Signal. 2024 Dec 23;19(1):e12060. doi: 10.1002/ccs3.12060. eCollection 2025 Mar.

Abstract

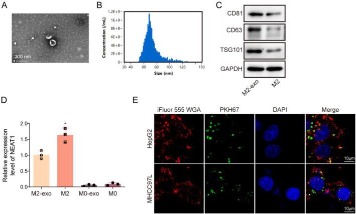
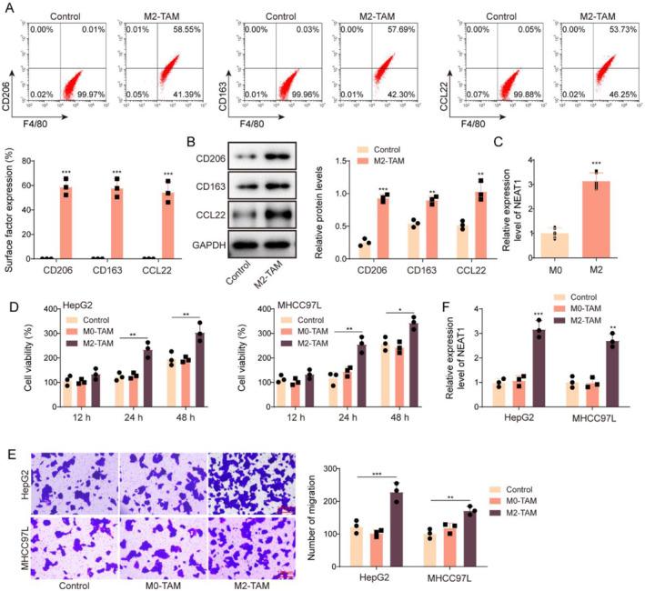
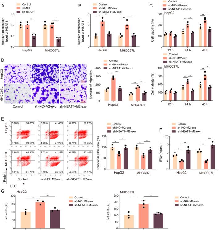
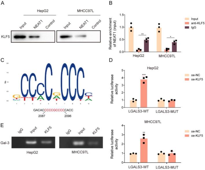
HCC cell immune escape is a critical element in the evolution of HCC malignancy. Herein, the regulatory mechanism of lncRNA NEAT1 in regulating HCC immune escape was investigated. Exosomes were isolated from M2 TAMs using ExoQuick-TC. Then, HCC cells were incubated with M2 TAMs-derived exosomes (M2-exos). The activation of perforinCD8 T cells was measured using flow cytometry. The secretion of IFN-γ was assessed using ELISA. Cell viability and migration were detected using CCK8 and Transwell assays, respectively. RIP and RNA pull-down assays were used to investigate the link between NEAT1 and KLF5. ChIP and dual-luciferase reporter assays were used to investigate the interaction between KLF5 and the LGALS3 promoter. Our results showed that NEAT1, KLF5 and galectin-3 were overexpressed in HCC tissues. M2-exos treatment promoted HCC proliferation, migration, and immune escape. It was found that NEAT1 was enriched in M2-TAMs and M2-exos. M2-exos facilitated HCC immune escape, whereas NEAT1 silencing reversed this effect. NEAT1 upregulated galectin-3 in HCC cells by recruiting KLF5. Mechanically, M2-TAM-derived exosomal NEAT1 induced HCC immune escape by upregulating KLF5/galectin-3 axis. M2-TAM-derived exosomal NEAT1 upregulated galectin-3 in HCC cells by recruiting KLF5 to promote perforinCD8 T cell depletion and further accelerate HCC immune escape.

摘要

肝癌细胞免疫逃逸是肝癌恶性进展的关键因素。在此,研究了lncRNA NEAT1调控肝癌免疫逃逸的机制。使用ExoQuick-TC从M2型肿瘤相关巨噬细胞(TAM)中分离外泌体。然后,将肝癌细胞与M2型TAM来源的外泌体(M2-exos)共孵育。使用流式细胞术检测穿孔素CD8 T细胞的活化情况。使用酶联免疫吸附测定(ELISA)评估γ干扰素(IFN-γ)的分泌。分别使用细胞计数试剂盒-8(CCK8)和Transwell实验检测细胞活力和迁移情况。采用RNA免疫沉淀(RIP)和RNA下拉实验研究NEAT1与Krüppel样因子5(KLF5)之间的联系。采用染色质免疫沉淀(ChIP)和双荧光素酶报告基因实验研究KLF5与半乳糖凝集素3(LGALS3)启动子之间的相互作用。我们的结果显示,NEAT1、KLF5和半乳糖凝集素-3在肝癌组织中过表达。M2-exos处理促进了肝癌的增殖、迁移和免疫逃逸。发现NEAT1在M2-TAM和M2-exos中富集。M2-exos促进肝癌免疫逃逸,而NEAT1沉默可逆转这一效应。NEAT1通过招募KLF5上调肝癌细胞中的半乳糖凝集素-3。机制上,M2-TAM来源的外泌体NEAT1通过上调KLF5/半乳糖凝集素-3轴诱导肝癌免疫逃逸。M2-TAM来源的外泌体NEAT1通过招募KLF5上调肝癌细胞中的半乳糖凝集素-3,以促进穿孔素CD8 T细胞耗竭并进一步加速肝癌免疫逃逸。

https://cdn.ncbi.nlm.nih.gov/pmc/blobs/5d01/11666343/6f65323677d5/CCS3-19-e12060-g006.jpg

文献AI研究员

20分钟写一篇综述,助力文献阅读效率提升50倍。

立即体验

用中文搜PubMed

大模型驱动的PubMed中文搜索引擎

马上搜索

文档翻译

学术文献翻译模型,支持多种主流文档格式。

立即体验