Suppr超能文献

综合多组学分析描述了缺血性心力衰竭中的免疫特征,并将PTN鉴定为一种新型生物标志物。

Integrated multi-omics analysis describes immune profiles in ischemic heart failure and identifies PTN as a novel biomarker.

作者信息

Xiong Ting, Li Quhuan, Wang Yifan, Kong Ying, Li Hailin, Liu Jie, Wu Yueheng, Zhang Fengxia

机构信息

School of Bioscience and Bioengineering, South China University of Technology, Guangzhou, China.

Department of Cardiovascular Surgery, Guangdong Cardiovascular Institute, Guangdong Provincial People's Hospital (Guangdong Academy of Medical Sciences), Southern Medical University, Guangzhou, Guangdong, China.

出版信息

Front Mol Biosci. 2024 Dec 11;11:1524827. doi: 10.3389/fmolb.2024.1524827. eCollection 2024.

Abstract

INTRODUCTION

Heart failure is a leading global cause of mortality, with ischemic heart failure (IHF) being a major contributor. IHF is primarily driven by coronary artery disease, and its underlying mechanisms are not fully understood, particularly the role of immune responses and inflammation in cardiac muscle remodeling. This study aims to elucidate the immune landscape of heart failure using multi-omics data to identify biomarkers for preventing cardiac fibrosis and disease progression.

METHODS

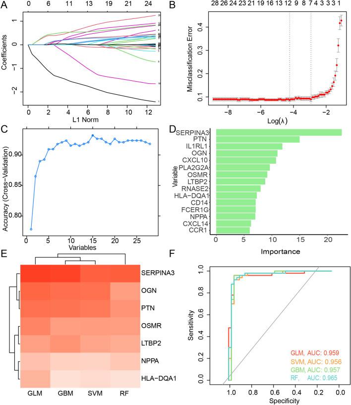
We utilized multi-omics data to elucidate the intricate immune landscape of heart failure at various regulatory levels. Given the substantial size of our transcriptomic dataset, we used diverse machine learning techniques to identify key mRNAs. For smaller datasets such as our proteomic dataset, we applied multilevel data cleansing and enhancement using principles from network biology. This comprehensive analysis led to the development of a scalable, integrated -omics analysis pipeline.

RESULTS

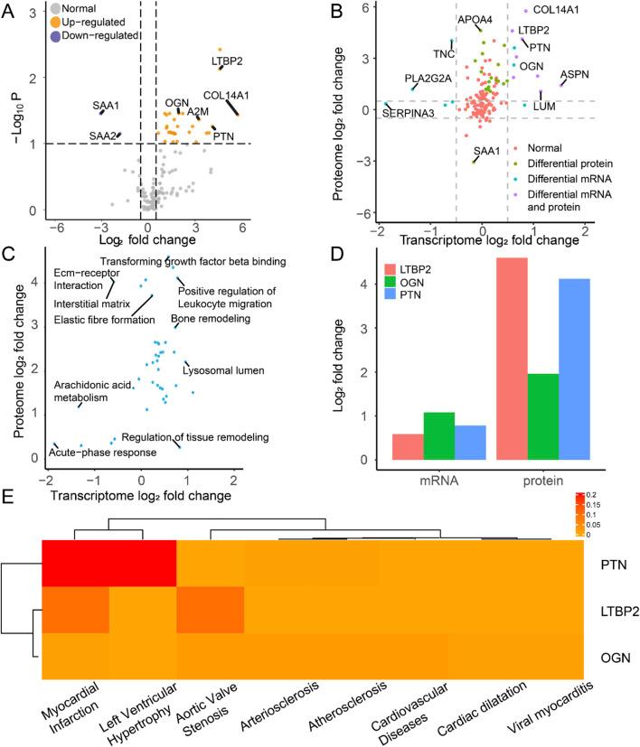
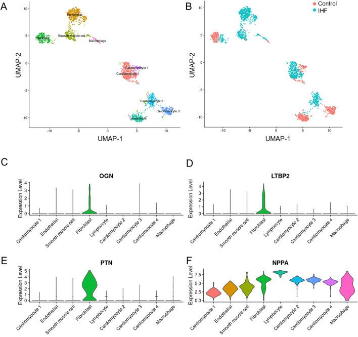
Pleiotrophin (PTN) had shown significant upregulation in multiple datasets and the activation of various molecules associated with dysplastic cardiac remodeling. By synthesizing these data with experimental validations, PTN was identified as a potential biomarker.

DISCUSSION

The present study not only provides a comprehensive perspective on immune dynamics in IHF but also offers valuable insights for the identification of biomarkers, discovery of therapeutic targets, and development of drugs.

摘要

引言

心力衰竭是全球主要的死亡原因,缺血性心力衰竭(IHF)是主要促成因素。IHF主要由冠状动脉疾病驱动,其潜在机制尚未完全了解,尤其是免疫反应和炎症在心肌重塑中的作用。本研究旨在利用多组学数据阐明心力衰竭的免疫格局,以识别预防心脏纤维化和疾病进展的生物标志物。

方法

我们利用多组学数据在各个调控水平阐明心力衰竭复杂的免疫格局。鉴于我们转录组数据集的规模庞大,我们使用了多种机器学习技术来识别关键mRNA。对于像我们蛋白质组数据集这样较小的数据集,我们应用网络生物学原理进行多级数据清理和增强。这种全面分析促成了一个可扩展的综合组学分析流程的开发。

结果

多效生长因子(PTN)在多个数据集中显示出显著上调,并且与发育异常的心脏重塑相关的各种分子被激活。通过将这些数据与实验验证相结合,PTN被确定为一种潜在的生物标志物。

讨论

本研究不仅提供了关于IHF免疫动态的全面观点,还为生物标志物的识别、治疗靶点的发现和药物的开发提供了有价值的见解。

https://cdn.ncbi.nlm.nih.gov/pmc/blobs/0e61/11668632/a03d20505e96/fmolb-11-1524827-g001.jpg

文献AI研究员

20分钟写一篇综述,助力文献阅读效率提升50倍。

立即体验

用中文搜PubMed

大模型驱动的PubMed中文搜索引擎

马上搜索

文档翻译

学术文献翻译模型,支持多种主流文档格式。

立即体验