Suppr超能文献

葡聚糖硫酸钠诱导的结肠炎会改变肠道中正在复制的细菌的比例和组成。

Dextran sodium sulfate-induced colitis alters the proportion and composition of replicating gut bacteria.

作者信息

Beauchemin Eve T, Hunter Claire, Maurice Corinne F

机构信息

Department of Microbiology & Immunology, Faculty of Medicine and Health Sciences, McGill University, Montreal, Quebec, Canada.

Department of Public Health and Primary Care, School of Clinical Medicine, University of Cambridge, Cambridge, England, United Kingdom.

出版信息

mSphere. 2025 Jan 28;10(1):e0082524. doi: 10.1128/msphere.00825-24. Epub 2024 Dec 26.

Abstract

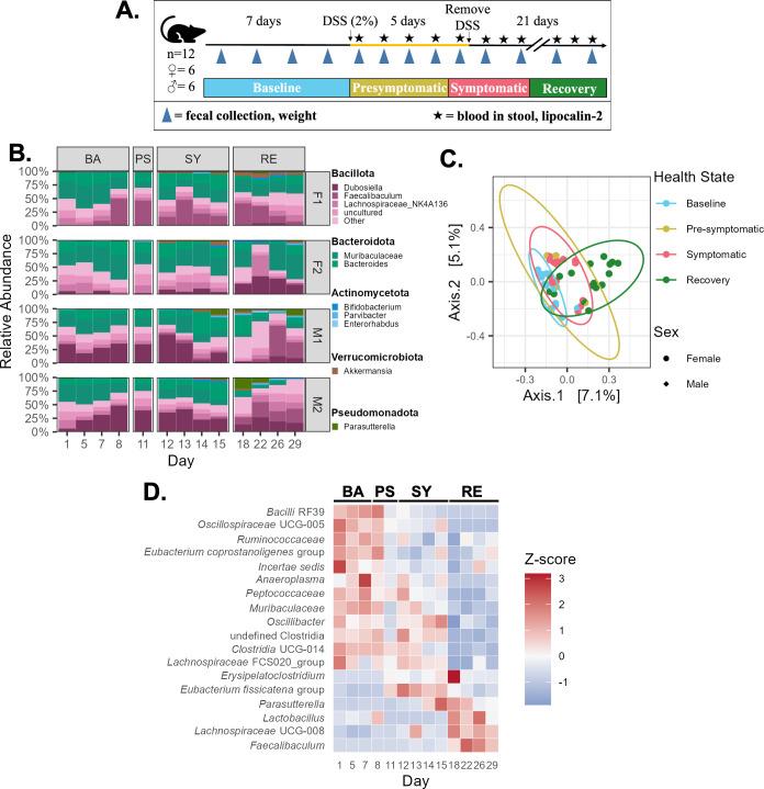
The bacteria living in the human gut are essential for host health. Though the composition and metabolism of these bacteria are well described in both healthy hosts and those with intestinal disease, less is known about the metabolic activity of the gut bacteria prior to, and during, disease development-especially regarding gut bacterial replication. Here, we use a recently developed single-cell technique alongside existing metagenomics-based tools to identify, track, and quantify replicating gut bacteria both and in the dextran sodium sulfate (DSS) mouse model of colitis. We show that the proportion of replicating gut bacteria decreases when mice have the highest levels of inflammation and returns to baseline levels as mice begin recovering. In addition, we report significant alterations in the composition of the replicating gut bacterial community during colitis development. On the taxa level, we observe significant changes in the abundance of taxa such as the mucus-degrading and the poorly described genus. We further demonstrate that many taxa exhibit variable replication rates during colitis, including . Lastly, we show that colitis development is positively correlated with increases in the presence and abundance of bacteria which are predicted to be fast replicators. This could suggest that taxa with the potential to replicate quickly may have an advantage during intestinal inflammation. These data support the need for additional research using activity-based approaches to further characterize the gut bacterial response to intestinal inflammation and its consequences for both the host and the gut microbial community.IMPORTANCEIt is well known that the bacteria living inside the gut are important for human health. Indeed, the type of bacteria that are present and their metabolism are different in healthy people versus those with intestinal disease. However, less is known about how these gut bacteria are replicating, especially as someone begins to develop intestinal disease. This is particularly important as it is thought that metabolically active gut bacteria may be more relevant to health. Here, we begin to address this gap using several complementary approaches to characterize the replicating gut bacteria in a mouse model of intestinal inflammation. We reveal which gut bacteria are replicating, and how quickly, as mice develop and recover from inflammation. This work can serve as a model for future research to identify how actively growing gut bacteria may be impacting health, or why these particular bacteria tend to thrive during intestinal inflammation.

摘要

生活在人体肠道内的细菌对宿主健康至关重要。尽管在健康宿主和患有肠道疾病的宿主中,这些细菌的组成和代谢情况已有详尽描述,但对于疾病发生前及发病期间肠道细菌的代谢活性,尤其是肠道细菌的复制情况,我们了解得还较少。在此,我们运用一种最新开发的单细胞技术以及现有的基于宏基因组学的工具,在葡聚糖硫酸钠(DSS)诱导的小鼠结肠炎模型中,对复制中的肠道细菌进行识别、追踪和定量分析。我们发现,当小鼠炎症水平最高时,复制中的肠道细菌比例会下降,而随着小鼠开始恢复,该比例会回升至基线水平。此外,我们报告了在结肠炎发展过程中,复制中的肠道细菌群落组成发生了显著变化。在分类单元水平上,我们观察到诸如黏液降解菌和描述较少的菌属等分类单元的丰度有显著变化。我们进一步证明,许多分类单元在结肠炎期间表现出不同的复制速率,包括……。最后,我们表明结肠炎的发展与预计为快速复制菌的细菌的存在和丰度增加呈正相关。这可能表明,具有快速复制潜力的分类单元在肠道炎症期间可能具有优势。这些数据支持了需要采用基于活性的方法进行更多研究,以进一步表征肠道细菌对肠道炎症的反应及其对宿主和肠道微生物群落的影响。

重要性

众所周知,生活在肠道内的细菌对人类健康很重要。确实,健康人与患有肠道疾病的人肠道内存在的细菌类型及其代谢情况有所不同。然而,对于这些肠道细菌如何复制,尤其是当某人开始患上肠道疾病时,我们了解得较少。这一点尤为重要,因为人们认为代谢活跃的肠道细菌可能与健康更为相关。在此,我们开始通过几种互补方法来填补这一空白,以表征肠道炎症小鼠模型中正在复制的肠道细菌。我们揭示了随着小鼠炎症的发展和恢复,哪些肠道细菌正在复制以及复制速度有多快。这项工作可为未来研究提供一个模型,以确定活跃生长的肠道细菌如何影响健康,或者为什么这些特定细菌在肠道炎症期间往往会大量繁殖。

https://cdn.ncbi.nlm.nih.gov/pmc/blobs/9479/11774032/abdce67f5b44/msphere.00825-24.f001.jpg

文献AI研究员

20分钟写一篇综述,助力文献阅读效率提升50倍。

立即体验

用中文搜PubMed

大模型驱动的PubMed中文搜索引擎

马上搜索

文档翻译

学术文献翻译模型,支持多种主流文档格式。

立即体验