Suppr超能文献

通过表型和基于基因组的比较分析洞察E5和D4的聚乙烯生物降解指纹图谱。

Insights into polyethylene biodegradative fingerprint of E5 and D4 by phenotypic and genome-based comparative analyses.

作者信息

Zampolli Jessica, Collina Elena, Lasagni Marina, Di Gennaro Patrizia

机构信息

Department of Biotechnology and Biosciences, University of Milano-Bicocca, Milan, Italy.

Department of Earth and Environmental Sciences, University of Milano-Bicocca, Milan, Italy.

出版信息

Front Bioeng Biotechnol. 2024 Dec 12;12:1472309. doi: 10.3389/fbioe.2024.1472309. eCollection 2024.

Abstract

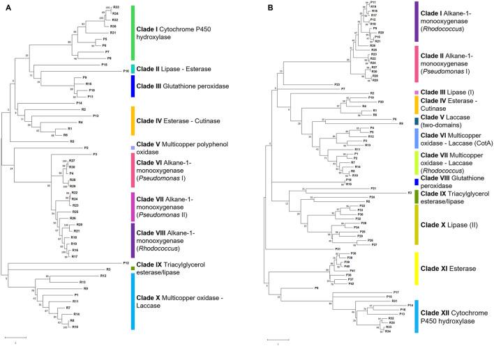
Polyethylene (PE) is the most-produced polyolefin, and consequently, it is the most widely found plastic waste worldwide. PE biodegradation is under study by applying different (micro)organisms in order to understand the biodegradative mechanism in the majority of microbes. This study aims to identify novel bacterial species with compelling metabolic potential and strategic genetic repertoires for PE biodegradation. E5 is newly isolated from solid organic waste contaminated with plastic debris, and D4 was selected for its promising potential in biodegradable plastic determined by its genetic repertoire. E5 was selected for its ability to grow on PE as the only carbon and energy source. Meaningful extracellular secreted laccase activity was also characterized for D4 during growth on PE (E5 and D4 strains have a laccase activity of (2 ± 1)×10 U mg and (3 ± 1)×10 U mg, respectively). Despite the highest level of cell numbers recorded at 7 days of growth on PE for both strains, the patterns of the metabolic products obtained and degraded during 60 days on PE were dissimilar in the two bacteria at different sampling times. However, they mainly produced metabolites belonging to carboxylic acids and alkanes with varying numbers of carbons in the aliphatic chains. Whole-genome sequence analyses of E5 compared to . D4 and genetic determinant prediction (by gene annotation and multiple sequence alignment with reference gene products) have been performed, providing a list of 16 and 42 gene products putatively related to different metabolic steps of PE biodegradation. Altogether, these results support insights into PE biodegradation by bacteria of the and genera from metabolic and genetic perspectives as a base to build up novel biotechnological platforms.

摘要

聚乙烯(PE)是产量最高的聚烯烃,因此,它是全球范围内最常见的塑料垃圾。人们正在通过应用不同的(微)生物来研究PE的生物降解,以了解大多数微生物中的生物降解机制。本研究旨在鉴定具有引人注目的代谢潜力和用于PE生物降解的战略基因库的新型细菌物种。E5是从受塑料碎片污染的固体有机废物中新分离出来的,D4因其基因库所确定的在可生物降解塑料方面的潜力而被选中。E5因其能够以PE作为唯一的碳源和能源生长而被选中。在PE上生长期间,D4也表现出有意义的细胞外分泌漆酶活性(E5和D4菌株的漆酶活性分别为(2±1)×10 U mg和(3±1)×10 U mg)。尽管两种菌株在PE上生长7天时记录到的细胞数量最高,但在不同采样时间,两种细菌在PE上60天内获得和降解的代谢产物模式不同。然而,它们主要产生属于羧酸和烷烃的代谢产物,脂肪链中的碳原子数各不相同。已对E5与D4进行了全基因组序列分析,并进行了遗传决定因素预测(通过基因注释和与参考基因产物的多序列比对),提供了一份推定与PE生物降解不同代谢步骤相关的16种和42种基因产物清单。总之,这些结果从代谢和遗传角度支持了对 属和 属细菌对PE生物降解的见解,作为构建新型生物技术平台的基础。

https://cdn.ncbi.nlm.nih.gov/pmc/blobs/c9bb/11669507/4e5d11665b3d/fbioe-12-1472309-g001.jpg

文献AI研究员

20分钟写一篇综述,助力文献阅读效率提升50倍。

立即体验

用中文搜PubMed

大模型驱动的PubMed中文搜索引擎

马上搜索

文档翻译

学术文献翻译模型,支持多种主流文档格式。

立即体验