Suppr超能文献

粘蛋白2和主要组织相容性复合体II类分子的缺失导致对鼠轮状病毒感染的罕见抗性。

Loss of mucin 2 and MHC II molecules causes rare resistance to murine RV infection.

作者信息

Bomidi Carolyn, Sawyer Faith M, Shroyer Noah, Conner Margaret, Estes Mary K, Blutt Sarah E

机构信息

Department of Molecular Virology and Microbiology, Baylor College of Medicine, Houston, Texas, USA.

Section of Gastroenterology and Hepatology, Department of Medicine, Baylor College of Medicine, Houston, Texas, USA.

出版信息

J Virol. 2025 Feb 25;99(2):e0150724. doi: 10.1128/jvi.01507-24. Epub 2024 Dec 27.

Abstract

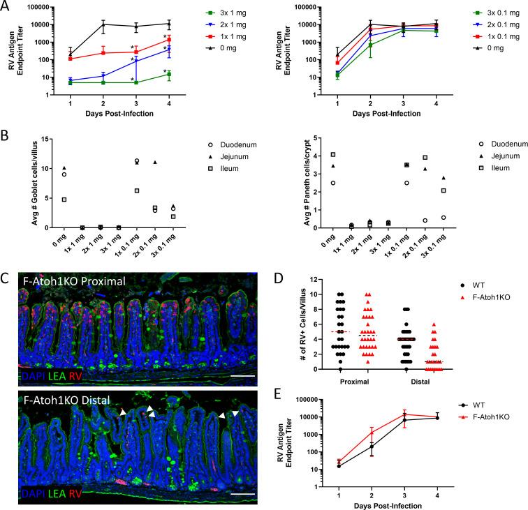
Enteric pathogen rotavirus (RV) primarily infects mature enterocytes at the tips of the intestinal villi; however, the role of secretory Paneth and goblet cells in RV pathogenesis remains unappreciated. Atoh1 knockout mice (Atoh1cKO) were used to conditionally delete Paneth, goblet, and enteroendocrine cells in the epithelium to investigate the role of secretory cells in RV infection. Unexpectedly, the number of infected enterocytes and the amount of RV shedding in the stool were greatly decreased following secretory cell deletion. Resistance to RV infection persisted for 7 days after virus inoculation, and Atoh1 knockout mice co-housed with infected wild-type mice were uninfected, based on lack of shedding virus, despite the highly infectious nature of RV. This response was directly proportional to the extent of secretory cell deletion, with infection predominantly occurring in areas containing intact secretory cells. RV infection of knockout mice recapitulated the secretory cell deletion phenotype, indicating that goblet cell loss is responsible for attenuated infection. Transcriptome analysis of Atoh1cKO intestine via single-cell RNA sequencing revealed downregulation of MHC II molecules specifically in tip enterocytes, and MHC II mice were likewise resistant to RV infection. These data suggest a previously unknown role for both MUC2 and MHC II expression in susceptibility to RV infection.IMPORTANCERotavirus (RV) is a highly contagious pathogen that primarily infects mature intestinal enterocytes. Murine rotavirus readily infects infant and adult mice, enabling evaluation of RV infection and immunity. We report that mice lacking secretory cells are one of the few genetically modified mouse lines not susceptible to murine rotavirus. Further investigation revealed loss of mucin 2 (MUC2) expression or major histocompatibility complex II (MCH II) expression recapitulated this rare resistance to rotavirus infection, suggesting a previously unrecognized link between secretory cell products and major histocompatibility complex II expression. Furthermore, these mouse models provide a platform to investigate rotavirus pathogenesis.

摘要

肠道病原体轮状病毒(RV)主要感染肠绒毛顶端的成熟肠上皮细胞;然而,分泌型潘氏细胞和杯状细胞在RV发病机制中的作用仍未得到充分认识。利用Atoh1基因敲除小鼠(Atoh1cKO)有条件地删除上皮中的潘氏细胞、杯状细胞和肠内分泌细胞,以研究分泌细胞在RV感染中的作用。出乎意料的是,分泌细胞缺失后,受感染的肠上皮细胞数量和粪便中RV的排出量大大减少。病毒接种后,对RV感染的抵抗力持续7天,与感染的野生型小鼠同笼饲养的Atoh1基因敲除小鼠未被感染,尽管RV具有高度传染性,但未检测到病毒排出。这种反应与分泌细胞缺失的程度成正比,感染主要发生在含有完整分泌细胞的区域。对基因敲除小鼠进行RV感染重现了分泌细胞缺失表型,表明杯状细胞的缺失导致感染减弱。通过单细胞RNA测序对Atoh1cKO肠道进行转录组分析,发现MHC II分子仅在顶端肠上皮细胞中下调,MHC II基因敲除小鼠同样对RV感染具有抗性。这些数据表明,MUC2和MHC II的表达在RV感染易感性中具有此前未知的作用。

重要性

轮状病毒(RV)是一种高度传染性病原体,主要感染成熟的肠道肠上皮细胞。鼠轮状病毒很容易感染幼鼠和成年小鼠,从而能够评估RV感染和免疫情况。我们报告称,缺乏分泌细胞的小鼠是少数几种对鼠轮状病毒不易感的基因改造小鼠品系之一。进一步研究发现,粘蛋白2(MUC2)表达缺失或主要组织相容性复合体II(MCH II)表达缺失重现了这种对轮状病毒感染的罕见抗性,这表明分泌细胞产物与主要组织相容性复合体II表达之间存在此前未被认识到的联系。此外,这些小鼠模型为研究轮状病毒发病机制提供了一个平台。

https://cdn.ncbi.nlm.nih.gov/pmc/blobs/84cc/11852729/81c10e860507/jvi.01507-24.f001.jpg

文献AI研究员

20分钟写一篇综述,助力文献阅读效率提升50倍。

立即体验

用中文搜PubMed

大模型驱动的PubMed中文搜索引擎

马上搜索

文档翻译

学术文献翻译模型,支持多种主流文档格式。

立即体验