Suppr超能文献

核呼吸因子-1(NRF1)的诱导可驱动线粒体生物发生,并减轻β淀粉样蛋白诱导的线粒体功能障碍和神经毒性。

Nuclear respiratory factor-1 (NRF1) induction drives mitochondrial biogenesis and attenuates amyloid beta-induced mitochondrial dysfunction and neurotoxicity.

作者信息

Massaro Matteo, Baudo Gherardo, Lee Hyunho, Liu Haoran, Blanco Elvin

机构信息

Department of Nanomedicine, Houston Methodist Research Institute, Houston, TX, 77030, USA.

Department of Nanomedicine, Houston Methodist Research Institute, Houston, TX, 77030, USA; Department of Medicine, Weill Cornell Medical College, New York, NY, 10065, USA; Department of Cardiology, Houston Methodist DeBakey Heart and Vascular Center, Houston Methodist Hospital, Houston, TX, 77030, USA.

出版信息

Neurotherapeutics. 2025 Mar;22(2):e00513. doi: 10.1016/j.neurot.2024.e00513. Epub 2024 Dec 26.

Abstract

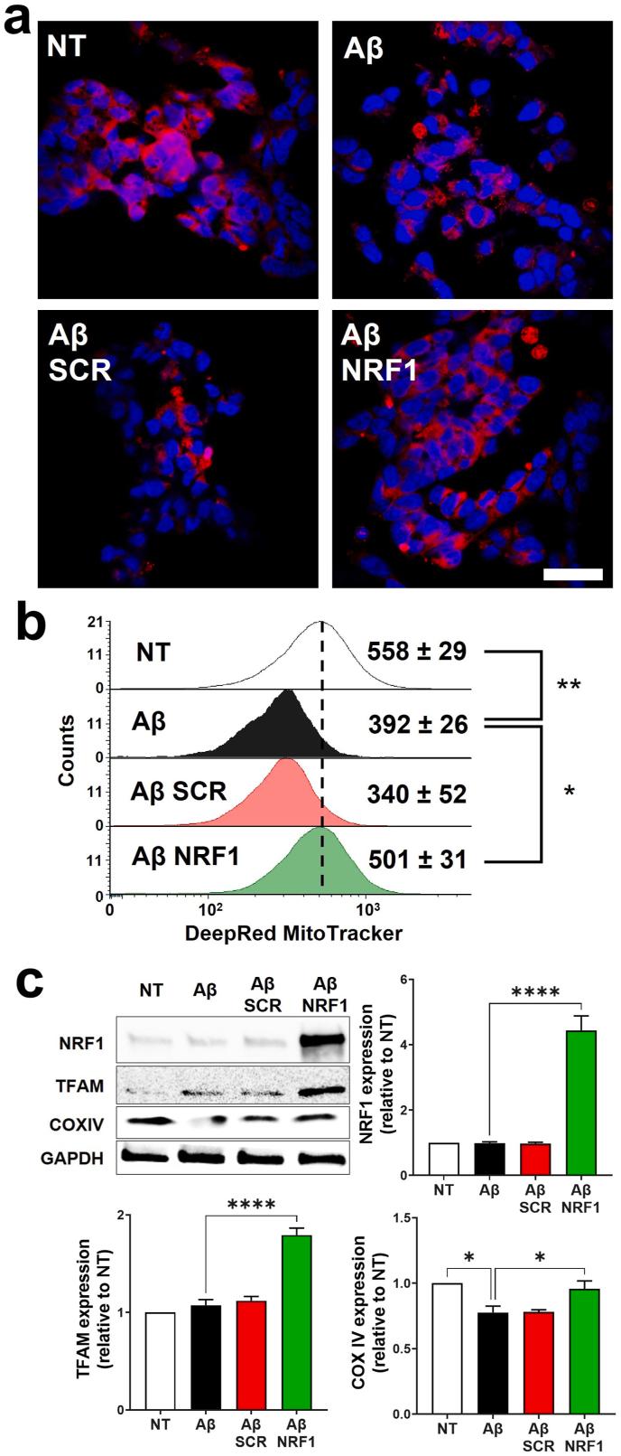
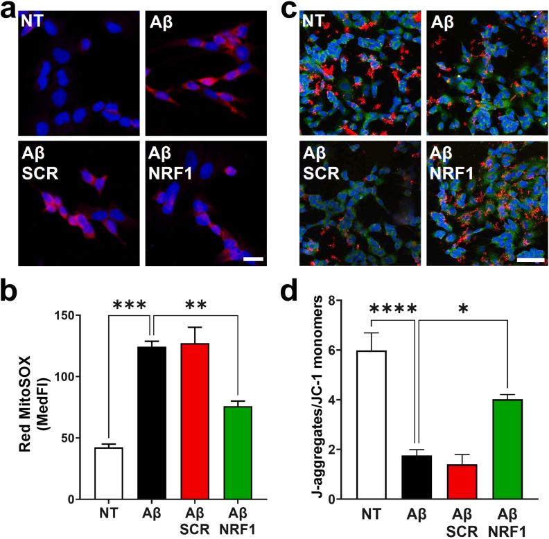
Mitochondrial dysfunction is an important driver of neurodegeneration and synaptic abnormalities in Alzheimer's disease (AD). Amyloid beta (Aβ) in mitochondria leads to increased reactive oxygen species (ROS) production, resulting in a vicious cycle of oxidative stress in coordination with a defective electron transport chain (ETC), decreasing ATP production. AD neurons exhibit impaired mitochondrial dynamics, evidenced by fusion and fission imbalances, increased fragmentation, and deficient mitochondrial biogenesis, contributing to fewer mitochondria in brains of AD patients. Nuclear respiratory factor-1 (NRF1) is a regulator of mitochondrial biogenesis through its activation of mitochondrial transcription factor A (TFAM). Our hypothesis posited that NRF1 induction in neuronal cells exposed to amyloid β (Aβ) would increase de novo mitochondrial synthesis and improve mitochondrial function, restoring neuronal survival. Following NRF1 messenger RNA (mRNA) transfection of Aβ-treated SH-SY5Y cells, a marked increase in mitochondrial mass was observed. Metabolic programming toward enhanced oxidative phosphorylation resulted in increased ATP production. Oxidative stress in the form of mitochondrial ROS accumulation was reduced and mitochondrial membrane potential preserved. Mitochondrial homeostasis was maintained, evidenced by balanced fusion and fission processes. Ultimately, improvement of mitochondrial function was associated with significant decreases in Aβ-induced neuronal death and neurite disruption. Our findings highlight the potential of NRF1 upregulation to counteract Aβ-associated mitochondrial dysfunction and neurodegenerative cell processes, opening avenues for innovative therapeutic approaches aimed at safeguarding mitochondrial health in AD neurons.

摘要

线粒体功能障碍是阿尔茨海默病(AD)神经退行性变和突触异常的重要驱动因素。线粒体中的β-淀粉样蛋白(Aβ)导致活性氧(ROS)生成增加,与有缺陷的电子传递链(ETC)协同作用,形成氧化应激的恶性循环,降低ATP生成。AD神经元表现出线粒体动力学受损,表现为融合与裂变失衡、碎片化增加以及线粒体生物发生不足,这导致AD患者大脑中的线粒体数量减少。核呼吸因子-1(NRF1)通过激活线粒体转录因子A(TFAM)来调节线粒体生物发生。我们的假设是,在暴露于淀粉样β(Aβ)的神经元细胞中诱导NRF1将增加线粒体的从头合成并改善线粒体功能,恢复神经元存活。在用NRF1信使核糖核酸(mRNA)转染Aβ处理的SH-SY5Y细胞后,观察到线粒体质量显著增加。向增强氧化磷酸化的代谢编程导致ATP生成增加。线粒体ROS积累形式的氧化应激减少,线粒体膜电位得以维持。线粒体融合和裂变过程平衡,证明线粒体稳态得以维持。最终,线粒体功能的改善与Aβ诱导的神经元死亡和神经突破坏的显著减少相关。我们的研究结果突出了上调NRF1以对抗Aβ相关线粒体功能障碍和神经退行性细胞过程的潜力,为旨在保护AD神经元线粒体健康的创新治疗方法开辟了道路。

https://cdn.ncbi.nlm.nih.gov/pmc/blobs/27cc/12014405/835fabf6b46f/ga1.jpg

文献AI研究员

20分钟写一篇综述,助力文献阅读效率提升50倍。

立即体验

用中文搜PubMed

大模型驱动的PubMed中文搜索引擎

马上搜索

文档翻译

学术文献翻译模型,支持多种主流文档格式。

立即体验