Suppr超能文献

利用调查和孟德尔随机化方法了解2019冠状病毒病对生活质量的影响。

Understanding the impact of COVID-19 on quality of life using surveys and Mendelian randomization.

作者信息

Jiang Kexin, Ji Hua, Ma Lihong, Zhao Zhirong, Zhao Yiwen, Feng Jiajie, Tang Zheng, Dai Ruiwu

机构信息

General Surgery Center, The General Hospital of Western Theater Command, Chengdu, 610083, Sichuan, China.

Affiliated Hospital of Southwest Jiaotong University, College of Medicine, Southwest Jiaotong University, Chengdu, 610031, Sichuan, China.

出版信息

Sci Rep. 2024 Dec 28;14(1):30929. doi: 10.1038/s41598-024-81579-5.

Abstract

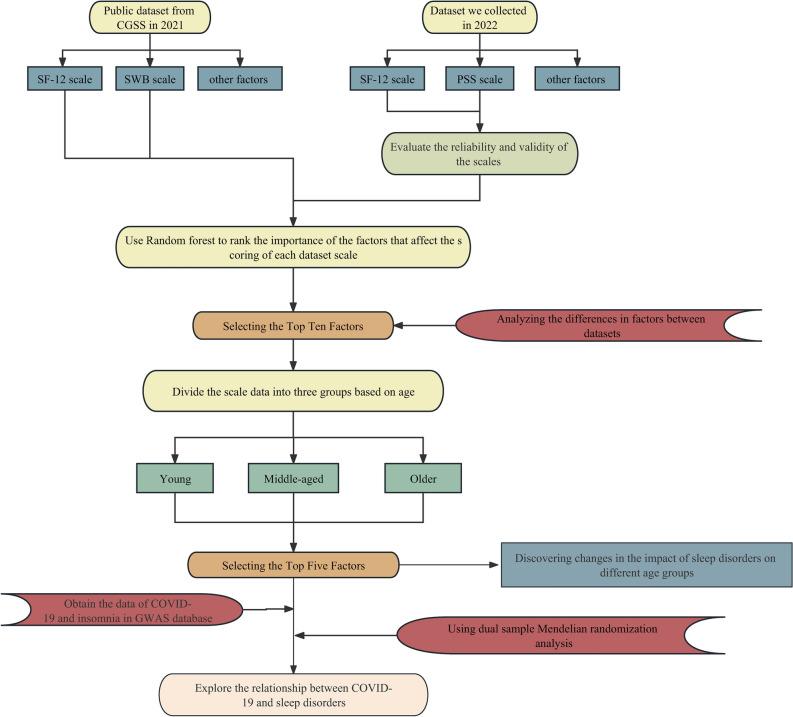
The COVID-19 pandemic has significantly impacted the quality of life (QoL) of individuals in China, affecting both their physical and mental well-being. This study aims to comprehensively analyze the factors influencing QoL in China during the pandemic. In 2022, we collected data using a self-developed questionnaire (dataset 2) and obtained dataset 1 from the 2021 China General Social Survey (CGSS). After confirming the scale's reliability and validity, we employed a random forest algorithm to prioritize the factors. Subsequently, Mendelian randomization analyses were conducted using data from the MRC IEU OpenGWAS data infrastructure. By comparing data from two periods with low and high infection rates, the results showed that among the various influences brought about by the prevalence of COVID-19, sleep disorders have a significant and widespread impact on the quality of life, especially for the elderly. Through the inclusion of Mendelian randomization analysis, we found that COVID-19 have a relative increase in the risk of developing insomnia by approximately 26.7% (OR = 1.267). These findings can inform the development of targeted interventions and strategies to improve overall well-being.

摘要

新冠疫情对中国个人的生活质量(QoL)产生了重大影响,波及他们的身心健康。本研究旨在全面分析疫情期间影响中国生活质量的因素。2022年,我们使用自行编制的问卷收集数据(数据集2),并从2021年中国综合社会调查(CGSS)获取数据集1。在确认量表的信效度后,我们采用随机森林算法对各因素进行优先级排序。随后,利用医学研究委员会(MRC)国际暴露组学联盟(IEU)开放全基因组关联研究(OpenGWAS)数据基础设施的数据进行孟德尔随机化分析。通过比较低感染率和高感染率两个时期的数据,结果显示,在新冠疫情流行带来的各种影响中,睡眠障碍对生活质量有显著且广泛的影响,尤其是对老年人。通过纳入孟德尔随机化分析,我们发现感染新冠后患失眠症的风险相对增加约26.7%(比值比[OR]=1.267)。这些发现可为制定有针对性的干预措施和策略提供参考,以改善整体健康状况。

https://cdn.ncbi.nlm.nih.gov/pmc/blobs/0cdc/11680575/2f55573a0830/41598_2024_81579_Fig1_HTML.jpg

文献AI研究员

20分钟写一篇综述,助力文献阅读效率提升50倍。

立即体验

用中文搜PubMed

大模型驱动的PubMed中文搜索引擎

马上搜索

文档翻译

学术文献翻译模型,支持多种主流文档格式。

立即体验