Suppr超能文献

一种新型的新冠病毒生物标志物:通过整合批量RNA测序和单细胞测序发现的基质金属蛋白酶8

A novel biomarker of COVI-19: MMP8 emerged by integrated bulk RNAseq and single-cell sequencing.

作者信息

Liu Zhenguo, Wang Shunda

机构信息

Department of Intensive Care Unit, Shaanxi Provincial People's Hospital, Xi'an, 710068, Shaanxi, China.

Department of Rehabilitative medicine, Shaanxi Provincial People's Hospital, No.256, Youyi West Road, Beilin District, Xi'an, 710068, Shaanxi, China.

出版信息

Sci Rep. 2024 Dec 28;14(1):31086. doi: 10.1038/s41598-024-82227-8.

Abstract

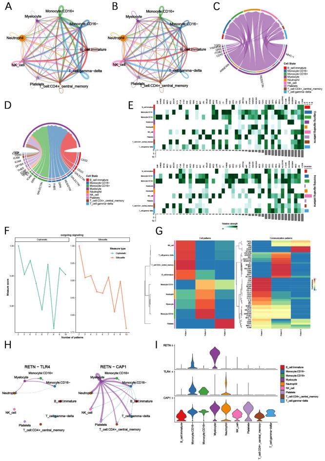
COVID-19 has been emerging as the most influential illness which has caused great costs to the heath of population and social economy. Sivelestat sodium (SS) is indicated as an effective cure for lung dysfunction, a characteristic symptom of COVID-19 infection, but its pharmacological target is still unclear. Therefore, a deep understanding of the pathological progression and molecular alteration is an urgent issue for settling the diagnosis and therapy problems of COVID-19. In this study, the bulk ribonucleic acid sequencing (RNA-seq) data of healthy donors and non-severe and severe COVID-19 patients were collected. Then, target differentially expressed genes (DEGs) were screened through integrating sequencing data and the pharmacological database. Besides, with the help of functional and molecular interaction analyses, the potential effect of target gene alteration on COVID-19 progression was investigated. Single-cell sequencing was performed to evaluate the cell distribution of target genes, and the possible interaction of gene-positive cells with other cells was explored by intercellular ligand-receptor pattern analysis. The results showed that matrix metalloproteinase 8 (MMP8) was upregulated in severe COVID-19 patients, which was also identified as a targeting site to SS. Additionally, MMP8 took a core part in the regulatory interaction network of the screened DEGs in COVID-19 and was dramatically correlated with the inflammatory signaling pathway. The further investigations indicated that MMP8 was mainly expressed in myelocytes with a high degree of heterogeneity. MMP8-positive myelocytes interacted with other cell types through RETN-TLR4 and RETN-CAP1 ligand-receptor patterns. These findings emphasize the important role of MMP8 in COVID-19 progression and provide a potential therapeutic target for COVID-19 patients.

摘要

新型冠状病毒肺炎(COVID-19)已成为最具影响力的疾病,给民众健康和社会经济造成了巨大损失。西维来司他钠(SS)被认为是治疗肺功能障碍(COVID-19感染的一个典型症状)的有效药物,但其药理靶点仍不清楚。因此,深入了解其病理进展和分子改变是解决COVID-19诊断和治疗问题的紧迫任务。在本研究中,收集了健康供体以及非重症和重症COVID-19患者的大量核糖核酸测序(RNA-seq)数据。然后,通过整合测序数据和药理数据库筛选出目标差异表达基因(DEG)。此外,借助功能和分子相互作用分析,研究了目标基因改变对COVID-19进展的潜在影响。进行单细胞测序以评估目标基因的细胞分布,并通过细胞间配体-受体模式分析探索基因阳性细胞与其他细胞之间可能的相互作用。结果显示,基质金属蛋白酶8(MMP8)在重症COVID-19患者中上调,这也被确定为SS的一个靶向位点。此外,MMP8在COVID-19中筛选出的DEG的调控相互作用网络中起核心作用,并且与炎症信号通路显著相关。进一步研究表明,MMP8主要在具有高度异质性的髓细胞中表达。MMP8阳性髓细胞通过RETN-TLR4和RETN-CAP1配体-受体模式与其他细胞类型相互作用。这些发现强调了MMP8在COVID-19进展中的重要作用,并为COVID-19患者提供了一个潜在的治疗靶点。

https://cdn.ncbi.nlm.nih.gov/pmc/blobs/2a8a/11680813/b43c24e29477/41598_2024_82227_Fig1_HTML.jpg

文献AI研究员

20分钟写一篇综述,助力文献阅读效率提升50倍。

立即体验

用中文搜PubMed

大模型驱动的PubMed中文搜索引擎

马上搜索

文档翻译

学术文献翻译模型,支持多种主流文档格式。

立即体验