Suppr超能文献

具有级联放大效应的用于肿瘤协同治疗的仿生智能纳米平台。

Biomimetic intelligent nanoplatform with cascade amplification effect for tumor synergy therapy.

作者信息

Wang Ying, Ji Qing, Yan Chao, Ji Pang

机构信息

The Affiliated Huai'an Hospital of Xuzhou Medical University and The Second People's Hospital of Huai'an, No. 62, Huaihai Road (S.), Huai'an, 223002, China.

Department of Clinical Laboratory, The Affiliated People's Hospital of Jiangsu University, Zhenjiang, 212002, Jiangsu, China.

出版信息

Sci Rep. 2024 Dec 28;14(1):31067. doi: 10.1038/s41598-024-82291-0.

Abstract

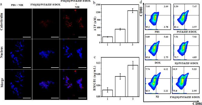
Tumor heterogeneity, immune-suppressive microenvironment and the precise killing of tumor cells by drugs are important factors affecting tumor treatment. In this study, we developed environment-responsive drug delivery system (FM@IQ/PST&ZIF-8/DOX) based on ZIF-8 for tumor photothermal/immunotherapy/chemotherapy synergistic therapy. The prepared FM@IQ/PST&ZIF-8/DOX nanoplatfrom not only has highly drug loading capacity for chemotherapeutic drug-doxorubicin, but also erythrocyte membrance modified on their surface can endow their immunity-escaping property and prolong their blood circulation time. More important, the neurotransmitter serotonin was encapsulated on the surface of ZIF-8/DOX by oxidative polymerization, which can effectively avoid the premature leakage of DOX in the blood circulation. And the formed polyserotonin shell has superior photothermal conversion performance, as well as the adsorption property of polyserotonin shell was utilized to load imiqumod. When FM@IQ/PST&ZIF-8/DOX entered the tumor tissue, the surface modified folate molecules can specifically bind to the folate receptors on the surface of tumor cells to improve FM@IQ/PST&ZIF-8/DOX uptake by tumor cells. In vitro and in vivo results showed that FM@IQ/PST&ZIF-8/DOX nanoplatform could generate a large amount of heat under near-infrared light irradiation, and then induce the apoptosis of tumor cells, release tumor associated antigens, and effectively solve the problem of tumor heterogeneity. In addition, the loaded imiquimod could effectively improve the immunosuppressive microenvironment, enhance the body's anti-tumor immune response, to inhibit tumor metastasis and recurrence. Therefore, the novel FM@IQ/PST&ZIF-8/DOX nanoplatform designed in this research can not only achieve controllable and precise drug release, but also it is expected to become a promising new strategy for tumor treatment and provide corresponding inspiration for the later research and development of environment-responsive drugs.

摘要

肿瘤异质性、免疫抑制微环境以及药物对肿瘤细胞的精确杀伤是影响肿瘤治疗的重要因素。在本研究中,我们基于ZIF-8开发了用于肿瘤光热/免疫治疗/化疗协同治疗的环境响应型药物递送系统(FM@IQ/PST&ZIF-8/DOX)。所制备的FM@IQ/PST&ZIF-8/DOX纳米平台不仅对化疗药物阿霉素具有高载药能力,而且其表面修饰的红细胞膜可赋予其免疫逃逸特性并延长其血液循环时间。更重要的是,神经递质血清素通过氧化聚合被包裹在ZIF-8/DOX表面,这可有效避免阿霉素在血液循环中过早泄漏。并且形成的聚血清素壳具有优异的光热转换性能,同时利用聚血清素壳的吸附特性负载咪喹莫特。当FM@IQ/PST&ZIF-8/DOX进入肿瘤组织时,表面修饰的叶酸分子可特异性结合肿瘤细胞表面的叶酸受体,以提高肿瘤细胞对FM@IQ/PST&ZIF-8/DOX的摄取。体外和体内结果表明,FM@IQ/PST&ZIF-8/DOX纳米平台在近红外光照射下可产生大量热量,进而诱导肿瘤细胞凋亡,释放肿瘤相关抗原,并有效解决肿瘤异质性问题。此外,负载的咪喹莫特可有效改善免疫抑制微环境,增强机体的抗肿瘤免疫反应,以抑制肿瘤转移和复发。因此,本研究设计的新型FM@IQ/PST&ZIF-8/DOX纳米平台不仅可实现可控且精确的药物释放,而且有望成为一种有前景的肿瘤治疗新策略,并为后续环境响应型药物的研发提供相应的启发。

https://cdn.ncbi.nlm.nih.gov/pmc/blobs/1a5f/11680698/3be83ac61662/41598_2024_82291_Fig1_HTML.jpg

文献AI研究员

20分钟写一篇综述,助力文献阅读效率提升50倍。

立即体验

用中文搜PubMed

大模型驱动的PubMed中文搜索引擎

马上搜索

文档翻译

学术文献翻译模型,支持多种主流文档格式。

立即体验