Suppr超能文献

自噬调节胶质母细胞瘤细胞对塞利尼索介导的XPO1抑制的敏感性。

Autophagy modulates glioblastoma cell sensitivity to Selinexor-mediated XPO1 inhibition.

作者信息

Tang Yongjian, Sprinzen Lisa, Terada Yukinori, Kiang Karrie M, Li Chuntao, Zeng Yu, Liu Fangkun, Zhou Hongshu, Liang Xisong, Zhang Jianzhong, Pieper Russell O, Chen Bo, Zhang Liyang

机构信息

Department of Neurological Surgery and the UCSF Brain Tumor Center, The University of California-San Francisco, San Francisco, California, USA.

Department of Neurosurgery, Xiangya Hospital, Central South University, Changsha, Hunan, China.

出版信息

Neuro Oncol. 2025 Jun 21;27(5):1210-1226. doi: 10.1093/neuonc/noae280.

Abstract

BACKGROUND

Selinexor is a selective inhibitor of exportin-1 (XPO1), a key mediator of the nucleocytoplasmic transport for molecules critical to tumor cell survival. Selinexor's lethality is generally associated with the induction of apoptosis, and in some cases, with autophagy-induced apoptosis. We performed this study to determine Selinexor's action in glioblastoma (GBM) cells, which are notoriously resistant to apoptosis.

METHODS

Patient-derived GBM cells were treated with Selinexor, and drug response and autophagy levels were monitored. Homozygous C528S XPO1 mutant GBM43 cells were generated by CRISPR/Cas9 editing. Single Selinexor or combination treatment with autophagy inhibitors was evaluated. In addition, bulk-tissue, single-cell, and spatial transcriptome were analyzed, and molecular docking was performed.

RESULTS

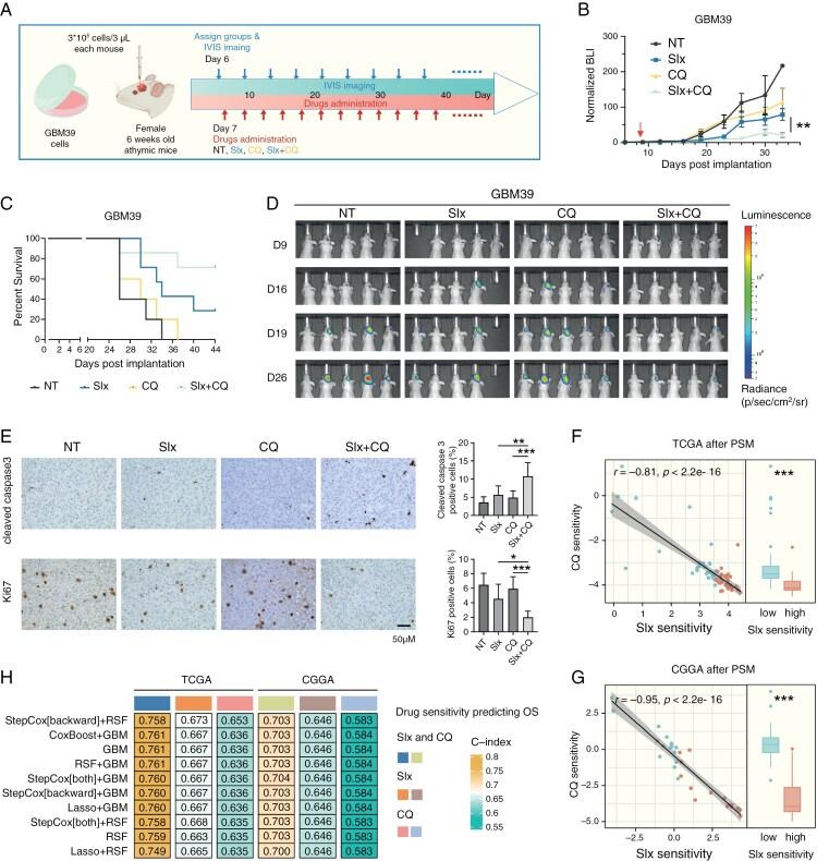
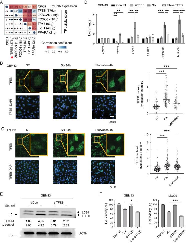
Although all cell lines exhibited a dose- and time-dependent reduction of cell viability, the most profound molecular response to Selinexor was induction of autophagy instead of apoptosis. Selinexor-induced autophagy was an on-target consequence of XPO1 inhibition, and could be mitigated by expression of a mutant, Selinexor-resistant form of XPO1, and Selinexor-induced autophagy was related at least in part to nuclear trapping of the transcription factor TFEB. Furthermore, genetic or pharmacologic suppression of autophagy sensitized the cells to Selinexor-induced toxicity in association with the induction of apoptosis. Finally, in intracranial PDX studies, the combination of Selinexor with the autophagy inhibitor chloroquine significantly impeded tumor growth and extended mouse survival relative to single-agent treatment.

CONCLUSION

These results suggest that activation of autophagy confers a protective mechanism against Selinexor in GBM cells, and that the combination of Selinexor with autophagy inhibitors may serve as a viable means to enhance Selinexor-induced cell death.

摘要

背景

塞利尼索是一种输出蛋白1(XPO1)的选择性抑制剂,XPO1是肿瘤细胞生存关键分子核质转运的关键介质。塞利尼索的致死性通常与诱导凋亡有关,在某些情况下,与自噬诱导的凋亡有关。我们开展本研究以确定塞利尼索在胶质母细胞瘤(GBM)细胞中的作用,GBM细胞对凋亡具有显著抗性。

方法

用塞利尼索处理患者来源的GBM细胞,并监测药物反应和自噬水平。通过CRISPR/Cas9编辑产生纯合C528S XPO1突变GBM43细胞。评估单独使用塞利尼索或与自噬抑制剂联合治疗。此外,分析了大块组织、单细胞和空间转录组,并进行了分子对接。

结果

尽管所有细胞系均表现出细胞活力呈剂量和时间依赖性降低,但对塞利尼索最显著的分子反应是诱导自噬而非凋亡。塞利尼索诱导的自噬是XPO1抑制的靶向效应,可通过表达突变的、对塞利尼索耐药的XPO1形式来减轻,且塞利尼索诱导的自噬至少部分与转录因子TFEB的核内滞留有关。此外,自噬的基因或药理学抑制使细胞对塞利尼索诱导的毒性敏感,并伴有凋亡的诱导。最后,在颅内人源肿瘤异种移植(PDX)研究中,相对于单药治疗,塞利尼索与自噬抑制剂氯喹联合使用显著阻碍肿瘤生长并延长小鼠生存期。

结论

这些结果表明,自噬激活赋予GBM细胞对塞利尼索的保护机制,且塞利尼索与自噬抑制剂联合使用可能是增强塞利尼索诱导细胞死亡的可行方法。

https://cdn.ncbi.nlm.nih.gov/pmc/blobs/b73e/12187378/d03542e14903/noae280_fig7.jpg

文献AI研究员

20分钟写一篇综述,助力文献阅读效率提升50倍。

立即体验

用中文搜PubMed

大模型驱动的PubMed中文搜索引擎

马上搜索

文档翻译

学术文献翻译模型,支持多种主流文档格式。

立即体验