Suppr超能文献

日本9价人乳头瘤病毒疫苗联合宫颈癌筛查的成本效益分析

Cost-effectiveness analysis of 9-valent human papillomavirus vaccine combined with screening for cervical cancer in Japan.

作者信息

Takamoto Naohiro, Aso Shotaro, Ishida Risa, Konishi Takaaki, Fushimi Kiyohide, Yasunaga Hideo

机构信息

Department of Pediatric Surgery, Graduate School of Medicine, The University of Tokyo, Tokyo, Japan.

Department of Clinical Epidemiology and Health Economics, School of Public Health, The University of Tokyo, Tokyo, Japan.

出版信息

Int J Gynaecol Obstet. 2025 May;169(2):788-801. doi: 10.1002/ijgo.16125. Epub 2024 Dec 28.

Abstract

OBJECTIVE

In Japan, the current coverage rate of human papillomavirus (HPV) vaccination is only 30%, and the rate of biennial cervical screening is 40%. The Japanese Government has attempted to increase the coverage of HPV vaccination and cervical screening. We analyzed the cost-effectiveness of the 9-valent HPV vaccine and cervical screening in Japan.

METHODS

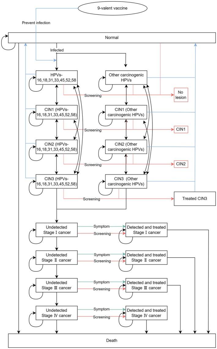
A yearly cycle Markov model with 15 health states was created to evaluate the cost-effectiveness of the 9-valent HPV vaccination and cervical screening in women aged 12-75 years. We considered four scenarios: 30% coverage of vaccination with 40% coverage of biennial screening (Scenario 1 representing the current Japanese situation), 70% (the highest proportion in 2013 in Japan) and 90% coverage of vaccination with 40% coverage of biennial screening (Scenarios 2 and 3, respectively), and 90% coverage of vaccination with 70% coverage of biennial screening (Scenarios 4). The incremental cost-effectiveness ratio (ICER) was calculated as costs per quality-adjusted life year (QALY) based on the perspective of the healthcare payer and compared with the benchmark for willingness to pay in Japan (41 700 USD per QALY). The cumulative morbidity and mortality in each scenario were analyzed using the Markov model.

RESULTS

Compared with Scenario 1, the ICERs of Scenarios 2, 3, and 4 were 5382, 5321, and 8524 USD/QALY, respectively, which were lower than the benchmark for willingness to pay. As the coverage of HPV vaccination and cervical screening increased, the cumulative morbidity and mortality decreased.

CONCLUSION

Increasing the coverage of the 9-valent HPV vaccination and cervical screening is cost-effective in Japan.

摘要

目的

在日本,目前人乳头瘤病毒(HPV)疫苗接种率仅为30%,每两年进行一次宫颈癌筛查的比例为40%。日本政府已尝试提高HPV疫苗接种率和宫颈癌筛查率。我们分析了九价HPV疫苗和宫颈癌筛查在日本的成本效益。

方法

建立一个具有15种健康状态的年度周期马尔可夫模型,以评估12至75岁女性接种九价HPV疫苗和进行宫颈癌筛查的成本效益。我们考虑了四种情况:疫苗接种率为30%且每两年筛查率为40%(情况1代表日本当前状况)、疫苗接种率为70%(2013年日本的最高比例)和90%且每两年筛查率为40%(分别为情况2和情况3),以及疫苗接种率为90%且每两年筛查率为70%(情况4)。从医疗保健支付方的角度计算增量成本效益比(ICER),即每质量调整生命年(QALY)的成本,并与日本的支付意愿基准(每QALY 41700美元)进行比较。使用马尔可夫模型分析每种情况下的累积发病率和死亡率。

结果

与情况1相比,情况2、情况3和情况4的ICER分别为每QALY 5382美元、5321美元和8524美元,均低于支付意愿基准。随着HPV疫苗接种率和宫颈癌筛查率的提高,累积发病率和死亡率下降。

结论

在日本,提高九价HPV疫苗接种率和宫颈癌筛查率具有成本效益。

https://cdn.ncbi.nlm.nih.gov/pmc/blobs/95b4/12011068/d1ad961111c0/IJGO-169-788-g002.jpg

文献AI研究员

20分钟写一篇综述,助力文献阅读效率提升50倍。

立即体验

用中文搜PubMed

大模型驱动的PubMed中文搜索引擎

马上搜索

文档翻译

学术文献翻译模型,支持多种主流文档格式。

立即体验