Suppr超能文献

通过基于多卷积神经网络(CNN)特征融合和手工特征的混合模型提高阿尔茨海默病的早期检测

Enhancing early detection of Alzheimer's disease through hybrid models based on feature fusion of multi-CNN and handcrafted features.

作者信息

Alayba Abdulaziz M, Senan Ebrahim Mohammed, Alshudukhi Jalawi Sulaiman

机构信息

Department of Information and Computer Science, College of Computer Science and Engineering, University of Ha'il, Ha'il, 81481, Saudi Arabia.

Department of Computer Science, College of Applied Sciences, Hajjah University, Hajjah, Yemen.

出版信息

Sci Rep. 2024 Dec 28;14(1):31203. doi: 10.1038/s41598-024-82544-y.

Abstract

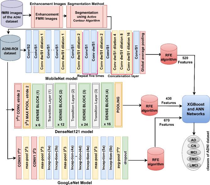
Alzheimer's disease (AD) is a brain disorder that causes memory loss and behavioral and thinking problems. The symptoms of Alzheimer's are similar throughout its development stages, which makes it difficult to diagnose manually. Therefore, artificial intelligence (AI) techniques address the limitations of manual diagnosis. In this study, the images were enhanced and the active contour algorithm (ACA) was used to extract regions of interest (ROI) such as soft tissue and white matter. Strategies have been developed to diagnose AD and differentiate its stages. The first strategy is using XGBoost and ANN networks with the features of MobileNet, DenseNet, and GoogLeNet models. The second strategy is by XGBoost and ANN networks with combined features of MobileNet-DenseNet121, DenseNet121-GoogLeNet and MobileNet-GoogLeNet. The third strategy combines XGBoost and ANN networks with combined features of MobileNet-DenseNet121-Handcrafted, DenseNet121-GoogLeNet-Handcrafted, and MobileNet-GoogLeNet-Handcrafted leading to improved accuracy of the strategies and improved efficiency. XGBoost with hybrid features of DenseNet-GoogLeNet-Handcrafted achieved an AUC of 98.82%, accuracy of 98.8%, sensitivity of 98.9%, accuracy of 97.08%, and specificity of 99.5%.

摘要

阿尔茨海默病(AD)是一种导致记忆丧失以及行为和思维问题的脑部疾病。阿尔茨海默病在其整个发展阶段症状相似,这使得手动诊断变得困难。因此,人工智能(AI)技术解决了手动诊断的局限性。在本研究中,对图像进行了增强处理,并使用主动轮廓算法(ACA)提取诸如软组织和白质等感兴趣区域(ROI)。已制定出诊断AD并区分其阶段的策略。第一种策略是将XGBoost和人工神经网络(ANN)网络与MobileNet、DenseNet和GoogLeNet模型的特征相结合。第二种策略是通过XGBoost和ANN网络与MobileNet-DenseNet121、DenseNet121-GoogLeNet以及MobileNet-GoogLeNet的组合特征。第三种策略将XGBoost和ANN网络与MobileNet-DenseNet121-手工制作、DenseNet121-GoogLeNet-手工制作以及MobileNet-GoogLeNet-手工制作的组合特征相结合,从而提高了策略的准确性和效率。具有DenseNet-GoogLeNet-手工制作混合特征的XGBoost实现了98.82%的曲线下面积(AUC)、98.8%的准确率、98.9%的灵敏度、97.08%的精确率以及99.5%的特异性。

https://cdn.ncbi.nlm.nih.gov/pmc/blobs/5527/11682306/554abf1c3059/41598_2024_82544_Fig1_HTML.jpg

文献AI研究员

20分钟写一篇综述,助力文献阅读效率提升50倍。

立即体验

用中文搜PubMed

大模型驱动的PubMed中文搜索引擎

马上搜索

文档翻译

学术文献翻译模型,支持多种主流文档格式。

立即体验