Suppr超能文献

通过机器学习识别视网膜母细胞瘤和骨肉瘤中的共享基因特征

Identification of the shared gene signatures in retinoblastoma and osteosarcoma by machine learning.

作者信息

Ye Rongjie, Yuan Quan, You Wenkang, Huang Yukai, Lin Zhangdian, Tang Haifeng, Zeng Rongdong

机构信息

Department of Orthopaedics, Quanzhou First Hospital Affiliated to Fujian Medical University, Quanzhou, China.

The School of Clinical Medicine, Fujian Medical University, Fuzhou, China.

出版信息

Sci Rep. 2024 Dec 28;14(1):31355. doi: 10.1038/s41598-024-82789-7.

Abstract

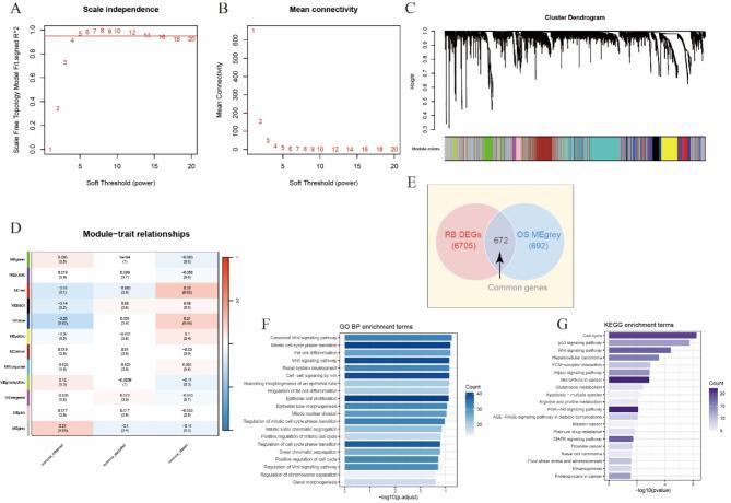
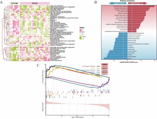
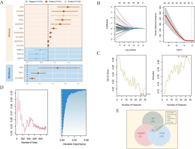
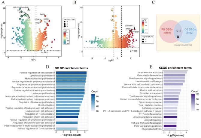
Osteosarcoma (OS) is the most prevalent secondary sarcoma associated with retinoblastoma (RB). However, the molecular mechanisms driving the interactions between these two diseases remain incompletely understood. This study aims to explore the transcriptomic commonalities and molecular pathways shared by RB and OS, and to identify biomarkers that predict OS prognosis effectively. RNA sequences and patient information for OS and RB were obtained from the University of California Santa Cruz (UCSC) Xena and Gene Expression Omnibus databases. When RB and OS were first identified, a common gene expression profile was discovered. Weighted Gene Co-expression Network Analysis (WGCNA) revealed co-expression networks associated with OS after immunotyping patients. To evaluate the genes shared by RB and OS, univariate and multivariate Cox regression analysis were then carried out. Three machine learning methods were used to pick key genes, and risk models were created and verified. Next, medications that target independent prognostic genes were found using the Cellminer database. The comparison of differential gene expression between OS and RB revealed 1216 genes, primarily linked to the activation and proliferation of immune cells. WGCNA identified 12 modules related to OS immunotyping, with the grey module showing a strong correlation with the immune-inflamed phenotype. This module intersected with differential genes from RB, producing 65 RB-associated OS Immune-inflamed Genes (ROIGs). Analysis identified 6 hub genes for model construction through univariate Cox regression and three machine learning techniques. A risk model based on these hub genes was established, demonstrating significant prognostic value for OS. Genes shared between OS and RB contribute to the progression of both cancers through multiple pathways. The ROIGs risk score model independently predicts the overall survival of OS patients. Additionally, this study highlights genes with potential as therapeutic targets or biomarkers for clinical use.

摘要

骨肉瘤(OS)是与视网膜母细胞瘤(RB)相关的最常见的继发性肉瘤。然而,驱动这两种疾病之间相互作用的分子机制仍未完全了解。本研究旨在探索RB和OS共有的转录组共性和分子途径,并确定能有效预测OS预后的生物标志物。OS和RB的RNA序列及患者信息来自加利福尼亚大学圣克鲁兹分校(UCSC)的Xena和基因表达综合数据库。当首次鉴定出RB和OS时,发现了一个共同的基因表达谱。加权基因共表达网络分析(WGCNA)在对患者进行免疫分型后揭示了与OS相关的共表达网络。为了评估RB和OS共有的基因,随后进行了单变量和多变量Cox回归分析。使用三种机器学习方法挑选关键基因,并创建和验证风险模型。接下来,利用Cellminer数据库找到靶向独立预后基因的药物。OS和RB之间差异基因表达的比较揭示了1216个基因,主要与免疫细胞的激活和增殖有关。WGCNA鉴定出12个与OS免疫分型相关的模块,其中灰色模块与免疫炎症表型显示出强烈相关性。该模块与来自RB的差异基因相交,产生了65个与RB相关的OS免疫炎症基因(ROIGs)。通过单变量Cox回归和三种机器学习技术分析确定了6个用于模型构建的枢纽基因。基于这些枢纽基因建立了一个风险模型,显示出对OS具有显著的预后价值。OS和RB共有的基因通过多种途径促进两种癌症的进展。ROIGs风险评分模型可独立预测OS患者的总生存期。此外,本研究还突出了具有作为临床治疗靶点或生物标志物潜力的基因。

https://cdn.ncbi.nlm.nih.gov/pmc/blobs/9c23/11682156/6ca528ef998d/41598_2024_82789_Fig1_HTML.jpg

文献AI研究员

20分钟写一篇综述,助力文献阅读效率提升50倍。

立即体验

用中文搜PubMed

大模型驱动的PubMed中文搜索引擎

马上搜索

文档翻译

学术文献翻译模型,支持多种主流文档格式。

立即体验