Suppr超能文献

水凝胶微球作为用于骨、软骨和软组织再生的细胞及药物递送载体的应用。

The use of hydrogel microspheres as cell and drug delivery carriers for bone, cartilage, and soft tissue regeneration.

作者信息

Lin Chung-Hsun, Srioudom Jesse R, Sun Wei, Xing Malcolm, Yan Su, Yu Le, Yang Jian

机构信息

Department of Biomedical Engineering, The Pennsylvania State University, University Park, PA, USA.

Department of Bioengineering, University of Pennsylvania, Philadelphia, PA, USA.

出版信息

Biomater Transl. 2024 Sep 28;5(3):236-256. doi: 10.12336/biomatertransl.2024.03.003. eCollection 2024.

Abstract

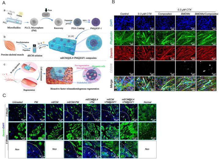
Bone, cartilage, and soft tissue regeneration is a complex process involving many cellular activities across various cell types. Autografts remain the "gold standard" for the regeneration of these tissues. However, the use of autografts is associated with many disadvantages, including donor scarcity, the requirement of multiple surgeries, and the risk of infection. The development of tissue engineering techniques opens new avenues for enhanced tissue regeneration. Nowadays, the expectations of tissue engineering scaffolds have gone beyond merely providing physical support for cell attachment. Ideal scaffolds should also provide biological cues to actively boost tissue regeneration. As a new type of injectable biomaterial, hydrogel microspheres have been increasingly recognised as promising therapeutic carriers for the local delivery of cells and drugs to enhance tissue regeneration. Compared to traditional tissue engineering scaffolds and bulk hydrogel, hydrogel microspheres possess distinct advantages, including less invasive delivery, larger surface area, higher transparency for visualisation, and greater flexibility for functionalisation. Herein, we review the materials characteristics of hydrogel microspheres and compare their fabrication approaches, including microfluidics, batch emulsion, electrohydrodynamic spraying, lithography, and mechanical fragmentation. Additionally, based on the different requirements for bone, cartilage, nerve, skin, and muscle tissue regeneration, we summarize the applications of hydrogel microspheres as cell and drug delivery carriers for the regeneration of these tissues. Overall, hydrogel microspheres are regarded as effective therapeutic delivery carriers to enhance tissue regeneration in regenerative medicine. However, significant effort is required before hydrogel microspheres become widely accepted as commercial products for clinical use.

摘要

骨、软骨和软组织再生是一个复杂的过程,涉及多种细胞类型的许多细胞活动。自体移植物仍然是这些组织再生的“金标准”。然而,自体移植物的使用存在许多缺点,包括供体稀缺、需要多次手术以及感染风险。组织工程技术的发展为增强组织再生开辟了新途径。如今,对组织工程支架的期望已不仅仅是为细胞附着提供物理支持。理想的支架还应提供生物信号以积极促进组织再生。作为一种新型的可注射生物材料,水凝胶微球已越来越被认为是用于局部递送细胞和药物以增强组织再生的有前景的治疗载体。与传统的组织工程支架和块状水凝胶相比,水凝胶微球具有明显的优势,包括侵入性较小的递送、更大的表面积、更高的可视化透明度以及更大的功能化灵活性。在此,我们综述了水凝胶微球的材料特性,并比较了它们的制备方法,包括微流控、批量乳液法、电液动力喷涂、光刻和机械破碎。此外,基于骨、软骨、神经、皮肤和肌肉组织再生的不同要求,我们总结了水凝胶微球作为细胞和药物递送载体在这些组织再生中的应用。总体而言,水凝胶微球被认为是再生医学中增强组织再生的有效治疗递送载体。然而,在水凝胶微球成为广泛接受的临床商用产品之前,还需要付出巨大努力。

https://cdn.ncbi.nlm.nih.gov/pmc/blobs/8662/11681182/f64e0617f0e5/bt-05-03-236-g001.jpg

文献AI研究员

20分钟写一篇综述,助力文献阅读效率提升50倍。

立即体验

用中文搜PubMed

大模型驱动的PubMed中文搜索引擎

马上搜索

文档翻译

学术文献翻译模型,支持多种主流文档格式。

立即体验