Suppr超能文献

三价重组蛋白疫苗诱导对XBB谱系和JN.1亚变体的交叉中和作用:临床前和1期临床试验

Trivalent recombinant protein vaccine induces cross-neutralization against XBB lineage and JN.1 subvariants: preclinical and phase 1 clinical trials.

作者信息

Yang Jingyun, Hong Weiqi, Shi Huashan, He Cai, Lei Hong, Zhou Yanan, Yang Hao, Alu Aqu, Chen Zimin, Yang Yun, Yu Wenhai, Tang Cong, Wang Junbin, Li Bai, Huang Qing, Li Jiong, Yang Li, Wang Wei, Shen Guobo, Yang Jinliang, Zhao Zhiwei, Song Xiangrong, Su Zhaoming, Wei Yuquan, Sun Qiangming, Lu Shuaiyao, Wang Zhenling, Wang Youchun, Lu Guangwen, Li Weimin, Wei Xiawei

机构信息

Laboratory of Aging Research and Cancer Drug Target, National Clinical Research Center for Geriatrics, West China Hospital, Sichuan University, Chengdu, China.

State Key Laboratory of Biotherapy and Cancer Center, West China Hospital, Sichuan University, Chengdu, China.

出版信息

Nat Commun. 2024 Dec 30;15(1):10778. doi: 10.1038/s41467-024-55087-z.

Abstract

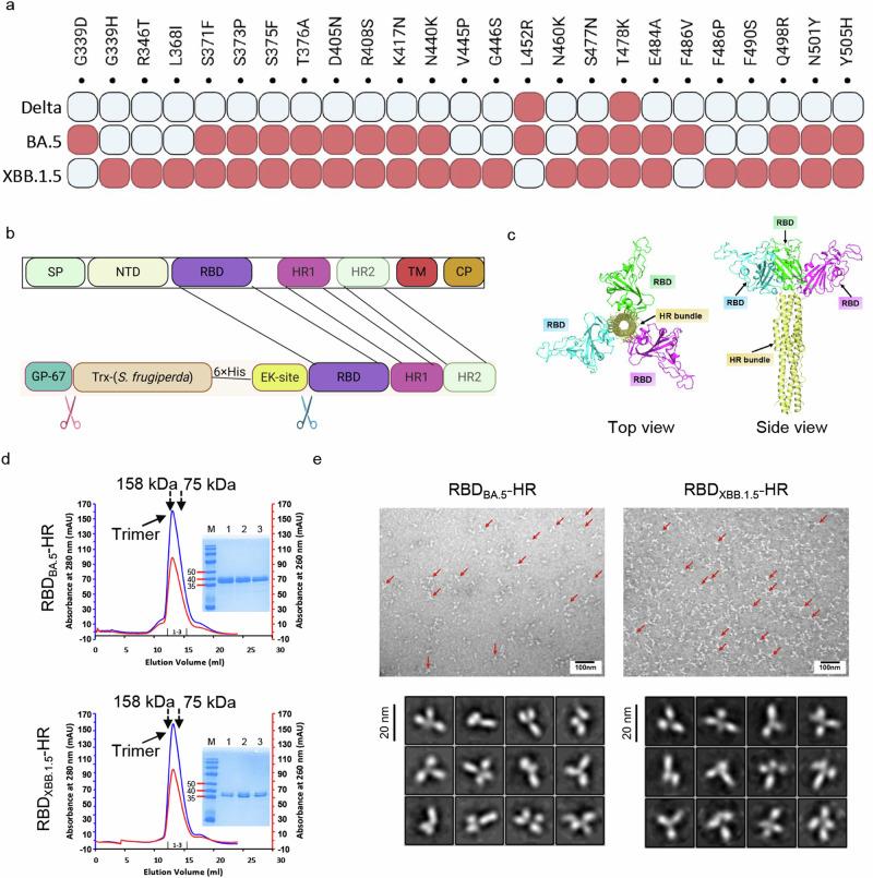
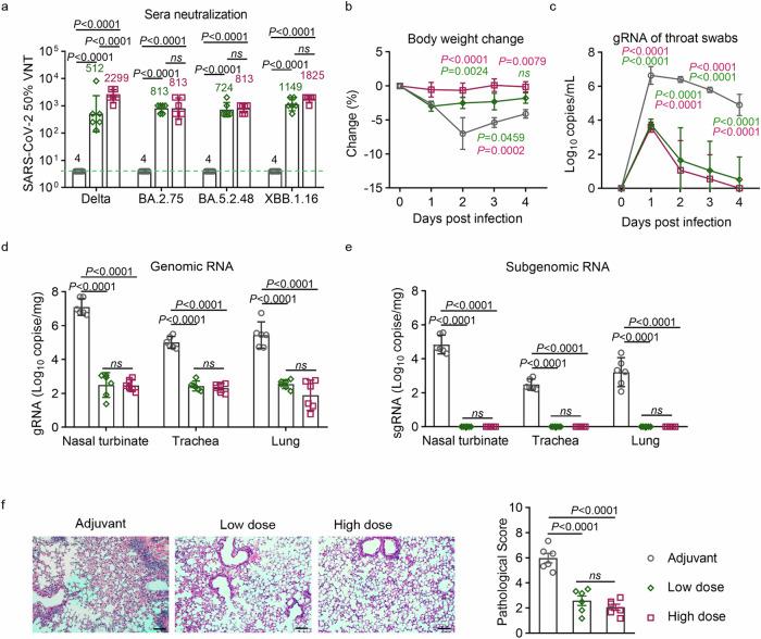
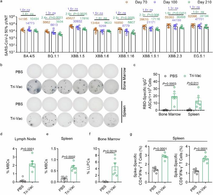
The immune escape capacities of XBB variants necessitate the authorization of vaccines with these antigens. In this study, we produce three recombinant trimeric proteins from the RBD sequences of Delta, BA.5, and XBB.1.5, formulating a trivalent vaccine (Tri-Vac) with an MF59-like adjuvant at a 1:1:4 ratio. Tri-Vac demonstrates immunogenicity in female NIH mice, inducing cross-neutralization against various SARS-CoV-2 variants, including pre-Omicron and Omicron BA.2.75, BA.5, and XBB lineages. It elicits measurable antigen-specific T cell responses, germinal center B cell responses, and T follicular helper responses, effectively protecting against live Omicron XBB.1.16 challenges. Protective immunity is maintained long-term, with sustained neutralizing antibodies and T cell responses, as well as memory B cells and long-lived plasma cells observed by day 210 post-immunization. Tri-Vac also serves as a candidate booster for enhancing immunity after three doses of inactivated virus or mRNA vaccines. A phase 1 investigator-initiated trial was initiated to assess safety and immunogenicity in humans, focusing on the primary endpoint of adverse reactions within 7 days and key secondary endpoints including the geometric mean titers (GMTs) of serum neutralizing antibodies within 30 days and 6 months post-vaccination, as well as adverse events within 30 days and serious adverse events within 6 months post-vaccination. Preliminary data indicate Tri-Vac has good safety and immunogenicity, improving neutralization against multiple variants, including JN.1, in previously vaccinated individuals, highlighting its clinical potential for protecting against SARS-CoV-2 variants. The registration number of this clinical trial is ChiCTR2200067245.

摘要

XBB变体的免疫逃逸能力使得含有这些抗原的疫苗获得授权成为必要。在本研究中,我们从Delta、BA.5和XBB.1.5的RBD序列中制备了三种重组三聚体蛋白,以1:1:4的比例与MF59样佐剂配制了一种三价疫苗(Tri-Vac)。Tri-Vac在雌性NIH小鼠中表现出免疫原性,可诱导针对多种SARS-CoV-2变体的交叉中和作用,包括前奥密克戎和奥密克戎BA.2.75、BA.5及XBB谱系。它能引发可测量的抗原特异性T细胞反应、生发中心B细胞反应和T滤泡辅助细胞反应,并有效抵御活的奥密克戎XBB.1.16攻击。保护性免疫可长期维持,在免疫后210天观察到持续的中和抗体和T细胞反应,以及记忆B细胞和长寿浆细胞。Tri-Vac还可作为在接种三剂灭活病毒或mRNA疫苗后增强免疫力的候选加强疫苗。一项由研究者发起的1期试验已启动,以评估其在人体中的安全性和免疫原性,重点关注7天内不良反应的主要终点以及关键次要终点,包括接种疫苗后30天和6个月时血清中和抗体的几何平均滴度(GMT),以及接种疫苗后30天内的不良事件和6个月内的严重不良事件。初步数据表明,Tri-Vac具有良好的安全性和免疫原性,可提高对包括JN.1在内的多种变体的中和作用,在先前接种过疫苗的个体中尤为明显,突出了其预防SARS-CoV-2变体的临床潜力。该临床试验的注册号为ChiCTR2200067245。

https://cdn.ncbi.nlm.nih.gov/pmc/blobs/ffb2/11686202/03a338f34240/41467_2024_55087_Fig1_HTML.jpg

文献AI研究员

20分钟写一篇综述,助力文献阅读效率提升50倍。

立即体验

用中文搜PubMed

大模型驱动的PubMed中文搜索引擎

马上搜索

文档翻译

学术文献翻译模型,支持多种主流文档格式。

立即体验