Suppr超能文献

来自亚洲谱系的寨卡病毒流行毒株诱导胎儿脑致病性减弱。

Epidemic Zika virus strains from the Asian lineage induce an attenuated fetal brain pathogenicity.

作者信息

Darmuzey Maïlis, Touret Franck, Slowikowski Emily, Gladwyn-Ng Ivan, Ahuja Karan, Sanchez-Felipe Lorena, de Lamballerie Xavier, Verfaillie Catherine, Marques Pedro E, Neyts Johan, Kaptein Suzanne J F

机构信息

Virology and Immunology Unit, GIGA-Infection, Immunity and Inflammation, University of Liège, Liège, Belgium.

KU Leuven Department of Microbiology, Immunology and Transplantation, Virology, Antiviral Drug & Vaccine Research Group, Rega Institute for Medical Research, Leuven, Belgium.

出版信息

Nat Commun. 2024 Dec 30;15(1):10870. doi: 10.1038/s41467-024-55155-4.

Abstract

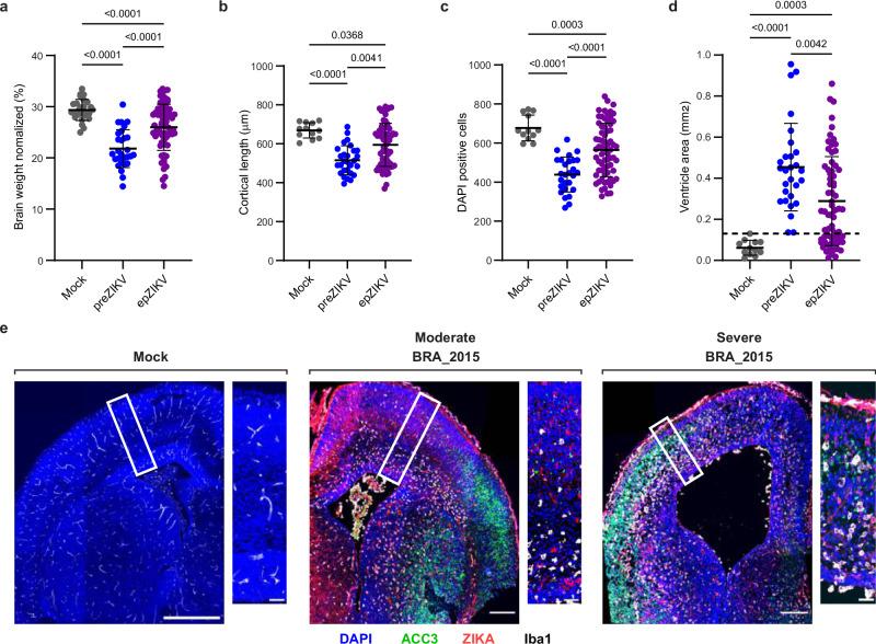
The 2015-2016 Zika virus (ZIKV) outbreak in the Americas revealed the ability of ZIKV from the Asian lineage to cause birth defects, generically called congenital Zika syndrome (CZS). Notwithstanding the long circulation history of Asian ZIKV, no ZIKV-associated CZS cases were reported prior to the outbreaks in French Polynesia (2013) and Brazil (2015). Whether the sudden emergence of CZS resulted from an evolutionary event of Asian ZIKV has remained unclear. We performed a comparative analysis of the pathogenicity of pre-epidemic and epidemic Asian ZIKV strains in mouse embryonic brains using a female immunocompetent intraplacental infection mouse model. All studied Asian ZIKV strains are neurovirulent, but pre-epidemic strains are consistently more pathogenic in the embryos than their epidemic equivalents. Pathogenicity is not directly linked to viral replication. By contrast, an influx of macrophages/microglial cells is noted in infected fetal brains for both pre-epidemic and epidemic ZIKV strains. Moreover, all tested ZIKV strains trigger an immunological response, whereby the intensity of the response differs between strains, and with epidemic ZIKV strains generally mounting a more attenuated immunostimulatory response. Our study reveals that Asian ZIKV strains evolved towards pathogenic attenuation, potentially resulting in CZS emergence in neonates rather than premature death in utero.

摘要

2015 - 2016年寨卡病毒(ZIKV)在美洲的爆发揭示了亚洲谱系的寨卡病毒导致出生缺陷的能力,这种出生缺陷统称为先天性寨卡综合征(CZS)。尽管亚洲寨卡病毒有着长期的传播历史,但在法属波利尼西亚(2013年)和巴西(2015年)爆发之前,并未报告过与寨卡病毒相关的先天性寨卡综合征病例。先天性寨卡综合征的突然出现是否源于亚洲寨卡病毒的进化事件仍不清楚。我们使用雌性免疫活性胎盘内感染小鼠模型,对疫情前和疫情期间的亚洲寨卡病毒株在小鼠胚胎脑中的致病性进行了比较分析。所有研究的亚洲寨卡病毒株都具有神经毒性,但疫情前的毒株在胚胎中的致病性始终高于其疫情期间的对应毒株。致病性与病毒复制没有直接联系。相比之下,在感染的胎儿脑中,疫情前和疫情期间的寨卡病毒株都出现了巨噬细胞/小胶质细胞的涌入。此外,所有测试的寨卡病毒株都会引发免疫反应,不同毒株之间免疫反应的强度有所不同,疫情期间的寨卡病毒株通常引发的免疫刺激反应较弱。我们的研究表明,亚洲寨卡病毒株朝着致病性减弱的方向进化,这可能导致新生儿出现先天性寨卡综合征,而非子宫内的早产死亡。

https://cdn.ncbi.nlm.nih.gov/pmc/blobs/44e8/11686291/7b8e7aa46905/41467_2024_55155_Fig1_HTML.jpg

文献AI研究员

20分钟写一篇综述,助力文献阅读效率提升50倍。

立即体验

用中文搜PubMed

大模型驱动的PubMed中文搜索引擎

马上搜索

文档翻译

学术文献翻译模型,支持多种主流文档格式。

立即体验