Suppr超能文献

平行单细胞代谢分析和细胞外囊泡分析揭示了急性髓系白血病中具有预后意义的脆弱性。

Parallel single-cell metabolic analysis and extracellular vesicle profiling reveal vulnerabilities with prognostic significance in acute myeloid leukemia.

作者信息

Forte Dorian, Pellegrino Roberto Maria, Falvo Paolo, Garcia-Gonzalez Paulina, Alabed Husam B R, Maltoni Filippo, Lombardi Davide, Bruno Samantha, Barone Martina, Pasini Federico, Fabbri Francesco, Vannini Ivan, Donati Benedetta, Cristiano Gianluca, Sartor Chiara, Ronzoni Simona, Ciarrocchi Alessia, Buratta Sandra, Urbanelli Lorena, Emiliani Carla, Soverini Simona, Catani Lucia, Bertolini Francesco, Argüello Rafael José, Cavo Michele, Curti Antonio

机构信息

Department of Medical and Surgical Sciences, Institute of Hematology "L. and A. Seràgnoli", University of Bologna, Bologna, Italy.

Department of Chemistry, Biology and Biotechnology, Biochemical and Biotechnological Sciences Section, University of Perugia, Perugia, Italy.

出版信息

Nat Commun. 2024 Dec 30;15(1):10878. doi: 10.1038/s41467-024-55231-9.

Abstract

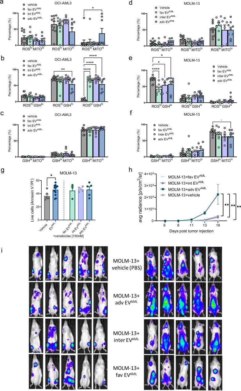
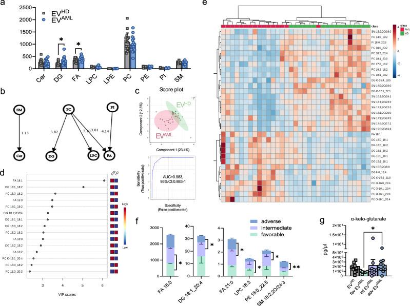
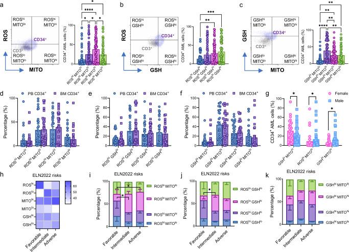
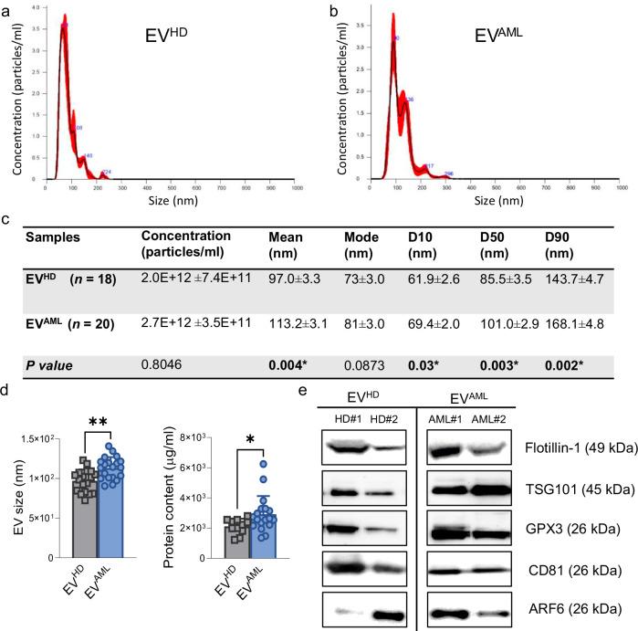
Acute myeloid leukemia (AML) is an aggressive disease with a high relapse rate. In this study, we map the metabolic profile of CD34(CD38) AML cells and the extracellular vesicle signatures in circulation from AML patients at diagnosis. CD34 AML cells display high antioxidant glutathione levels and enhanced mitochondrial functionality, both associated with poor clinical outcomes. Although CD34 AML cells are highly dependent on glucose oxidation and glycolysis for energy, those from intermediate- and adverse-risk patients reveal increased mitochondrial dependence. Extracellular vesicles from AML are mainly enriched in stem cell markers and express antioxidant GPX3, with their profiles showing potential prognostic value. Extracellular vesicles enhance mitochondrial functionality and dependence on CD34 AML cells via the glutathione/GPX4 axis. Notably, extracellular vesicles from adverse-risk patients enhance leukemia cell engraftment in vivo. Here, we show a potential noninvasive approach based on liquid 'cell-extracellular vesicle' biopsy toward a redefined metabolic stratification in AML.

摘要

急性髓系白血病(AML)是一种侵袭性疾病,复发率很高。在本研究中,我们绘制了诊断时AML患者循环中CD34(CD38) AML细胞的代谢谱和细胞外囊泡特征。CD34 AML细胞表现出高抗氧化谷胱甘肽水平和增强的线粒体功能,两者均与不良临床结果相关。尽管CD34 AML细胞高度依赖葡萄糖氧化和糖酵解获取能量,但中危和高危患者的细胞显示出线粒体依赖性增加。AML的细胞外囊泡主要富含干细胞标志物并表达抗氧化剂GPX3,其特征显示出潜在的预后价值。细胞外囊泡通过谷胱甘肽/GPX4轴增强线粒体功能和对CD34 AML细胞的依赖性。值得注意的是,高危患者的细胞外囊泡可增强白血病细胞在体内的植入。在此,我们展示了一种基于液体“细胞-细胞外囊泡”活检的潜在非侵入性方法,用于对AML进行重新定义的代谢分层。

https://cdn.ncbi.nlm.nih.gov/pmc/blobs/60e8/11685939/bcacec919bf2/41467_2024_55231_Fig1_HTML.jpg

文献AI研究员

20分钟写一篇综述,助力文献阅读效率提升50倍。

立即体验

用中文搜PubMed

大模型驱动的PubMed中文搜索引擎

马上搜索

文档翻译

学术文献翻译模型,支持多种主流文档格式。

立即体验