Suppr超能文献

血红蛋白结合及血红素去除的分子基础 于……中 (原文最后似乎不完整)

Molecular basis of hemoglobin binding and heme removal in .

作者信息

Mahoney Brendan J, Lyman Lindsey R, Ford Jordan, Soule Jess, Cheung Nicole A, Goring Andrew K, Ellis-Guardiola Kat, Collazo Michael J, Cascio Duilio, Ton-That Hung, Schmitt Michael P, Clubb Robert T

机构信息

Department of Chemistry and Biochemistry, University of California, Los Angeles, CA 90095.

University of California, Los Angeles-United States Department of Energy Institute of Genomics and Proteomics, University of California, Los Angeles, CA 90095.

出版信息

Proc Natl Acad Sci U S A. 2025 Jan 7;122(1):e2411833122. doi: 10.1073/pnas.2411833122. Epub 2024 Dec 31.

Abstract

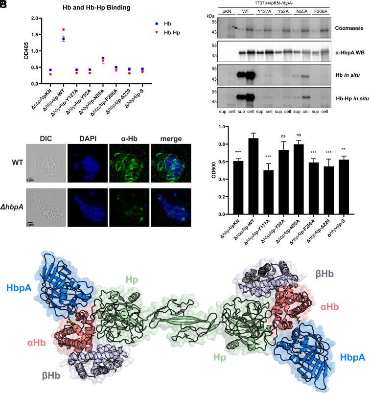
To successfully mount infections, nearly all bacterial pathogens must acquire iron, a key metal cofactor that primarily resides within human hemoglobin. causes the life-threatening respiratory disease diphtheria and captures hemoglobin for iron scavenging using the surface-displayed receptor HbpA. Here, we show using X-ray crystallography, NMR, and in situ binding measurements that selectively captures iron-loaded hemoglobin by partially ensconcing the heme molecules of its α subunits. Quantitative growth and heme release measurements are compatible with acquiring heme passively released from hemoglobin's β subunits. We propose a model in which HbpA and heme-binding receptors collectively function on the surface to capture hemoglobin and its spontaneously released heme. Acquisition mechanisms that exploit the propensity of hemoglobin's β subunit to release heme likely represent a common strategy used by bacterial pathogens to obtain iron during infections.

摘要

为了成功引发感染,几乎所有细菌病原体都必须获取铁,铁是一种关键的金属辅因子,主要存在于人类血红蛋白中。[某种细菌]会引发危及生命的呼吸道疾病白喉,并利用表面展示的受体HbpA捕获血红蛋白以 scavenging iron(此处scavenging iron可能有误,推测是“获取铁”之类意思)。在这里,我们通过X射线晶体学、核磁共振和原位结合测量表明,[该细菌]通过部分包裹其α亚基的血红素分子来选择性地捕获负载铁的血红蛋白。定量生长和血红素释放测量结果与[该细菌]获取从血红蛋白β亚基被动释放的血红素相符合。我们提出了一个模型,其中HbpA和血红素结合受体共同在[该细菌]表面发挥作用,以捕获血红蛋白及其自发释放的血红素。利用血红蛋白β亚基释放血红素倾向的获取机制可能代表了细菌病原体在感染期间获取铁的一种常见策略。

https://cdn.ncbi.nlm.nih.gov/pmc/blobs/5d04/11725911/d17cef501153/pnas.2411833122fig01.jpg

文献AI研究员

20分钟写一篇综述,助力文献阅读效率提升50倍。

立即体验

用中文搜PubMed

大模型驱动的PubMed中文搜索引擎

马上搜索

文档翻译

学术文献翻译模型,支持多种主流文档格式。

立即体验