Suppr超能文献

PMAIP1介导的葡萄糖代谢及其对乳腺癌肿瘤微环境的影响:多组学分析与实验验证的整合

PMAIP1-mediated glucose metabolism and its impact on the tumor microenvironment in breast cancer: Integration of multi-omics analysis and experimental validation.

作者信息

Zhang Yidong, Xu Hang, Han Xuedan, Yu Qiyi, Zheng Lufeng, Xiao Hua

机构信息

School of Pharmacy, Faculty of Medicine, Macau University of Science and Technology, Macau SAR, China; School of Pharmacy, Queen's University of Belfast, Belfast, Northern Ireland, United Kingdom.

School of Pharmacy, Faculty of Medicine, Macau University of Science and Technology, Macau SAR, China; Department of Pharmacy, Nanjing Drum Tower Hospital, The Affiliated Hospital of Nanjing University Medical School, Nanjing, China.

出版信息

Transl Oncol. 2025 Feb;52:102267. doi: 10.1016/j.tranon.2024.102267. Epub 2024 Dec 30.

Abstract

BACKGROUND

Glucose metabolism in breast cancer has a potential effect on tumor progression and is related to the immune microenvironment. Thus, this study aimed to develop a glucose metabolism-tumor microenvironment score to provide new perspectives on breast cancer treatment.

METHOD

Data were acquired from the Gene Expression Omnibus and UCSC Xena databases, and glucose-metabolism-related genes were acquired from the Gene Set Enrichment Analysis database. Genes with significant prognostic value were identified, and immune infiltration analysis was conducted, and a prognostic model was constructed based on the results of these analyses. The results were validated by in vitro experiments with MCF-7 and MCF-10A cell lines, including expression validation, functional experiments, and bulk sequencing. Single-cell analysis was also conducted to explore the role of specific cell clusters in breast cancer, and Bayes deconvolution was used to further investigate the associations between cell clusters and tumor phenotypes of breast cancer.

RESULTS

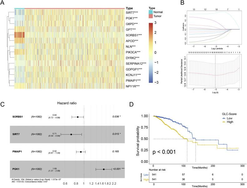
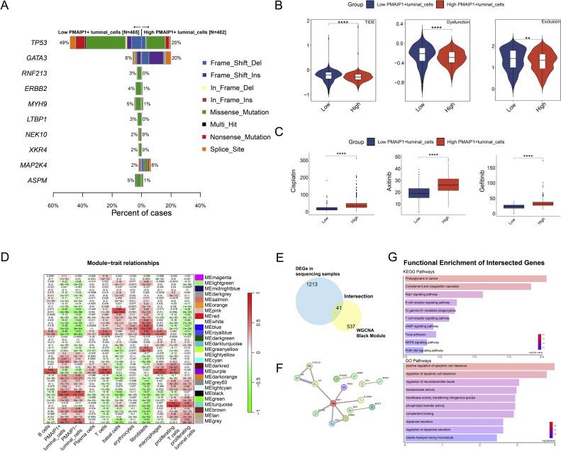
Four significant prognostic genes (PMAIP1, PGK1, SIRT7, and SORBS1) were identified, and, through immune infiltration analysis, a combined prognostic model based on glucose metabolism and immune infiltration was established. The model was used to classify clinical subtypes of breast cancer, and PMAIP1 was identified as a potential critical gene related to glucose metabolism in breast cancer. Single-cell analysis and Bayes deconvolution jointly confirmed the protective role of the PMAIP1+ luminal cell cluster.

摘要

背景

乳腺癌中的葡萄糖代谢对肿瘤进展具有潜在影响,且与免疫微环境相关。因此,本研究旨在建立一个葡萄糖代谢-肿瘤微环境评分,为乳腺癌治疗提供新的视角。

方法

从基因表达综合数据库和加州大学圣克鲁兹分校Xena数据库获取数据,并从基因集富集分析数据库获取葡萄糖代谢相关基因。鉴定具有显著预后价值的基因,进行免疫浸润分析,并基于这些分析结果构建预后模型。通过对MCF-7和MCF-10A细胞系进行体外实验对结果进行验证,包括表达验证、功能实验和批量测序。还进行了单细胞分析以探索特定细胞簇在乳腺癌中的作用,并使用贝叶斯反卷积进一步研究细胞簇与乳腺癌肿瘤表型之间的关联。

结果

鉴定出四个显著的预后基因(PMAIP1、PGK1、SIRT7和SORBS1),并通过免疫浸润分析,建立了一个基于葡萄糖代谢和免疫浸润的联合预后模型。该模型用于对乳腺癌的临床亚型进行分类,且PMAIP1被确定为与乳腺癌葡萄糖代谢相关的潜在关键基因。单细胞分析和贝叶斯反卷积共同证实了PMAIP1+管腔细胞簇的保护作用。

https://cdn.ncbi.nlm.nih.gov/pmc/blobs/6e58/11750568/7250ffbc1c44/ga1.jpg

文献AI研究员

20分钟写一篇综述,助力文献阅读效率提升50倍。

立即体验

用中文搜PubMed

大模型驱动的PubMed中文搜索引擎

马上搜索

文档翻译

学术文献翻译模型,支持多种主流文档格式。

立即体验