Suppr超能文献

整合转录组学、蛋白质组学和代谢组学分析揭示氨基酸和蔗糖代谢在增强[植物名称未给出]耐旱性中的作用。

Integrated transcriptomic, proteomic and metabolomic analyses revealing the roles of amino acid and sucrose metabolism in augmenting drought tolerance in .

作者信息

Ma Xiaoran, Liang Qingwei, Han Yusi, Fan Lu, Yi Dengxia, Ma Lin, Tang Jun, Wang Xuemin

机构信息

Institute of Animal Sciences, Chinese Academy of Agricultural Sciences, Beijing, China.

Chifeng Institute of Agriculture and Animal Husbandry Science, Chifeng, China.

出版信息

Front Plant Sci. 2024 Dec 16;15:1515944. doi: 10.3389/fpls.2024.1515944. eCollection 2024.

Abstract

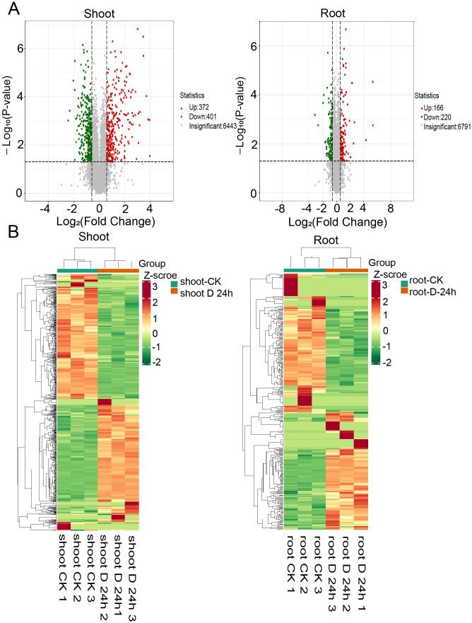
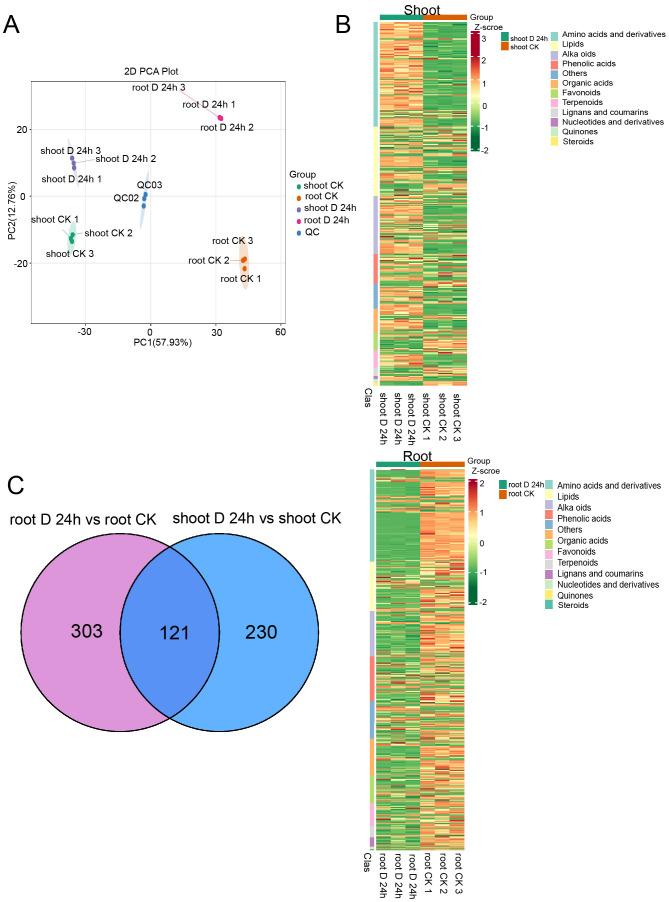
Drought, a major consequence of climate change, initiates molecular interactions among genes, proteins, and metabolites. a high-quality perennial grass species, exhibits robust drought resistance. However, the molecular mechanism underlying this resistance remaining largely unexplored. In this study, we performed an integrated analysis of the transcriptome, proteome, and metabolome of under optimal and drought stress conditions. This combined analysis highlighted the pivotal role of transporters in responding to drought stress. Moreover, metabolite profiling indicated that arginine and proline metabolism, as well as the pentose phosphate pathway, are significantly involved in the drought response of . Additionally, the integrated analysis suggested that proline metabolism and the pentose phosphate pathway are key elements of the drought resistance strategy in plants. In summary, our research elucidates the drought adaptation mechanisms of and identifies potential candidate genes for further study.

摘要

干旱是气候变化的一个主要后果,它引发了基因、蛋白质和代谢物之间的分子相互作用。[一种高质量的多年生草本物种]表现出强大的抗旱性。然而,这种抗性背后的分子机制在很大程度上仍未被探索。在本研究中,我们对[该物种]在最佳条件和干旱胁迫条件下的转录组、蛋白质组和代谢组进行了综合分析。这种联合分析突出了转运蛋白在应对干旱胁迫中的关键作用。此外,代谢物谱分析表明,精氨酸和脯氨酸代谢以及磷酸戊糖途径显著参与了[该物种]的干旱响应。此外,综合分析表明脯氨酸代谢和磷酸戊糖途径是[该物种]植物抗旱策略的关键要素。总之,我们的研究阐明了[该物种]的干旱适应机制,并确定了潜在的候选基因以供进一步研究。

https://cdn.ncbi.nlm.nih.gov/pmc/blobs/87e8/11685866/3cca31480701/fpls-15-1515944-g001.jpg

文献AI研究员

20分钟写一篇综述,助力文献阅读效率提升50倍。

立即体验

用中文搜PubMed

大模型驱动的PubMed中文搜索引擎

马上搜索

文档翻译

学术文献翻译模型,支持多种主流文档格式。

立即体验