Suppr超能文献

通过分析可变剪接功能异构体中的致病变体研究CMP-唾液酸转运体的结构-功能关系

Structure-Function Relationships of the CMP-Sialic Acid Transporter through Analysis of a Pathogenic Variant in an Alternatively Spliced Functional Isoform.

作者信息

Velázquez-Dodge Brenda I, Ramírez-Martínez Marco A, Pastor Nina, Martínez-Duncker Iván, Pérez-Cervera Yobana, Mora-Montes Héctor M, Domínguez-Mendoza Blanca E, Salinas-Marín Roberta

机构信息

Laboratorio de Glicobiología y Diagnóstico Molecular, Centro de Investigación en Dinámica Celular, Universidad Autónoma del Estado de Morelos, Av. Universidad 1001, Col. Chamilpa, Cuernavaca 62209, Morelos, México.

Laboratorio de Dinámica de Proteínas, Centro de Investigación en Dinámica Celular, Universidad Autónoma del Estado de Morelos, Cuernavaca 62209, México.

出版信息

ACS Omega. 2024 Dec 13;9(51):50622-50633. doi: 10.1021/acsomega.4c08466. eCollection 2024 Dec 24.

Abstract

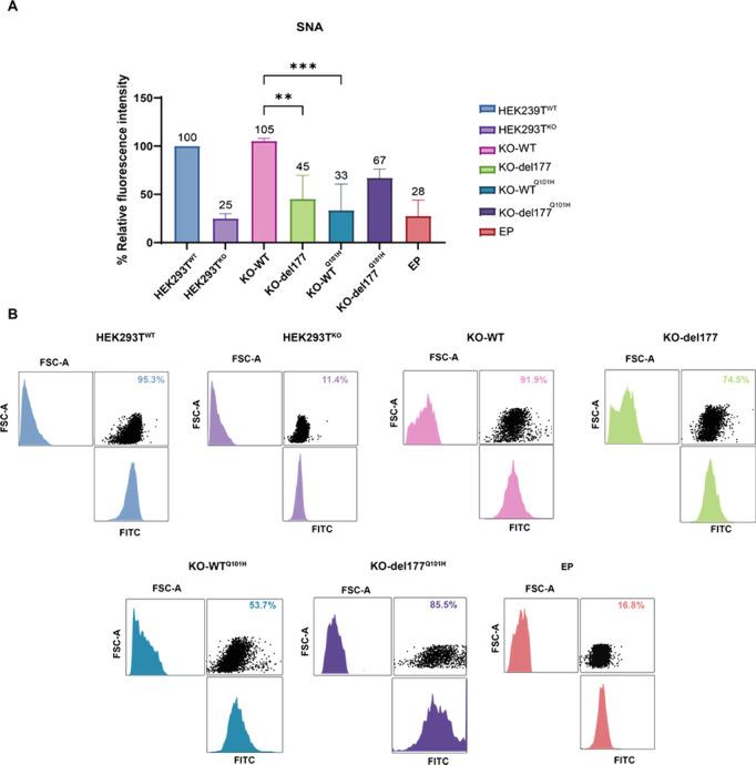
The human CMP-sialic acid transporter (hCST) is a mammalian highly conserved type III antiporter that translocates CMP-sialic acid into the Golgi lumen, supporting sialylation. Although different works have focused on elucidating structure-function relationships in the hCST, this is the first study to address them in an alternatively spliced isoform. We have previously reported the expression of a functional human del177 isoform that has skipping of exon 6, resulting in a loss of 59 amino acids, without change in the open reading frame and conserving its C-terminal region. To elucidate structure-function relationships, we interrogated this isoform with a known pathogenic variant c.303C>T (p.Q101H) for the isoform, showing that its pathogenicity is significatively reduced in the mutated del177 isoform (del177). This is further explained by using a homology model based on previously reported mouse and maize crystal structures.

摘要

人CMP-唾液酸转运体(hCST)是一种哺乳动物中高度保守的III型反向转运体,它将CMP-唾液酸转运到高尔基体腔中,以支持唾液酸化作用。尽管不同的研究致力于阐明hCST中的结构-功能关系,但这是首次针对一种可变剪接异构体进行此类研究。我们之前报道过一种功能性人类del177异构体的表达,该异构体缺失外显子6,导致59个氨基酸缺失,开放阅读框不变且保留其C端区域。为了阐明结构-功能关系,我们用该异构体已知的致病变体c.303C>T(p.Q101H)对这种异构体进行研究,结果表明在突变的del177异构体(del177)中其致病性显著降低。通过基于先前报道的小鼠和玉米晶体结构的同源模型可进一步解释这一现象。

https://cdn.ncbi.nlm.nih.gov/pmc/blobs/c1be/11683650/181a08dfaabb/ao4c08466_0001.jpg

文献AI研究员

20分钟写一篇综述,助力文献阅读效率提升50倍。

立即体验

用中文搜PubMed

大模型驱动的PubMed中文搜索引擎

马上搜索

文档翻译

学术文献翻译模型,支持多种主流文档格式。

立即体验