Suppr超能文献

靶向/xCT通过树突状细胞介导的抗肿瘤免疫反应提高肝癌的射频消融疗效。

Targeting /xCT improves radiofrequency ablation efficacy of HCC by dendritic cells mediated anti-tumor immune response.

作者信息

Jin Yuzhao, Cai Songhua, Zhou Yang, Guo Dandan, Zeng Yuzhen, Xu Wangting, Sun Yiting, Shi Yueli, Xu Zhiyong, Liu Zaoqu, Luo Peng, Huang Zhao, Tang Bufu

机构信息

Postgraduate Training Base Wenzhou Medical University Wenzhou China.

Department of Thoracic Surgery National Cancer Center/National Clinical Research Center for Cancer/Cancer Hospital & Shenzhen Hospital, Chinese Academy of Medical Sciences and Peking Union Medical College Shenzhen China.

出版信息

Imeta. 2024 Nov 20;3(6):e248. doi: 10.1002/imt2.248. eCollection 2024 Dec.

Abstract

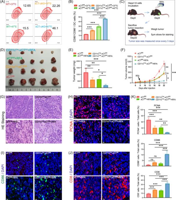
After RFA treatment in patients with liver cancer, the expression of /xCT and the proportion of DCs in the TME were significantly increased. /xCT is a poor prognostic marker for liver cancer and is mainly expressed in DCs in the TME. Targeting xCT in DCs combined with RFA significantly enhances anti-tumor immunity, suppressing tumor growth and offering a promising strategy for improved therapeutic outcomes in liver cancer.

摘要

在肝癌患者接受射频消融(RFA)治疗后,/xCT的表达以及肿瘤微环境(TME)中树突状细胞(DCs)的比例显著增加。/xCT是肝癌的不良预后标志物,主要在TME中的DCs中表达。靶向DCs中的xCT并联合RFA可显著增强抗肿瘤免疫力,抑制肿瘤生长,并为改善肝癌治疗效果提供了一种有前景的策略。

https://cdn.ncbi.nlm.nih.gov/pmc/blobs/64be/11683471/247adb8758d5/IMT2-3-e248-g003.jpg

文献AI研究员

20分钟写一篇综述,助力文献阅读效率提升50倍。

立即体验

用中文搜PubMed

大模型驱动的PubMed中文搜索引擎

马上搜索

文档翻译

学术文献翻译模型,支持多种主流文档格式。

立即体验