Suppr超能文献

评估异丙基化苯基磷酸酯(IPP)诱导斑马鱼幼虫感觉运动反应缺陷背后的分子变化。

Assessing molecular changes underlying isopropylated phenyl phosphate (IPP)-induced larval sensorimotor response deficits in zebrafish.

作者信息

Sharma Sunil, Rojas Alfredo, Gour Abhishek, Serradimigni Rosemaria, Leong Connor, Sharma Abhisheak, Dasgupta Subham

机构信息

Department of Biological Sciences, Clemson University, Clemson, SC, USA.

College of Pharmacy, University of Florida, Gainesville, FL, USA.

出版信息

Ecotoxicol Environ Saf. 2025 Jan 15;290:117619. doi: 10.1016/j.ecoenv.2024.117619. Epub 2024 Dec 31.

Abstract

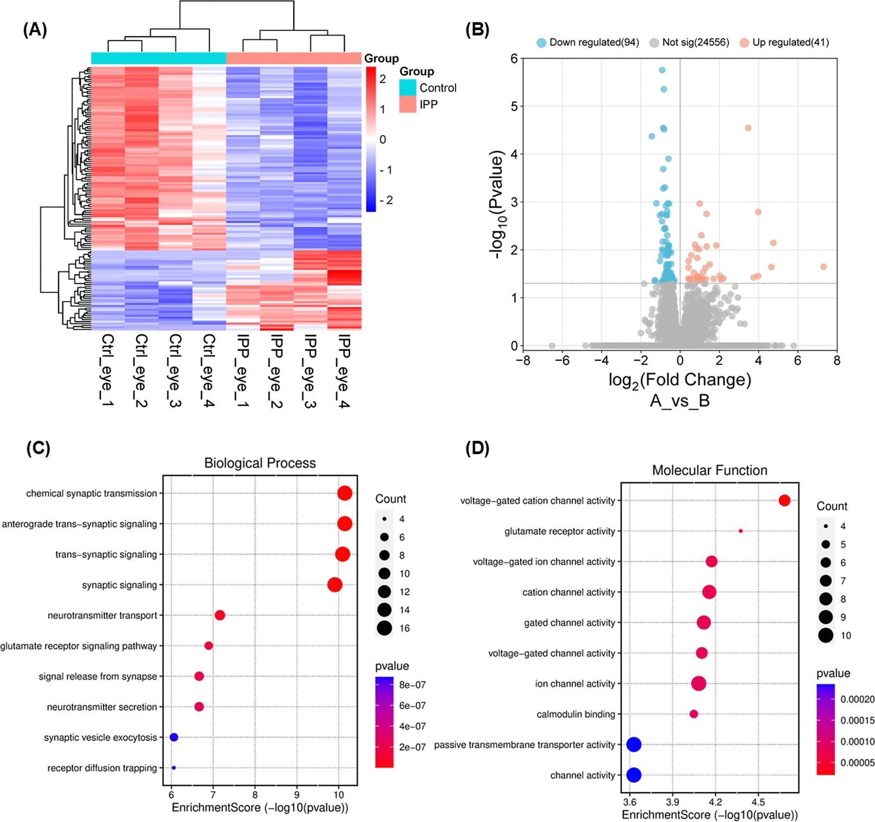
Isopropylated phenyl phosphates (IPP) are an additive organophosphate flame retardant (OPFR) that has been extensively used in furniture, electronics, automobiles, plastics, and children's products to slow down the spread of fire but its continued leaching leads to toxicity concerns. Toxicological information on this important legacy contaminant is limiting. Using zebrafish, our prior whole embryonic RNA-seq data revealed disruption of gene sets enriched for DNA methylation, neurotransmitter synthesis, retinoic acid signaling and eye development. Within this study, we used zebrafish embryos to systemically study these biological targets. Our initial range-finding experiments revealed significant morphological impacts like pericardial edema, yolk sac edema and spinal curvature, coupled with a significant increase in the levels of dopamine and 3-methoxytyramine. We then conducted an in vitro retinoic acid receptor (RAR) assay and showed that IPP inhibits RARα, but not RARβ and RARγ. Following this, our larval behavioral (photomotor and acoustic response assays) at environmentally relevant, sub-μM concentrations showed significant hypoactivity, indicating sensorimotor deficits within exposed embryo. We then assessed global DNA methylation using a combination of whole-mount immunohistochemistry and ELISA for 5-methylcytosine (5-mC) and showed significant IPP-induced hypermethylation within whole embryo in situ. Finally, we focused on eye and brains as targets. We dissected eyes and brains from IPP-exposed larvae and conducted 5-mC assessments and mRNA-sequencing. Interestingly, neither of the organs showed differences in 5-mC levels and the brains also did not show substantial transcriptomic effects. However, for eyes, mRNA sequencing showed 135 differentially expressed genes and these were enriched for several nervous system-associated pathways, including voltage gated ion channel activity, synaptic transmission and neurotransmitter signaling. Collectively, our data shows that IPP exposures can disrupt a battery of biological pathways spanning neurometabolomic, genetic, epigenetic as well as organ-level targets. Notably, these impacts occur at concentrations within environmental relevance where overt toxic morphological phenotypes are not recorded. Future work will focus on understanding the contribution of these molecular targets to behavioral phenotypes.

摘要

异丙基化苯基磷酸酯(IPP)是一种添加型有机磷酸酯阻燃剂(OPFR),已广泛应用于家具、电子产品、汽车、塑料和儿童产品中,以减缓火灾蔓延,但其持续浸出引发了对毒性的担忧。关于这种重要的遗留污染物的毒理学信息有限。利用斑马鱼,我们之前的全胚胎RNA测序数据显示,富含DNA甲基化、神经递质合成、视黄酸信号传导和眼睛发育的基因集受到破坏。在本研究中,我们使用斑马鱼胚胎对这些生物学靶点进行了系统研究。我们最初的范围查找实验揭示了显著的形态学影响,如心包水肿、卵黄囊水肿和脊柱弯曲,同时多巴胺和3-甲氧基酪胺水平显著增加。然后,我们进行了一项体外视黄酸受体(RAR)测定,结果表明IPP抑制RARα,但不抑制RARβ和RARγ。在此之后,我们在与环境相关的亚微摩尔浓度下对幼虫进行行为(光运动和听觉反应测定),结果显示显著的活动减退,表明暴露胚胎存在感觉运动缺陷。然后,我们结合全胚胎免疫组织化学和针对5-甲基胞嘧啶(5-mC)的ELISA评估了整体DNA甲基化,结果显示IPP在全胚胎原位诱导了显著的高甲基化。最后,我们将眼睛和大脑作为靶点。我们从暴露于IPP的幼虫中解剖出眼睛和大脑,并进行了5-mC评估和mRNA测序。有趣的是,这两个器官的5-mC水平均未显示出差异,大脑也未显示出实质性的转录组学效应。然而,对于眼睛,mRNA测序显示有135个差异表达基因,这些基因富集于几个与神经系统相关的途径,包括电压门控离子通道活性、突触传递和神经递质信号传导。总的来说,我们的数据表明,接触IPP会破坏一系列生物途径,包括神经代谢组学、遗传、表观遗传以及器官水平的靶点。值得注意的是,这些影响发生在与环境相关的浓度下,此时并未记录到明显的毒性形态学表型。未来的工作将集中在理解这些分子靶点对行为表型的贡献。

https://cdn.ncbi.nlm.nih.gov/pmc/blobs/2c04/11955206/c3c2a5a33ddb/nihms-2057595-f0001.jpg

文献AI研究员

20分钟写一篇综述,助力文献阅读效率提升50倍。

立即体验

用中文搜PubMed

大模型驱动的PubMed中文搜索引擎

马上搜索

文档翻译

学术文献翻译模型,支持多种主流文档格式。

立即体验