Suppr超能文献

E4F1协调丙酮酸代谢和延伸因子复合物的活性,以确保大脑发育过程中的翻译保真度。

E4F1 coordinates pyruvate metabolism and the activity of the elongator complex to ensure translation fidelity during brain development.

作者信息

Di Michele Michela, Attina Aurore, Roux Pierre-François, Tabet Imène, Laguesse Sophie, Florido Javier, Houdeville Morane, Choquet Armelle, Encislai Betty, Arena Giuseppe, De Blasio Carlo, Wendling Olivia, Frenois François-Xavier, Papon Laura, Stuani Lucille, Fuentes Maryse, Jahannault Talignani Céline, Rousseau Mélanie, Guégan Justine, Buscail Yoan, Dupré Pierrick, Michaud Henri-Alexandre, Rodier Geneviève, Bellvert Floriant, Kulyk Hanna, Ferraro Peyret Carole, Mathieu Hugo, Close Pierre, Rapino Francesca, Chaveroux Cédric, Pirot Nelly, Rubio Lucie, Torro Adeline, Sorg Tania, Ango Fabrice, Hirtz Christophe, Compan Vincent, Lebigot Elise, Legati Andrea, Ghezzi Daniele, Nguyen Laurent, David Alexandre, Sardet Claude, Lacroix Matthieu, Le Cam Laurent

机构信息

Institut de Recherche en Cancérologie de Montpellier (IRCM), INSERM U1194, Univ. Montpellier, Institut régional du Cancer de Montpellier (ICM), Montpellier, France.

Equipe labélisée Ligue Contre le Cancer, Paris, France.

出版信息

Nat Commun. 2025 Jan 2;16(1):67. doi: 10.1038/s41467-024-55444-y.

Abstract

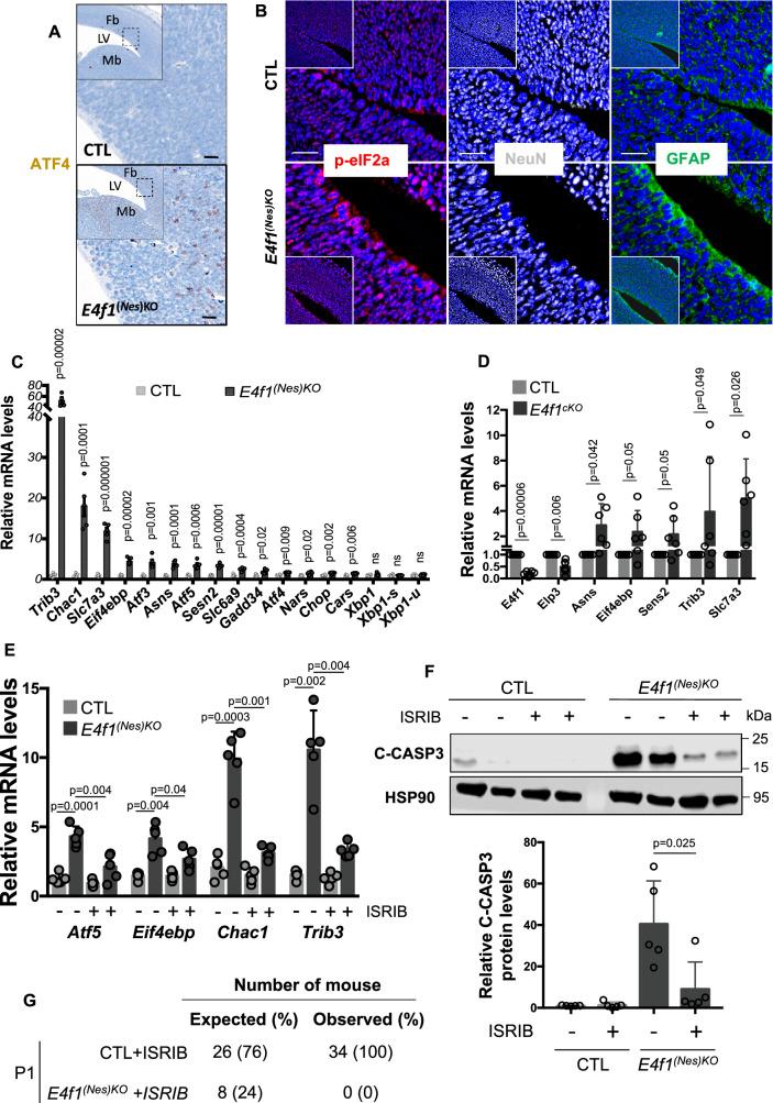
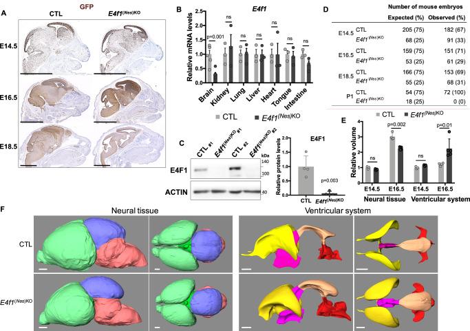
Pyruvate metabolism defects lead to severe neuropathies such as the Leigh syndrome (LS) but the molecular mechanisms underlying neuronal cell death remain poorly understood. Here, we unravel a connection between pyruvate metabolism and the regulation of the epitranscriptome that plays an essential role during brain development. Using genetically engineered mouse model and primary neuronal cells, we identify the transcription factor E4F1 as a key coordinator of AcetylCoenzyme A (AcCoA) production by the pyruvate dehydrogenase complex (PDC) and its utilization as an essential co-factor by the Elongator complex to acetylate tRNAs at the wobble position uridine 34 (U). E4F1-mediated direct transcriptional regulation of Dlat and Elp3, two genes encoding key subunits of the PDC and of the Elongator complex, respectively, ensures proper translation fidelity and cell survival in the central nervous system (CNS) during mouse embryonic development. Furthermore, analysis of PDH-deficient cells highlight a crosstalk linking the PDC to ELP3 expression that is perturbed in LS patients.

摘要

丙酮酸代谢缺陷会导致严重的神经病变,如 Leigh 综合征(LS),但神经元细胞死亡背后的分子机制仍知之甚少。在此,我们揭示了丙酮酸代谢与表观转录组调控之间的联系,这种调控在大脑发育过程中起着至关重要的作用。利用基因工程小鼠模型和原代神经元细胞,我们确定转录因子 E4F1 是丙酮酸脱氢酶复合体(PDC)产生乙酰辅酶 A(AcCoA)以及 Elongator 复合体将其作为必需辅因子在摆动位置尿苷 34(U)处对 tRNA 进行乙酰化的关键协调因子。E4F1 介导的对 Dlat 和 Elp3 这两个基因的直接转录调控,分别编码 PDC 和 Elongator 复合体的关键亚基,确保了小鼠胚胎发育过程中中枢神经系统(CNS)的正确翻译保真度和细胞存活。此外,对 PDH 缺陷细胞的分析突出了一种将 PDC 与 ELP3 表达联系起来的串扰,这种串扰在 LS 患者中受到干扰。

https://cdn.ncbi.nlm.nih.gov/pmc/blobs/07f5/11696611/afcf371f2772/41467_2024_55444_Fig1_HTML.jpg

文献AI研究员

20分钟写一篇综述,助力文献阅读效率提升50倍。

立即体验

用中文搜PubMed

大模型驱动的PubMed中文搜索引擎

马上搜索

文档翻译

学术文献翻译模型,支持多种主流文档格式。

立即体验