Suppr超能文献

整合性泛癌分析和实验验证确定GLS为肿瘤进展、预后、免疫微环境及免疫治疗中的一个生物标志物。

Integrative pan-cancer analysis and experiment validation identified GLS as a biomarker in tumor progression, prognosis, immune microenvironment, and immunotherapy.

作者信息

Li Dongming, Cao Donghui, Zhang Yangyu, Yu Xinyi, Wu Yanhua, Jia Zhifang, Jiang Jing, Cao Xueyuan

机构信息

Department of Gastric and Colorectal Surgery, General Surgery Center, The First Hospital of Jilin University, Changchun, 130021, Jilin, China.

Department of Clinical Epidemiology, The First Hospital of Jilin University, Changchun, 130021, Jilin, China.

出版信息

Sci Rep. 2025 Jan 2;15(1):525. doi: 10.1038/s41598-024-84916-w.

Abstract

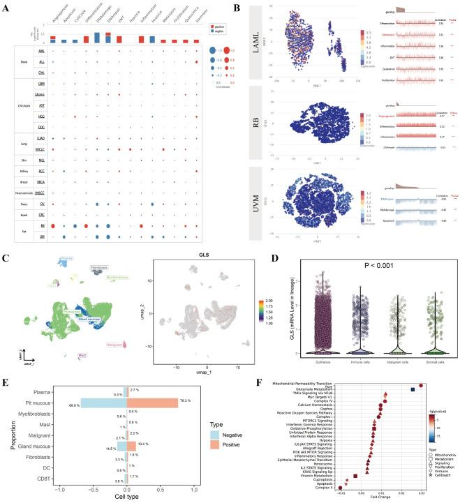
Glutaminase (GLS), a crucial gene regulating glutaminolysis, has received much attention as it was found to regulate tumor metabolism and copper-induced cell death. However, its biological roles and mechanisms in human cancers remain obscure. Consequently, the integrated pan-cancer analyses and biological experiments were conducted to elucidate its oncological functions. We found GLS was differentially expressed in human cancers and upregulated GLS predicted poor survival, clinicopathological progression, and tumor heterogeneity. Single-cell analysis found GLS was closely related to various biological functions and pathways. Spatial transcriptomic analysis found GLS expression was mainly derived from tumor cells, which implies tumor cells may have a stronger ability to utilize glutamine than antitumor immune cells in the tumor microenvironment (TME). Meanwhile, we noticed GLS expression was strongly related to the infiltration of various immune cells and stromal cells, the expression of immunomodulatory genes, the activity of some conventional antitumor agents, and the therapeutic response of immunotherapy. Moreover, enrichment analyses suggested GLS was related to various metabolic reprogramming, innate and adaptive immunity suppression, and extracellular matrix remodeling. Finally, we observed GLS was highly expressed in our gastric cancer (GC) cohort. As an independent risk factor for GC prognosis, high-GLS was closely related to pathological progression. Inhibiting GLS expression in GC cells effectively prevented proliferation, migration, and invasion and triggered apoptosis. In conclusion, GLS is an underlying biomarker for oncological progression, prognosis, TME, antitumor drug sensitivity, and immunotherapy response. Targeting GLS can facilitate the implementation of individualized and combined treatment strategies.

摘要

谷氨酰胺酶(GLS)是一种调节谷氨酰胺分解的关键基因,由于其被发现可调节肿瘤代谢和铜诱导的细胞死亡,因此备受关注。然而,其在人类癌症中的生物学作用和机制仍不清楚。因此,我们进行了综合的泛癌分析和生物学实验,以阐明其肿瘤学功能。我们发现GLS在人类癌症中存在差异表达,GLS上调预示着较差的生存率、临床病理进展和肿瘤异质性。单细胞分析发现GLS与多种生物学功能和信号通路密切相关。空间转录组分析发现GLS表达主要来源于肿瘤细胞,这意味着在肿瘤微环境(TME)中,肿瘤细胞利用谷氨酰胺的能力可能比抗肿瘤免疫细胞更强。同时,我们注意到GLS表达与多种免疫细胞和基质细胞的浸润、免疫调节基因的表达、一些传统抗肿瘤药物的活性以及免疫治疗的疗效密切相关。此外,富集分析表明GLS与多种代谢重编程、先天性和适应性免疫抑制以及细胞外基质重塑有关。最后,我们观察到GLS在我们的胃癌(GC)队列中高表达。作为GC预后的独立危险因素,高GLS与病理进展密切相关。抑制GC细胞中GLS的表达可有效阻止其增殖、迁移和侵袭,并引发细胞凋亡。总之,GLS是肿瘤进展、预后、TME、抗肿瘤药物敏感性和免疫治疗反应的潜在生物标志物。靶向GLS可促进个体化和联合治疗策略的实施。

https://cdn.ncbi.nlm.nih.gov/pmc/blobs/2b0d/11696030/51ae39551e8c/41598_2024_84916_Fig1_HTML.jpg

文献AI研究员

20分钟写一篇综述,助力文献阅读效率提升50倍。

立即体验

用中文搜PubMed

大模型驱动的PubMed中文搜索引擎

马上搜索

文档翻译

学术文献翻译模型,支持多种主流文档格式。

立即体验