Suppr超能文献

区域主成分得分改善了与复杂性状相关的DNA甲基化关联的发现。

regionalpcs improve discovery of DNA methylation associations with complex traits.

作者信息

Eulalio Tiffany, Sun Min Woo, Gevaert Olivier, Greicius Michael D, Montine Thomas J, Nachun Daniel, Montgomery Stephen B

机构信息

Department of Biomedical Data Science, Stanford University, Stanford, CA, USA.

Stanford Center for Biomedical Informatics Research (BMIR), Department of Medicine, Stanford University, Stanford, CA, USA.

出版信息

Nat Commun. 2025 Jan 3;16(1):368. doi: 10.1038/s41467-024-55698-6.

Abstract

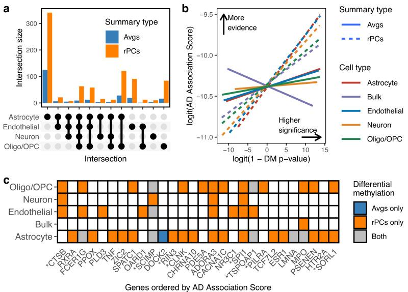
We have developed the regionalpcs method, an approach for summarizing gene-level methylation. regionalpcs addresses the challenge of deciphering complex epigenetic mechanisms in diseases like Alzheimer's disease. In contrast to averaging, regionalpcs uses principal components analysis to capture complex methylation patterns across gene regions. Our method demonstrates a 54% improvement in sensitivity over averaging in simulations, providing a robust framework for identifying subtle epigenetic variations. Applying regionalpcs to Alzheimer's disease brain methylation data, combined with cell type deconvolution, we uncover 838 differentially methylated genes associated with neuritic plaque burden-significantly outperforming conventional methods. Integrating methylation quantitative trait loci with genome-wide association studies identified 17 genes with potential causal roles in Alzheimer's disease risk, including MS4A4A and PICALM. Available in the Bioconductor package regionalpcs, our approach facilitates a deeper understanding of the epigenetic landscape in Alzheimer's disease and opens avenues for research into complex diseases.

摘要

我们开发了区域主成分分析(regionalpcs)方法,这是一种总结基因水平甲基化的方法。区域主成分分析解决了在阿尔茨海默病等疾病中破译复杂表观遗传机制的挑战。与平均法不同,区域主成分分析使用主成分分析来捕捉基因区域内的复杂甲基化模式。我们的方法在模拟中显示出比平均法灵敏度提高了54%,为识别细微的表观遗传变异提供了一个强大的框架。将区域主成分分析应用于阿尔茨海默病大脑甲基化数据,并结合细胞类型反卷积,我们发现了838个与神经炎性斑块负担相关的差异甲基化基因,显著优于传统方法。将甲基化数量性状位点与全基因组关联研究相结合,确定了17个在阿尔茨海默病风险中具有潜在因果作用的基因,包括MS4A4A和PICALM。我们的方法可在Bioconductor软件包regionalpcs中获取,有助于更深入地了解阿尔茨海默病的表观遗传景观,并为复杂疾病的研究开辟了道路。

https://cdn.ncbi.nlm.nih.gov/pmc/blobs/157d/11698866/8a214ba167cc/41467_2024_55698_Fig1_HTML.jpg

文献AI研究员

20分钟写一篇综述,助力文献阅读效率提升50倍。

立即体验

用中文搜PubMed

大模型驱动的PubMed中文搜索引擎

马上搜索

文档翻译

学术文献翻译模型,支持多种主流文档格式。

立即体验