Suppr超能文献

功能获得性ANXA11突变导致迟发性肌萎缩侧索硬化症,伴有异常蛋白质聚集、神经炎症和自噬功能障碍。

Gain-of-function ANXA11 mutation cause late-onset ALS with aberrant protein aggregation, neuroinflammation and autophagy impairment.

作者信息

Liu Qing, Sun Ye, He Baodong, Chen Haodong, Wang Lijing, Wang Gaojie, Zhang Kang, Zhao Ximeng, Zhang Xinzhe, Shen Dongchao, Zhang Xue, Cui Liying

机构信息

Department of Neurology, Peking Union Medical College Hospital, Peking Union Medical College (PUMC) and Chinese Academy of Medical Science (CAMS), Beijing, China.

Department of Neurology, Beijing Tiantan Hospital, Capital Medical University, Beijing, China.

出版信息

Acta Neuropathol Commun. 2025 Jan 4;13(1):2. doi: 10.1186/s40478-024-01919-4.

Abstract

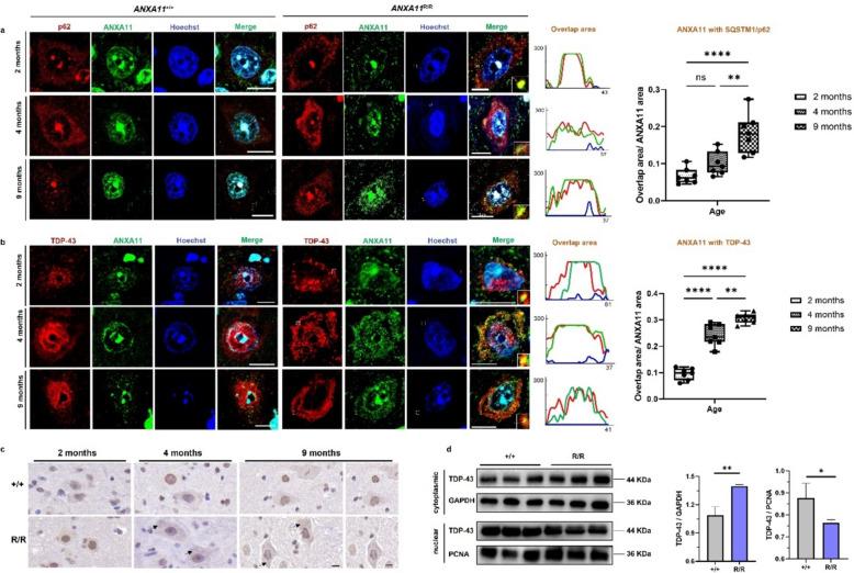
Mutations in the ANXA11 gene, encoding an RNA-binding protein, have been implicated in the pathogenesis of amyotrophic lateral sclerosis (ALS), but the underlying in vivo mechanisms remain unclear. This study examines the clinical features of ALS patients harboring the ANXA11 hotspot mutation p.P36R, characterized by late-onset motor neuron disease and occasional multi-system involvement. To elucidate the pathogenesis, we developed a knock-in mouse model carrying the p.P36R mutation. In both heterozygous and homozygous mutant mice, ANXA11 protein levels were comparable to those in wild-type. Both groups exhibited late-onset motor dysfunction at approximately 10 months of age, with similar survival rates to wild-type (> 24 months) and no signs of dementia. Pathological analysis revealed early abnormal aggregates in spinal cord motor neurons, cortical neurons, and muscle cells of homozygous mice. From 2 months of age, we observed mislocalized ANXA11 aggregates, SQSTM1/p62-positive inclusions, and cytoplasmic TDP-43 mislocalization, which intensified with disease progression. Importantly, mutant ANXA11 co-aggregated with TDP-43 and SQSTM1/p62-positive inclusions. Electron microscopy of the gastrocnemius muscle uncovered myofibrillar abnormalities, including sarcomeric disorganization, Z-disc dissolution, and subsarcolemmal electron-dense structures within autophagic vacuoles. Autophagic flux, initially intact at 2 months, was impaired by 9 months, as evidenced by decreased Beclin-1 and LC3BII/I levels and increased SQSTM1/p62 expression, coinciding with mTORC1 hyperactivation. Significant motor neuron loss and neuroinflammation were detected by 9 months, with marked muscle dystrophy apparent by 12 months compared to wild-type controls. These findings implicate the gain-of-function ANXA11 mutation drives late-onset motor neuron disease by early presymptomatic proteinopathy, progressive neuronal degeneration, neuroinflammation, and autophagic dysfunction.

摘要

编码一种RNA结合蛋白的ANXA11基因突变与肌萎缩侧索硬化症(ALS)的发病机制有关,但其潜在的体内机制仍不清楚。本研究调查了携带ANXA11热点突变p.P36R的ALS患者的临床特征,其特点是迟发性运动神经元病且偶有多系统受累。为了阐明发病机制,我们构建了携带p.P36R突变的基因敲入小鼠模型。在杂合子和纯合子突变小鼠中,ANXA11蛋白水平与野生型相当。两组均在约10月龄时出现迟发性运动功能障碍,生存率与野生型相似(>24个月),且无痴呆迹象。病理分析显示纯合子小鼠的脊髓运动神经元、皮质神经元和肌肉细胞早期出现异常聚集物。从2月龄开始,我们观察到ANXA11聚集物定位错误、SQSTM1/p62阳性包涵体以及细胞质TDP-43定位错误,且随着疾病进展而加剧。重要的是,突变型ANXA11与TDP-43以及SQSTM1/p62阳性包涵体共聚集。腓肠肌的电子显微镜检查发现肌原纤维异常,包括肌节紊乱、Z盘溶解以及自噬泡内肌膜下电子致密结构。自噬通量在2月龄时最初是完整的,但到9月龄时受损,表现为Beclin-1和LC3BII/I水平降低以及SQSTM1/p62表达增加,这与mTORC1过度激活一致。到9月龄时检测到明显的运动神经元丢失和神经炎症,与野生型对照相比,12月龄时出现明显的肌肉萎缩。这些发现表明,功能获得性ANXA11突变通过症状前早期蛋白病变、进行性神经元变性、神经炎症和自噬功能障碍导致迟发性运动神经元病。

https://cdn.ncbi.nlm.nih.gov/pmc/blobs/05a4/11699697/606f55c0b771/40478_2024_1919_Fig1_HTML.jpg

文献AI研究员

20分钟写一篇综述,助力文献阅读效率提升50倍。

立即体验

用中文搜PubMed

大模型驱动的PubMed中文搜索引擎

马上搜索

文档翻译

学术文献翻译模型,支持多种主流文档格式。

立即体验