Suppr超能文献

Park7基因缺失导致小鼠中脑星形胶质细胞中涉及NRF2-CYP1B1轴的性别特异性转录组变化。

Park7 deletion leads to sex-specific transcriptome changes involving NRF2-CYP1B1 axis in mouse midbrain astrocytes.

作者信息

Helgueta Sergio, Heurtaux Tony, Sciortino Alessia, Gui Yujuan, Ohnmacht Jochen, Mencke Pauline, Boussaad Ibrahim, Halder Rashi, Garcia Pierre, Krüger Rejko, Mittelbronn Michel, Buttini Manuel, Sauter Thomas, Sinkkonen Lasse

机构信息

Department of Life Sciences and Medicine (DLSM), University of Luxembourg, Belvaux, Luxembourg.

Luxembourg Centre of Neuropathology (LCNP), Luxembourg, Luxembourg.

出版信息

NPJ Parkinsons Dis. 2025 Jan 4;11(1):8. doi: 10.1038/s41531-024-00851-7.

Abstract

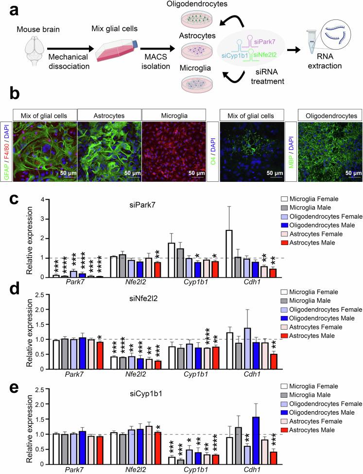
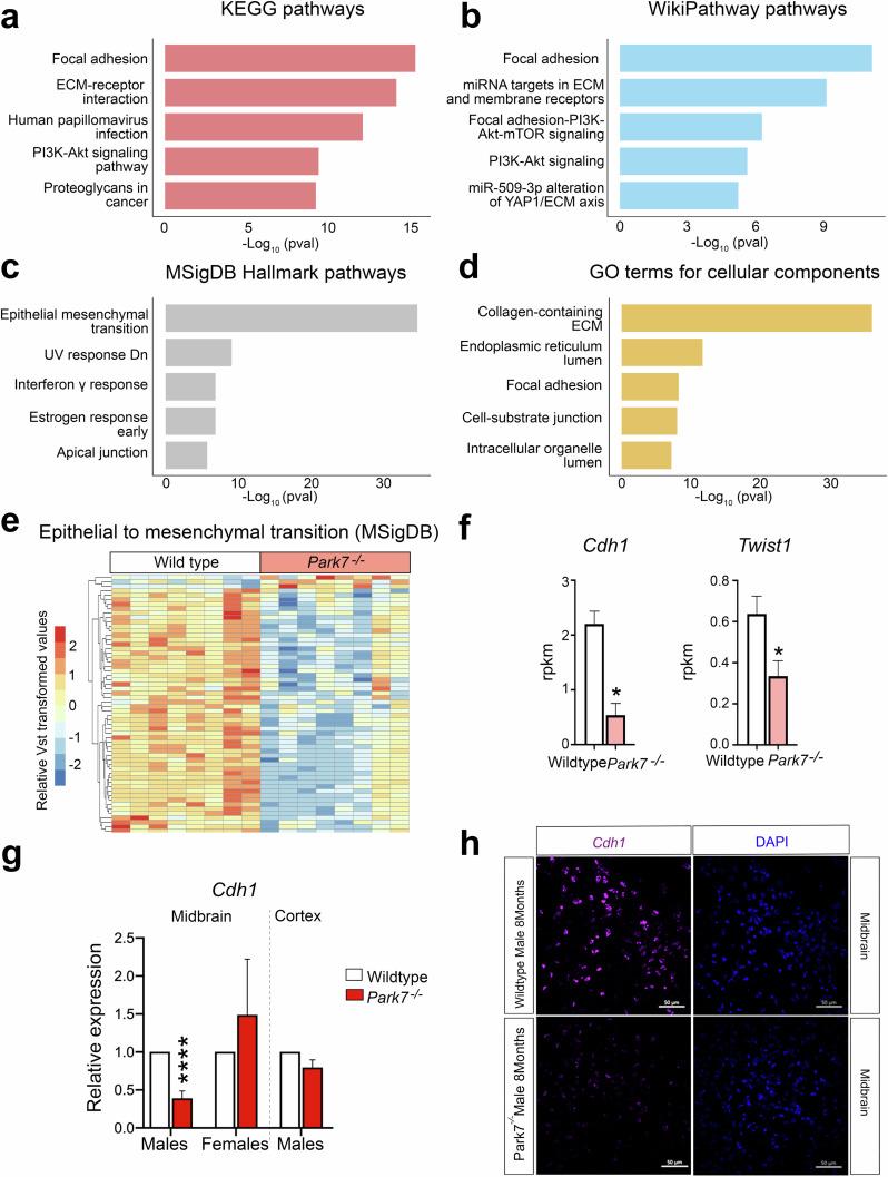
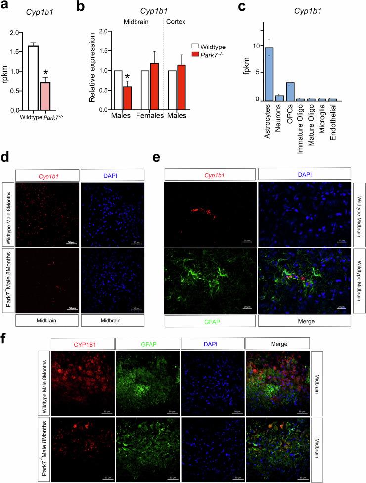
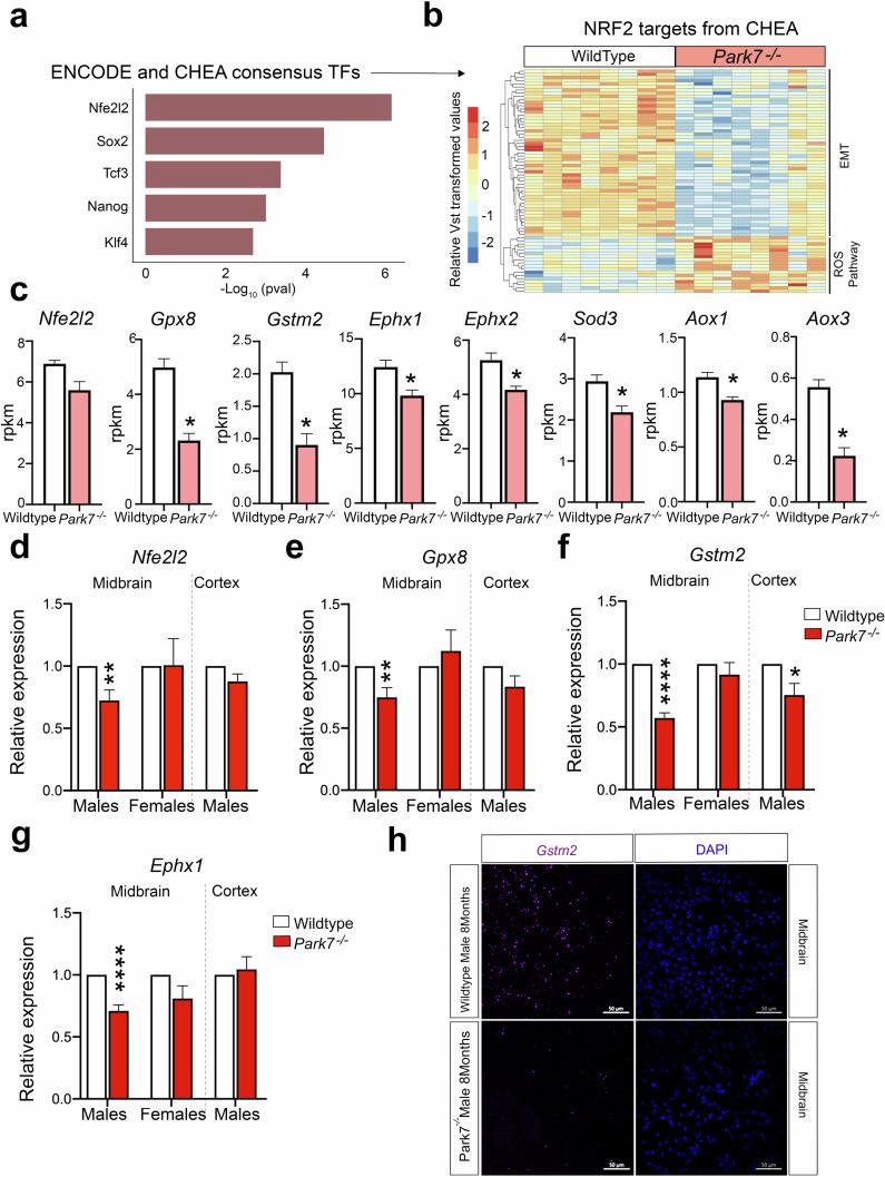
Loss-of-function mutations in PARK7, encoding for DJ-1, can lead to early onset Parkinson's disease (PD). In mice, Park7 deletion leads to dopaminergic deficits during aging, and increased sensitivity to oxidative stress. However, the severity of the reported phenotypes varies. To understand the early molecular changes upon loss of DJ-1, we performed transcriptomic profiling of midbrain sections from young mice. While at 3 months the transcriptomes of both male and female mice were unchanged compared to their wildtype littermates, an extensive deregulation was observed in 8 month-old males. The affected genes are involved in processes like focal adhesion, extracellular matrix interaction, and epithelial-to-mesenchymal transition (EMT), and enriched for primary target genes of NRF2. Consistently, the antioxidant response was altered specifically in the midbrain of male DJ-1 deficient mice. Many of the misregulated genes are known target genes of estrogen and retinoic acid signaling and show sex-specific expression in wildtype mice. Depletion of DJ-1 or NRF2 in male primary astrocytes recapitulated many of the in vivo changes, including downregulation of CYP1B1, an enzyme involved in estrogen and retinoic acid metabolism. Interestingly, knock-down of CYP1B1 led to gene expression changes in focal adhesion and EMT in primary male astrocytes. Finally, male iPSC-derived astrocytes with loss of function mutation in the PARK7 gene also showed changes in the EMT pathway and NRF2 target genes. Taken together, our data indicate that loss of Park7 leads to sex-specific gene expression changes through astrocytic alterations in the NRF2-CYP1B1 axis, suggesting higher sensitivity of males to loss of DJ-1.

摘要

编码DJ-1的PARK7功能丧失突变可导致早发性帕金森病(PD)。在小鼠中,Park7缺失会导致衰老过程中多巴胺能缺陷,并增加对氧化应激的敏感性。然而,所报道表型的严重程度各不相同。为了解DJ-1缺失后的早期分子变化,我们对幼年小鼠中脑切片进行了转录组分析。虽然3个月大时,雄性和雌性小鼠的转录组与野生型同窝小鼠相比没有变化,但在8个月大的雄性小鼠中观察到广泛的失调。受影响的基因参与粘着斑、细胞外基质相互作用和上皮-间质转化(EMT)等过程,并富集为NRF2的主要靶基因。一致地,抗氧化反应在雄性DJ-1缺陷小鼠的中脑中特异性改变。许多失调基因是雌激素和视黄酸信号的已知靶基因,并且在野生型小鼠中表现出性别特异性表达。在雄性原代星形胶质细胞中耗尽DJ-1或NRF2可重现许多体内变化,包括参与雌激素和视黄酸代谢的CYP1B1酶的下调。有趣的是,敲低CYP1B1会导致原代雄性星形胶质细胞中粘着斑和EMT的基因表达变化。最后,PARK7基因功能丧失突变的雄性诱导多能干细胞衍生的星形胶质细胞也显示出EMT途径和NRF2靶基因的变化。综上所述,我们的数据表明,Park7的缺失通过NRF2-CYP1B1轴的星形胶质细胞改变导致性别特异性基因表达变化,表明雄性对DJ-1缺失更敏感。

https://cdn.ncbi.nlm.nih.gov/pmc/blobs/8970/11700157/359b87bdc56e/41531_2024_851_Fig1_HTML.jpg

文献AI研究员

20分钟写一篇综述,助力文献阅读效率提升50倍。

立即体验

用中文搜PubMed

大模型驱动的PubMed中文搜索引擎

马上搜索

文档翻译

学术文献翻译模型,支持多种主流文档格式。

立即体验