Suppr超能文献

BTK抑制剂CGI-1746对蛋白酶体的蛋白水解和ATP酶活性的抑制作用。

Inhibition of proteolytic and ATPase activities of the proteasome by the BTK inhibitor CGI-1746.

作者信息

Akintola Olasubomi A, Patterson Mitchell B, Smith John G, DeMartino George N, Mitra Amit K, Kisselev Alexei F

机构信息

Department of Drug Discovery and Development, Harrison College of Pharmacy, Auburn University, 720 S. Donahue Dr., Auburn, AL, USA.

Department of Physiology, University of Texas Southwestern Medical Center, Dallas, TX, USA.

出版信息

iScience. 2024 Sep 24;27(11):110961. doi: 10.1016/j.isci.2024.110961. eCollection 2024 Nov 15.

Abstract

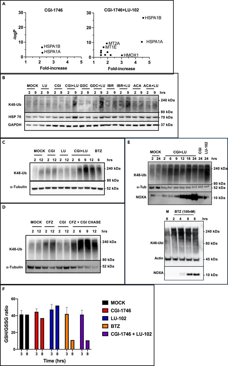
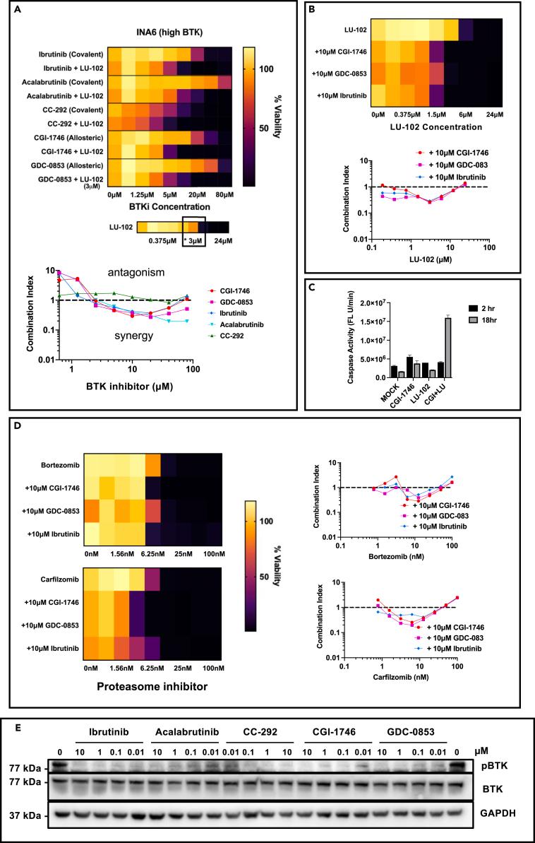
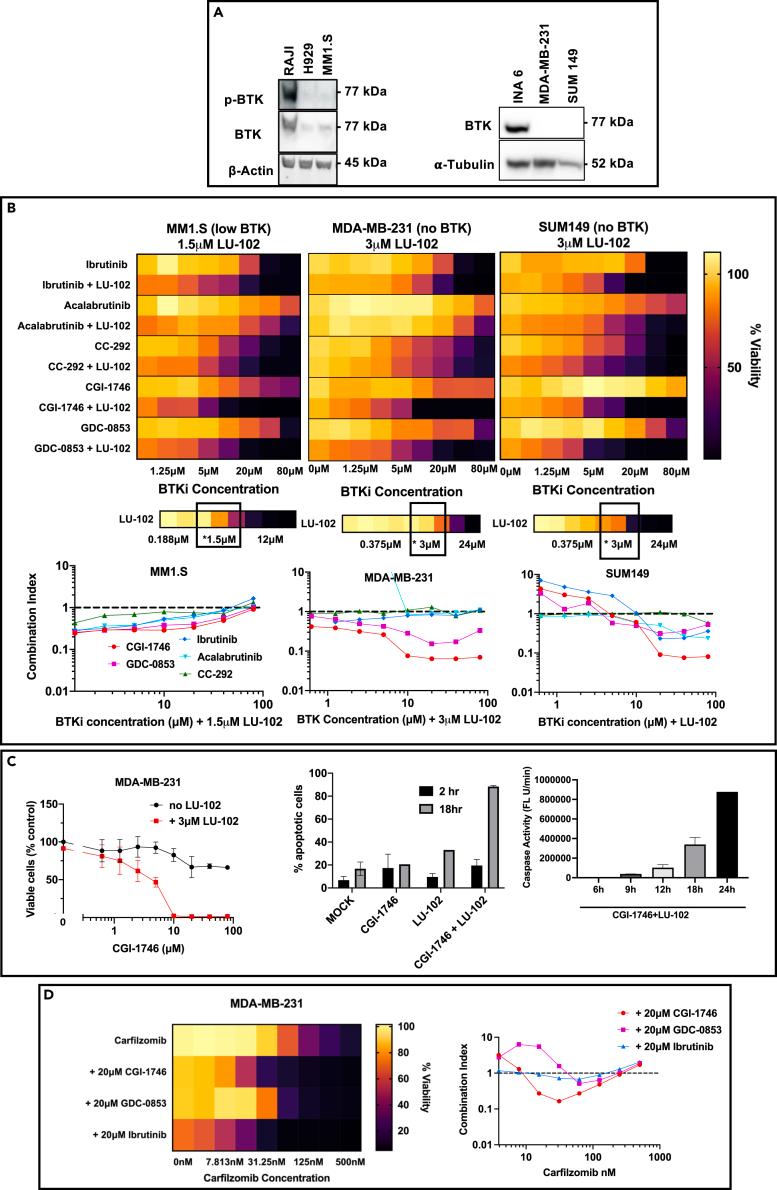
Bruton's tyrosine kinase (BTK) inhibitor, ibrutinib, has been shown to synergize with proteasome inhibitors (PIs) in reducing the viability of cells derived from B cell malignancies, but the mechanism is not known. We report here that an off-target effect of ibrutinib causes synergy because not all BTK inhibitors exhibited the synergistic effect, and those that synergized did so even in cells that do not express BTK. The allosteric BTK inhibitor CGI-1746 showed the strongest synergy. Co-treatment of cells with CGI-1746 increased PI-induced accumulation of ubiquitin conjugates and expression of heat shock proteins and NOXA and decreased a ratio of reduced to oxidized glutathione. CGI-1746, but not other BTK inhibitors, inhibited ATPase activity and all three peptidase activities of the 26S proteasome. The effect demonstrates a conceptually novel mode of proteasome inhibition that may aid the development of more potent PIs.

摘要

布鲁顿酪氨酸激酶(BTK)抑制剂依鲁替尼已被证明可与蛋白酶体抑制剂(PI)协同作用,降低B细胞恶性肿瘤来源细胞的活力,但其机制尚不清楚。我们在此报告,依鲁替尼的脱靶效应导致了协同作用,因为并非所有BTK抑制剂都表现出协同效应,而且那些具有协同作用的抑制剂即使在不表达BTK的细胞中也能发挥作用。变构BTK抑制剂CGI-1746表现出最强的协同作用。用CGI-1746与细胞共同处理可增加PI诱导的泛素结合物积累以及热休克蛋白和NOXA的表达,并降低还原型谷胱甘肽与氧化型谷胱甘肽的比例。CGI-1746而非其他BTK抑制剂可抑制26S蛋白酶体的ATP酶活性和所有三种肽酶活性。这一效应证明了一种概念上全新的蛋白酶体抑制模式,可能有助于开发更有效的PI。

https://cdn.ncbi.nlm.nih.gov/pmc/blobs/abf1/11700655/0e42ffea3194/fx1.jpg

文献AI研究员

20分钟写一篇综述,助力文献阅读效率提升50倍。

立即体验

用中文搜PubMed

大模型驱动的PubMed中文搜索引擎

马上搜索

文档翻译

学术文献翻译模型,支持多种主流文档格式。

立即体验