Suppr超能文献

通过树突状细胞激活增强细胞介导的免疫:包裹SR717的三 - 氨基半乳糖修饰的聚乳酸 - 羟基乙酸共聚物 - 聚乙二醇纳米颗粒的作用

Enhancing cell-mediated immunity through dendritic cell activation: the role of Tri-GalNAc-modified PLGA-PEG nanoparticles encapsulating SR717.

作者信息

Gong Yang, Jia Hongbin, Dang Wenrui, Zhou Ting, He Pu, Wang Xiaolei, Zhu Bingdong

机构信息

State Key Laboratory for Animal Disease Control and Prevention & Lanzhou Center for Tuberculosis Research, Institute of Pathogen Biology, School of Basic Medical Sciences, Lanzhou University, Lanzhou, China.

State Key Laboratory of Applied Organic Chemistry, College of Chemistry and Chemical Engineering, Lanzhou University, Lanzhou, China.

出版信息

Front Immunol. 2024 Dec 23;15:1490003. doi: 10.3389/fimmu.2024.1490003. eCollection 2024.

Abstract

INTRODUCTION

Vaccines against intracellular pathogens like require the induction of effective cell-mediated immunity. Adjuvants primarily enhance antigen-induced adaptive immunity by promoting the activation of antigen-presenting cells (APCs).This study is to develop an adjuvant targeted to dendritic cells (DCs), one of the main APCs, so as to assist in inducing a long-term cellular immune response to protein antigens.

METHODS

Polylactic-co-glycolic acid-polyethylene glycol (PLGA-PEG) nanoparticles (NPs) modified with Triantennary N-Acetylgalactosamine (Tri-GalNAc) were prepared to target DCs. Additionally, the stimulator of interferon genes (STING) agonist SR717 was encapsulated within PLGA-PEG NPs to activate DCs. Meanwhile, fusion protein (TP) was encapsulated in PLGA-PEG NPs to construct vaccine candidates: TP/Tri-GalNAc-PLGA-PEG-SR717 (TP/GPS in short) and TP/ Tri-GalNAc-PLGA-PEG (TP/GP in short). The targeting and activation effects of these NPs were assessed and , and their immunogenicity were evaluated in mice.

RESULTS

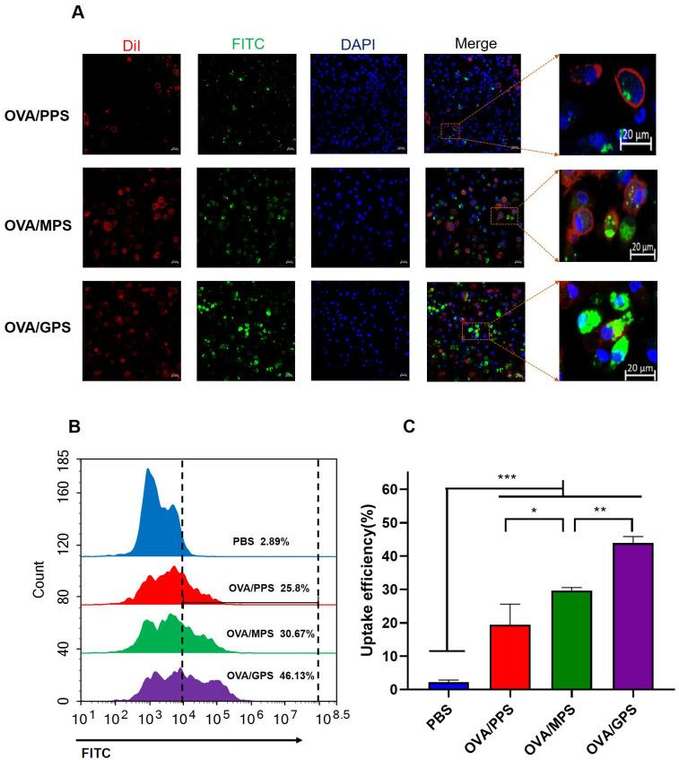
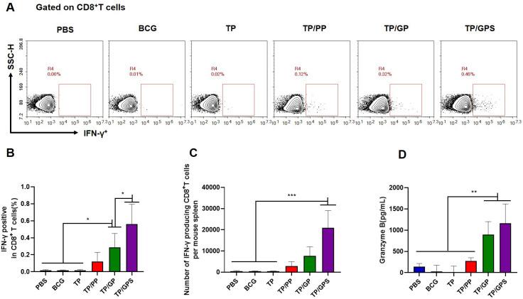
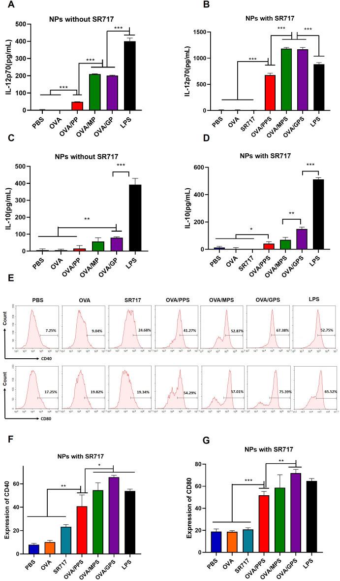
Tri-GalNAc modification significantly enhanced the targeting of NPs to DCs, and encapsulated SR717 effectively promoted the maturation and activation of DCs. TP/GPS elicited a potent antigen-specific T cell immune response and successfully induced long-term immune memory in mice. Moreover, after the mice were infected with H37Ra nasal instillation, TP/GPS significantly reduced the bacterial load in their lungs.

DISCUSSION

Tri-GalNAc-modified PLGA-PEG NPs in combination with SR717 targeted and activated DCs, effectively assisting antigen in inducing long-term T cell-mediated immunity. This approach offers an innovative and effective adjuvant strategy for the development of subunit vaccine against intracellular pathogen.

摘要

引言

针对如胞内病原体的疫苗需要诱导有效的细胞介导免疫。佐剂主要通过促进抗原呈递细胞(APC)的活化来增强抗原诱导的适应性免疫。本研究旨在开发一种靶向树突状细胞(DC)的佐剂,DC是主要的APC之一,以协助诱导对蛋白质抗原的长期细胞免疫反应。

方法

制备用三触角N-乙酰半乳糖胺(Tri-GalNAc)修饰的聚乳酸-乙醇酸共聚物-聚乙二醇(PLGA-PEG)纳米颗粒(NP)以靶向DC。此外,将干扰素基因刺激剂(STING)激动剂SR717封装在PLGA-PEG NP内以激活DC。同时,将融合蛋白(TP)封装在PLGA-PEG NP中以构建候选疫苗:TP/Tri-GalNAc-PLGA-PEG-SR717(简称TP/GPS)和TP/Tri-GalNAc-PLGA-PEG(简称TP/GP)。在体外和体内评估这些NP的靶向和激活作用,并在小鼠中评估它们的免疫原性。

结果

Tri-GalNAc修饰显著增强了NP对DC的靶向性,并且封装的SR717有效地促进了DC的成熟和激活。TP/GPS在小鼠中引发了强烈的抗原特异性T细胞免疫反应并成功诱导了长期免疫记忆。此外,在用H37Ra滴鼻感染小鼠后,TP/GPS显著降低了它们肺部的细菌载量。

讨论

Tri-GalNAc修饰的PLGA-PEG NP与SR717联合靶向并激活DC,有效地协助抗原诱导长期的T细胞介导免疫。这种方法为开发针对胞内病原体的亚单位疫苗提供了一种创新且有效的佐剂策略。

https://cdn.ncbi.nlm.nih.gov/pmc/blobs/e057/11701044/3c6b8f95f25a/fimmu-15-1490003-g012.jpg

文献AI研究员

20分钟写一篇综述,助力文献阅读效率提升50倍。

立即体验

用中文搜PubMed

大模型驱动的PubMed中文搜索引擎

马上搜索

文档翻译

学术文献翻译模型,支持多种主流文档格式。

立即体验