Suppr超能文献

携带变异的精子导致的合子基因表达改变会破坏早期胚胎发育。

Altered zygotic gene expression caused by sperm with variants disrupts early embryonic development.

作者信息

Hu Zhijie, Zhang Yuqi, Cai Renfei, Chen Qiuju, Guo Haiyan, Li Danjun, Lin Weidong, He Hongxi, Wu Haibo, Liu Yali, Li Bin, Xi Qianwen, Gao Hongyuan, Zhang Jian, Lyu Qifeng, Kuang Yanping, Lu Xuefeng

机构信息

Department of Assisted Reproduction Shanghai Ninth People's Hospital Shanghai Jiao Tong University School of Medicine Shanghai China.

Medicinal Chemistry and Bioinformatics Center Shanghai Jiao Tong University School of Medicine Shanghai China.

出版信息

MedComm (2020). 2025 Jan 5;6(1):e70038. doi: 10.1002/mco2.70038. eCollection 2025 Jan.

Abstract

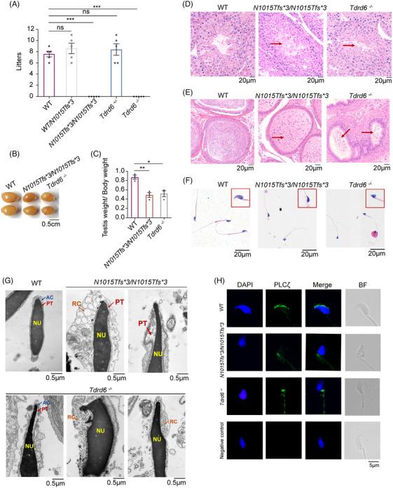
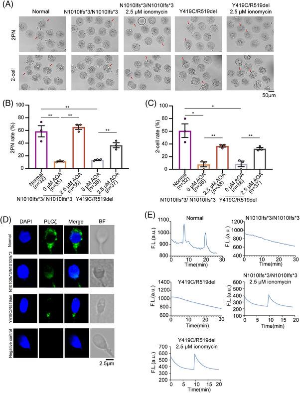
The precise mechanisms behind early embryonic arrest due to sperm-related factors and the most effective strategies are not yet fully understood. Here, we present two cases of male infertility linked to novel variants, associated with oligoasthenoteratozoospermia (OAT) and early embryonic arrest. To investigate the underlying mechanisms and promising therapeutic approaches, knock-in and knock-out mice were generated. The variant male mice demonstrated OAT and embryonic arrest, mirroring the clinical observations of our patients. Sperm from both affected individuals and mice exhibited aberrant localization of phospholipase C zeta and oocyte activation deficiency (OAD). The application of artificial oocyte activation (AOA) effectively overcame the infertility caused by the variants, facilitating successful pregnancies and live births in both human and mice. Additionally, our research revealed that OAD influences the expression of multitude of genes at the 2-pronuclear (2PN) stage, with the gene playing a pivotal role in early embryonic arrest. The injection of mRNA can mitigate this arrest. To our knowledge, this is the first study to show that sperm-related OAD affects gene expression at the 2PN stage and elucidate how AOA overcomes male factor-derived embryonic arrest, enabling successful pregnancies and live births.

摘要

精子相关因素导致早期胚胎停育背后的确切机制以及最有效的策略尚未完全明确。在此,我们呈现两例与新变异相关的男性不育病例,这些变异与少弱畸精子症(OAT)和早期胚胎停育有关。为了探究潜在机制和有前景的治疗方法,构建了基因敲入和基因敲除小鼠。变异雄性小鼠表现出OAT和胚胎停育,与我们患者的临床观察结果相符。来自受影响个体和小鼠的精子均显示磷脂酶Cζ异常定位以及卵母细胞激活缺陷(OAD)。人工卵母细胞激活(AOA)的应用有效克服了由这些变异导致的不育,使人类和小鼠均成功受孕并产下活仔。此外,我们的研究表明,OAD在双原核(2PN)阶段影响众多基因的表达,其中该基因在早期胚胎停育中起关键作用。注射该mRNA可缓解这种停育。据我们所知,这是第一项表明精子相关的OAD影响2PN阶段基因表达并阐明AOA如何克服男性因素导致的胚胎停育从而实现成功受孕和活产的研究。

https://cdn.ncbi.nlm.nih.gov/pmc/blobs/5202/11702384/2b47ef678697/MCO2-6-e70038-g002.jpg

文献AI研究员

20分钟写一篇综述,助力文献阅读效率提升50倍。

立即体验

用中文搜PubMed

大模型驱动的PubMed中文搜索引擎

马上搜索

文档翻译

学术文献翻译模型,支持多种主流文档格式。

立即体验