Suppr超能文献

LITAF通过MCL-1泛素化对癫痫中自噬性线粒体的清除及神经元损伤的影响

Impact of LITAF on Mitophagy and Neuronal Damage in Epilepsy via MCL-1 Ubiquitination.

作者信息

Min Fuli, Dong Zhaofei, Zhong Shuisheng, Li Ze, Wu Hong, Zhang Sai, Zhang Linming, Zeng Tao

机构信息

Department of Neurology, School of Medicine, Guangzhou First People's Hospital, South China University of Technology, Guangzhou, China.

Department of Neurology, the Eighth Affiliated Hospital, Sun Yat-Sen University, Shenzhen, China.

出版信息

CNS Neurosci Ther. 2025 Jan;31(1):e70191. doi: 10.1111/cns.70191.

Abstract

OBJECTIVE

This study aims to investigate how the E3 ubiquitin ligase LITAF influences mitochondrial autophagy by modulating MCL-1 ubiquitination, and its role in the development of epilepsy.

METHODS

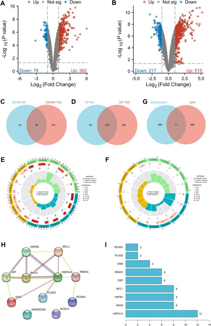
Employing single-cell RNA sequencing (scRNA-seq) to analyze brain tissue from epilepsy patients, along with high-throughput transcriptomics, we identified changes in gene expression. This was complemented by in vivo and in vitro experiments, including protein-protein interaction (PPI) network analysis, western blotting, and behavioral assessments in mouse models.

RESULTS

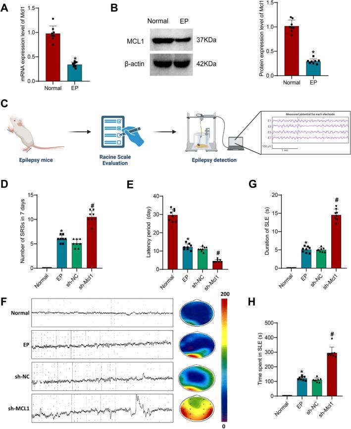
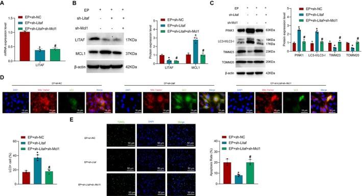
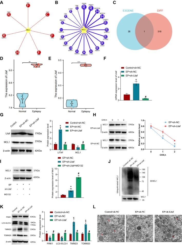
Neuronal cells in epilepsy patients exhibited significant gene expression alterations, with increased activity in apoptosis-related pathways and decreased activity in neurotransmitter-related pathways. LITAF was identified as a key upregulated factor, inhibiting mitochondrial autophagy by promoting MCL-1 ubiquitination, leading to increased neuronal damage. Knockdown experiments in mouse models further confirmed that LITAF facilitates MCL-1 ubiquitination, aggravating neuronal injury.

CONCLUSION

Our findings demonstrate that LITAF regulates MCL-1 ubiquitination, significantly impacting mitochondrial autophagy and contributing to neuronal damage in epilepsy. Targeting LITAF and its downstream mechanisms may offer a promising therapeutic strategy for managing epilepsy.

摘要

目的

本研究旨在探讨E3泛素连接酶LITAF如何通过调节MCL-1泛素化影响线粒体自噬及其在癫痫发生发展中的作用。

方法

我们采用单细胞RNA测序(scRNA-seq)分析癫痫患者的脑组织,并结合高通量转录组学技术,确定基因表达的变化。通过体内和体外实验进行补充,包括蛋白质-蛋白质相互作用(PPI)网络分析、蛋白质免疫印迹法以及小鼠模型中的行为评估。

结果

癫痫患者的神经元细胞表现出显著的基因表达改变,凋亡相关途径的活性增加,神经递质相关途径的活性降低。LITAF被确定为一个关键的上调因子,它通过促进MCL-1泛素化来抑制线粒体自噬,导致神经元损伤增加。小鼠模型中的敲低实验进一步证实,LITAF促进MCL-1泛素化,加重神经元损伤。

结论

我们的研究结果表明,LITAF调节MCL-1泛素化,对线粒体自噬有显著影响,并导致癫痫中的神经元损伤。靶向LITAF及其下游机制可能为癫痫治疗提供一种有前景的治疗策略。

https://cdn.ncbi.nlm.nih.gov/pmc/blobs/59f8/11705406/d934993f8f88/CNS-31-e70191-g007.jpg

文献AI研究员

20分钟写一篇综述,助力文献阅读效率提升50倍。

立即体验

用中文搜PubMed

大模型驱动的PubMed中文搜索引擎

马上搜索

文档翻译

学术文献翻译模型,支持多种主流文档格式。

立即体验