Suppr超能文献

转录组和代谢组整合分析揭示甜玉米籽粒低温贮藏期间类黄酮合成机制

Integrated Transcriptome and Metabolome Analysis Reveals Mechanism of Flavonoid Synthesis During Low-Temperature Storage of Sweet Corn Kernels.

作者信息

Liu Jingyan, Xiao Yingni, Zhao Xu, Du Jin, Hu Jianguang, Jin Weiwei, Li Gaoke

机构信息

Tianjin Key Laboratory of Intelligent Breeding of Major Crops, College of Agronomy & Resources and Environment, Tianjin Agricultural University, Tianjin 300384, China.

Crops Research Institute, Guangdong Academy of Agricultural Sciences, Guangdong Provincial Key Laboratory of Crop Genetic Improvement, Guangzhou 510640, China.

出版信息

Foods. 2024 Dec 12;13(24):4025. doi: 10.3390/foods13244025.

Abstract

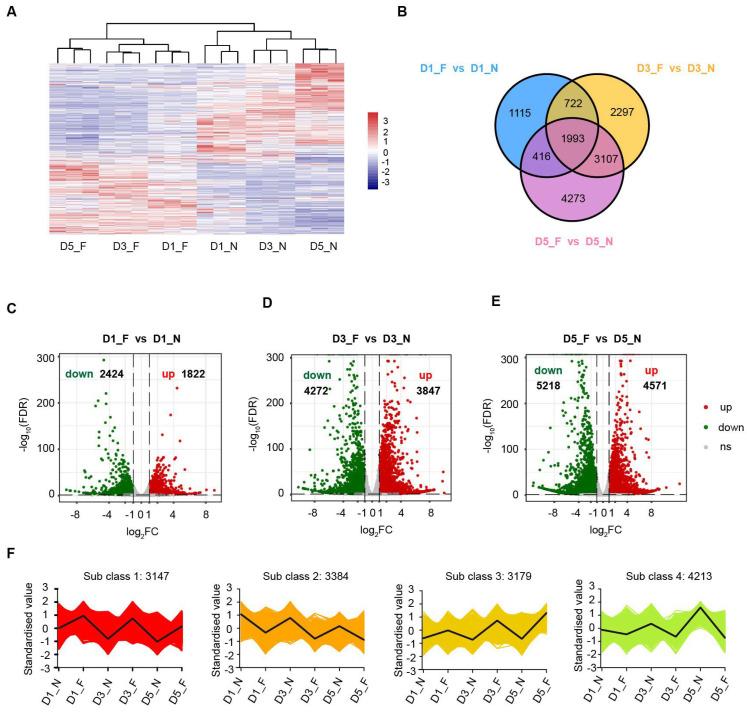
Sweet corn is a globally important food source and vegetable renowned for its rich nutritional content. However, post-harvest quality deterioration remains a significant challenge due to sweet corn's high sensitivity to environmental factors. Currently, low-temperature storage is the primary method for preserving sweet corn; however, the molecular mechanisms involved in this process remain unclear. In this study, kernels stored at different temperatures (28 °C and 4 °C) for 1, 3, and 5 days after harvest were collected for physiological and transcriptomic analysis. Low temperature storage significantly improved the PPO and SOD activity in sweet corn kernels compared to storage at a normal temperature. A total of 1993 common differentially expressed genes (DEGs) were identified in kernels stored at low temperatures across all three time points. Integrated analysis of transcriptomic and previous metabolomic data revealed that low temperature storage significantly affected flavonoid biosynthesis. Furthermore, 11 genes involved in flavonoid biosynthesis exhibited differential expression across the three storage periods, including , , , , , and , with Eriodictyol, Myricetin, and Hesperetin-7-O-glucoside among the key flavonoids. Correlation analysis revealed three AP2/ERF-ERF transcription factors (, , and ) as potential regulators of flavonoid biosynthesis during low temperature treatment. These results enhance our understanding of the mechanisms of flavonoid synthesis in sweet corn kernels during low-temperature storage.

摘要

甜玉米是一种全球重要的食物来源和蔬菜,因其丰富的营养成分而闻名。然而,由于甜玉米对环境因素高度敏感,收获后的品质劣变仍然是一个重大挑战。目前,低温贮藏是保存甜玉米的主要方法;然而,这一过程中涉及的分子机制仍不清楚。在本研究中,收集收获后在不同温度(28℃和4℃)下贮藏1、3和5天的玉米粒进行生理和转录组分析。与常温贮藏相比,低温贮藏显著提高了甜玉米粒中的PPO和SOD活性。在所有三个时间点低温贮藏的玉米粒中总共鉴定出1993个共同的差异表达基因(DEGs)。转录组和先前代谢组数据的综合分析表明,低温贮藏显著影响类黄酮生物合成。此外,11个参与类黄酮生物合成的基因在三个贮藏时期表现出差异表达,包括 、 、 、 、 、 和 ,其中圣草酚、杨梅素和橙皮素-7-O-葡萄糖苷是关键类黄酮。相关性分析揭示了三个AP2/ERF-ERF转录因子( 、 、 和 )作为低温处理期间类黄酮生物合成的潜在调节因子。这些结果增强了我们对低温贮藏期间甜玉米粒中类黄酮合成机制的理解。

https://cdn.ncbi.nlm.nih.gov/pmc/blobs/34c0/11727310/b469185aebed/foods-13-04025-g001.jpg

文献AI研究员

20分钟写一篇综述,助力文献阅读效率提升50倍。

立即体验

用中文搜PubMed

大模型驱动的PubMed中文搜索引擎

马上搜索

文档翻译

学术文献翻译模型,支持多种主流文档格式。

立即体验