Suppr超能文献

抑郁症中的性别差异:来自多模态灰质形态学和外周炎症因子的见解

Sex Differences in Depression: Insights from Multimodal Gray Matter Morphology and Peripheral Inflammatory Factors.

作者信息

Wang Wenjun, Liang Wenjia, Sun Chenxi, Liu Shuwei

机构信息

Shandong Key Laboratory of Mental Disorders, Department of Anatomy and Neurobiology, Institute for Sectional Anatomy and Digital Human, School of Basic Medical Sciences, Cheeloo College of Medicine, Shandong University, Jinan 250012, China.

Institute of Brain and Brain-Inspired Science, Shandong University, Jinan 250012, China.

出版信息

Int J Mol Sci. 2024 Dec 14;25(24):13412. doi: 10.3390/ijms252413412.

Abstract

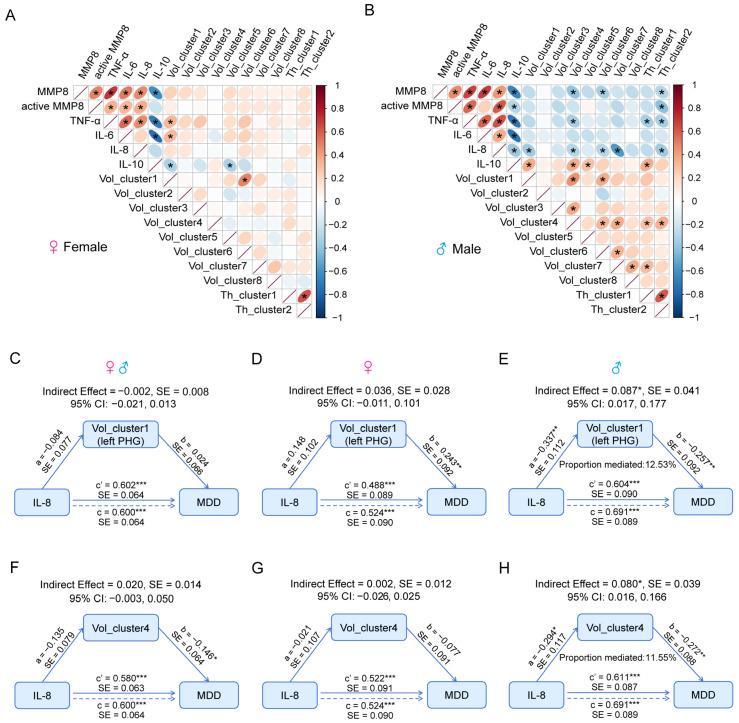
Major depressive disorder (MDD) exhibits notable sex differences in prevalence and clinical and neurobiological manifestations. Though the relationship between peripheral inflammation and MDD-related brain changes is well studied, the role of sex as a modifying factor is underexplored. This study aims to assess how sex influences brain and inflammatory markers in MDD. We utilized voxel-based and surface-based morphometry to analyze gray matter (GM) structure, along with GM-based spatial statistics (GBSS) to examine GM microstructure among treatment-naive patients with depression (n = 174) and age-matched healthy controls (n = 133). We uncovered sex-by-diagnosis interactions in several limbic system structures, the frontoparietal operculum and temporal regions. Post hoc analyses revealed that male patients exhibit pronounced brain abnormalities, while no significant differences were noted in females despite their higher depressive scores. Additionally, heightened inflammation levels in MDD were observed in both sexes, with sex-specific effects on sex-specific brain phenotypes, particularly including a general negative correlation in males. Intriguingly, mediation analyses highlight the specific role of the parahippocampal gyrus (PHG) in mediating interleukin (IL)-8 and depression in men. The findings suggest that in clinical practice, it would be beneficial to prioritize sex-specific assessments and interventions for MDD. This includes recognizing the possibility that male patients may experience significant brain alterations, especially when identifying male patients who may underreport symptoms. Possible limitations encompass a small sample size and the cross-sectional design. In future research, the incorporation of longitudinal studies or diverse populations, while considering illness duration, will enhance our understanding of how inflammation interacts with brain changes in depression.

摘要

重度抑郁症(MDD)在患病率、临床及神经生物学表现方面存在显著的性别差异。尽管外周炎症与MDD相关脑变化之间的关系已得到充分研究,但性别作为一个调节因素的作用仍未得到充分探索。本研究旨在评估性别如何影响MDD患者的脑和炎症标志物。我们利用基于体素和基于表面的形态测量法来分析灰质(GM)结构,并结合基于GM的空间统计学(GBSS)来检查未接受过治疗的抑郁症患者(n = 174)和年龄匹配的健康对照者(n = 133)的GM微观结构。我们在几个边缘系统结构、额顶叶岛盖和颞叶区域发现了诊断与性别的交互作用。事后分析显示,男性患者表现出明显的脑异常,而女性患者尽管抑郁评分较高,但未发现显著差异。此外,在MDD患者中观察到两性的炎症水平均升高,且对特定性别的脑表型有性别特异性影响,尤其是男性中存在普遍的负相关。有趣的是,中介分析突出了海马旁回(PHG)在介导男性白细胞介素(IL)-8与抑郁症之间关系中的特定作用。研究结果表明,在临床实践中,对MDD进行针对性别的评估和干预将是有益的。这包括认识到男性患者可能经历显著脑改变的可能性,尤其是在识别可能未充分报告症状的男性患者时。可能的局限性包括样本量小和横断面设计。在未来的研究中,纳入纵向研究或不同人群,同时考虑病程,将增强我们对炎症如何与抑郁症中的脑变化相互作用的理解。

https://cdn.ncbi.nlm.nih.gov/pmc/blobs/8f75/11677592/c3d39f0a7639/ijms-25-13412-g001.jpg

文献AI研究员

20分钟写一篇综述,助力文献阅读效率提升50倍。

立即体验

用中文搜PubMed

大模型驱动的PubMed中文搜索引擎

马上搜索

文档翻译

学术文献翻译模型,支持多种主流文档格式。

立即体验