Suppr超能文献

半乳糖凝集素血浆水平揭示了与多发性骨髓瘤患者疾病侵袭性和肾损伤相关的一个集群。

Galectin Plasmatic Levels Reveal a Cluster Associated with Disease Aggressiveness and Kidney Damage in Multiple Myeloma Patients.

作者信息

Carvalho Lidiane Vasconcelos do Nascimento, Assis Reijane Alves, Montenegro Claudio, da Rosa Michelle Melgarejo, Pereira Michelly Cristiny, Pitta Maira Galdino da Rocha, de Melo Rêgo Moacyr Jesus Barreto

机构信息

Research Center for Therapeutic Innovation (NUPIT-SG), Federal University of Pernambuco, Recife 50670-901, PE, Brazil.

Hematology Service of the Hospital de Câncer de Pernambuco, Cabugá/ 50040-000, Recife 50040-000, PE, Brazil.

出版信息

Int J Mol Sci. 2024 Dec 17;25(24):13499. doi: 10.3390/ijms252413499.

Abstract

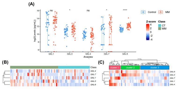
Multiple myeloma (MM) is a malignant disease characterized by the proliferation of plasma cells, primarily in the bone marrow. It accounts for approximately 1% of all cancers and 10% of hematologic malignancies. Clinical manifestations include hypercalcemia, anemia, renal failure, and bone lesions. The pathogenesis of MM involves complex interactions between myeloma cells and their microenvironment. Galectins, a family of β-galactoside-binding proteins, particularly galectin-1, -3, -4, -7, and -9, have been implicated in MM development. This study aimed to assess the plasma levels of these galectins in newly diagnosed MM patients and explore their correlation with clinical parameters. Peripheral blood samples were collected from patients at the Oncohematology Service of the Hospital de Câncer de Pernambuco, and galectin levels were measured using ELISA. Plasma levels of galectins-3, -7, and -9 were significantly higher in MM patients compared to the control group. Three clusters of MM patients were identified based on galectin plasma levels, with cluster 3, characterized by high levels of galectin-1, -4, and -7, being associated with a worse prognosis. A strong positive correlation was found between galectin-1, -4, and -7 levels and markers of kidney function (urea, creatinine, and β2-microglobulin), while negative correlations were observed with hematocrit and hemoglobin. Additionally, galectin-9 showed high accuracy in distinguishing MM patients from healthy controls (AUC = 0.931). Elevated galectin levels were indicative of disease aggressiveness and renal impairment in MM patients. Overall, our findings suggest that galectins-1, -4, -7, and -9 could serve as potential biomarkers for MM progression and severity, warranting further investigation into their utility in MM diagnosis and treatment.

摘要

多发性骨髓瘤(MM)是一种恶性疾病,其特征是浆细胞主要在骨髓中增殖。它约占所有癌症的1%,血液系统恶性肿瘤的10%。临床表现包括高钙血症、贫血、肾衰竭和骨病变。MM的发病机制涉及骨髓瘤细胞与其微环境之间的复杂相互作用。半乳糖凝集素是一类β-半乳糖苷结合蛋白,特别是半乳糖凝集素-1、-3、-4、-7和-9,与MM的发生发展有关。本研究旨在评估新诊断MM患者血浆中这些半乳糖凝集素的水平,并探讨它们与临床参数的相关性。从伯南布哥癌症医院血液肿瘤科的患者中采集外周血样本,使用酶联免疫吸附测定法(ELISA)测量半乳糖凝集素水平。与对照组相比,MM患者血浆中的半乳糖凝集素-3、-7和-9水平显著更高。根据半乳糖凝集素血浆水平确定了三组MM患者,其中第3组以高水平的半乳糖凝集素-1、-4和-7为特征,与较差的预后相关。发现半乳糖凝集素-1、-4和-7水平与肾功能标志物(尿素、肌酐和β2-微球蛋白)之间存在强正相关,而与血细胞比容和血红蛋白呈负相关。此外,半乳糖凝集素-9在区分MM患者和健康对照方面具有很高的准确性(曲线下面积[AUC]=0.931)。半乳糖凝集素水平升高表明MM患者疾病侵袭性和肾功能损害。总体而言,我们的研究结果表明,半乳糖凝集素-1、-4、-7和-9可作为MM进展和严重程度的潜在生物标志物,值得进一步研究它们在MM诊断和治疗中的效用。

https://cdn.ncbi.nlm.nih.gov/pmc/blobs/88e3/11676459/dac3c7a1b62c/ijms-25-13499-g001.jpg

文献AI研究员

20分钟写一篇综述,助力文献阅读效率提升50倍。

立即体验

用中文搜PubMed

大模型驱动的PubMed中文搜索引擎

马上搜索

文档翻译

学术文献翻译模型,支持多种主流文档格式。

立即体验