Suppr超能文献

一种与自闭症谱系障碍相关的逆转录病毒衍生基因,是一种在出生后脑内对去甲肾上腺素产生反应的小胶质细胞基因。

, a Retrovirus-Derived Gene Implicated in Autism Spectrum Disorder, Is a Microglial Gene That Responds to Noradrenaline in the Postnatal Brain.

作者信息

Ishino Fumitoshi, Itoh Johbu, Matsuzawa Ayumi, Irie Masahito, Suzuki Toru, Hiraoka Yuichi, Yoshikawa Masanobu, Kaneko-Ishino Tomoko

机构信息

Department of Epigenetics, Medical Research Institute (MRI), Tokyo Medical and Dental University (TMDU), Tokyo 113-8510, Japan.

Department of Neurology, School of Medicine, Tokai University School of Medicine, Isehara 259-1193, Japan.

出版信息

Int J Mol Sci. 2024 Dec 23;25(24):13738. doi: 10.3390/ijms252413738.

Abstract

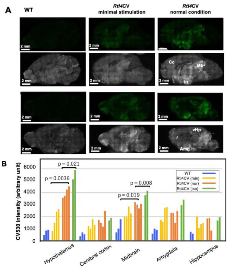
Retrotransposon Gag-like 4 (), a gene acquired from a retrovirus, is a causative gene in autism spectrum disorder. Its knockout mice exhibit increased impulsivity, impaired short-term spatial memory, failure to adapt to novel environments, and delayed noradrenaline (NA) recovery in the frontal cortex. However, due to its very low expression in the brain, it remains unknown which brain cells express RTL4 and its dynamics in relation to NA. We addressed these issues using knock-in mice carrying endogenous fused to , which encodes a fluorescent protein. The RTL4-Venus fusion protein was detected as a secreted protein in the midbrain, hypothalamus, hippocampus and amygdala in the postnatal brain. Its signal intensity was high during critical periods of neonatal adaptation to novel environments. It was upregulated by various stimuli, including isoproterenol administration, whereas it was decreased by anesthesia but was maintained by milnacipran administration, suggesting its highly sensitive response to stressors, possible dependence on the arousal state and involvement in the NA reuptake process. In vitro mixed glial culture experiments demonstrated that is a microglial gene and suggested that RTL4 secretion responds rapidly to isoproterenol. Microglial RTL4 plays an important role in the NA response and possibly in the development of the NAergic neuronal network in the brain.

摘要

逆转录转座子Gag样蛋白4(RTL4)是一种从逆转录病毒获得的基因,是自闭症谱系障碍的致病基因。其基因敲除小鼠表现出冲动性增加、短期空间记忆受损、无法适应新环境以及额叶皮质中去甲肾上腺素(NA)恢复延迟。然而,由于其在大脑中的表达非常低,尚不清楚哪些脑细胞表达RTL4及其与NA相关的动态变化。我们使用携带与编码荧光蛋白的Venus融合的内源性RTL4的基因敲入小鼠解决了这些问题。在出生后小鼠大脑的中脑、下丘脑、海马体和杏仁核中,RTL4-Venus融合蛋白被检测为一种分泌蛋白。在新生儿适应新环境的关键时期,其信号强度很高。它受到各种刺激的上调,包括异丙肾上腺素给药,而它在麻醉下降低,但在米那普明给药下保持不变,这表明它对应激源高度敏感,可能依赖于觉醒状态并参与NA再摄取过程。体外混合胶质细胞培养实验表明RTL4是一种小胶质细胞基因,并表明RTL4分泌对异丙肾上腺素反应迅速。小胶质细胞RTL4在NA反应中以及可能在大脑中去甲肾上腺素能神经网络的发育中起重要作用。

https://cdn.ncbi.nlm.nih.gov/pmc/blobs/bf5c/11678650/f9c572ab31e4/ijms-25-13738-g001a.jpg

文献AI研究员

20分钟写一篇综述,助力文献阅读效率提升50倍。

立即体验

用中文搜PubMed

大模型驱动的PubMed中文搜索引擎

马上搜索

文档翻译

学术文献翻译模型,支持多种主流文档格式。

立即体验