Suppr超能文献

雷公藤甲素通过诱导小鼠睾丸生精细胞线粒体途径凋亡导致生精障碍。

Triptolide Causes Spermatogenic Disorders by Inducing Apoptosis in the Mitochondrial Pathway of Mouse Testicular Spermatocytes.

作者信息

Zhao Jiantao, Cao Maosheng, Yi Haisheng, He Guitian, Chen Tong, Liu Lingyun, Guo Kaimin, Cao Yin, Li Chunjin, Zhou Xu, Zhang Boqi, Wang Hongliang

机构信息

Department of Andrology, The First Hospital of Jilin University, Jilin University, Changchun 130021, China.

College of Animal Sciences, Jilin University, Changchun 130062, China.

出版信息

Toxics. 2024 Dec 10;12(12):896. doi: 10.3390/toxics12120896.

Abstract

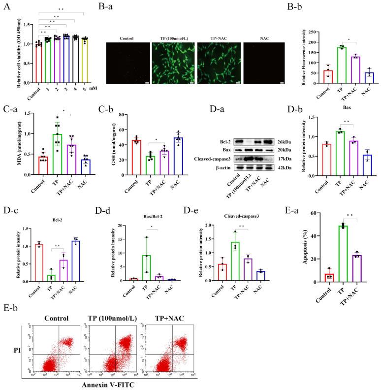
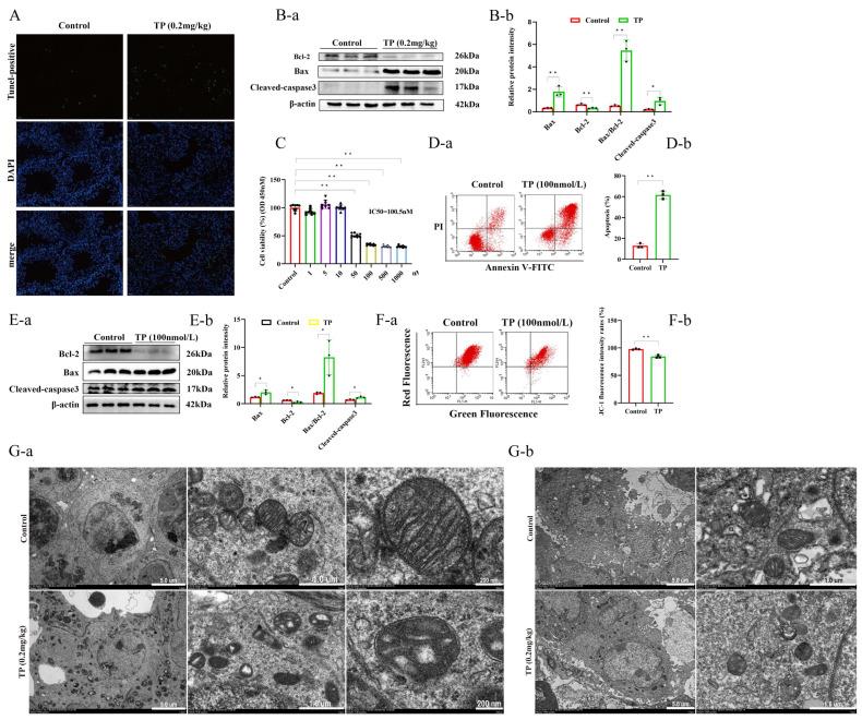
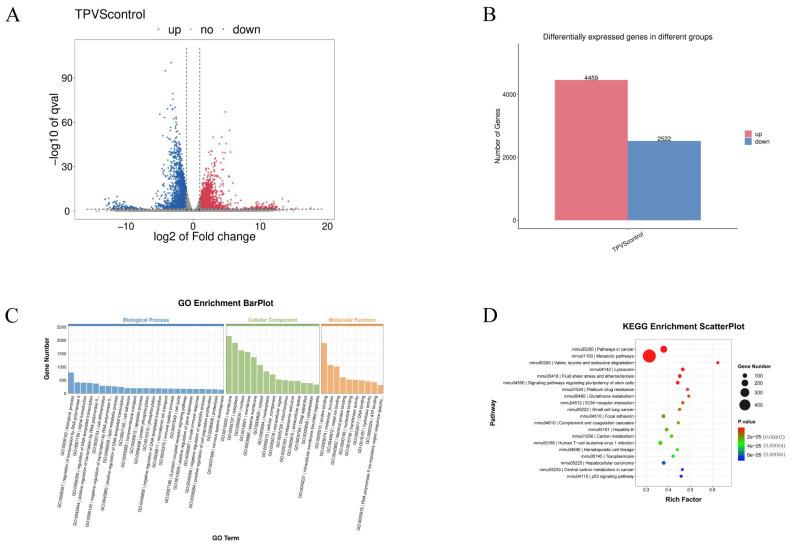
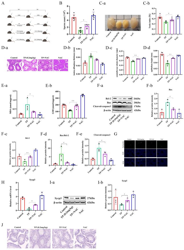
Triptolide (TP) is a diterpenoid compound extracted from the traditional Chinese medicinal herb Tripterygium wilfordii. It has antitumor and anti-inflammatory effects and stimulates immunity. However, its serious side effects, especially reproductive toxicity, limit its clinical application. This study employed a testicular injury model established by intraperitoneally injecting TP (0.2 mg/kg) in C57BL/6J male mice (age = 7-8 weeks) for 14 days. The control and TP mice's testicular tissues were subjected to transcriptome sequencing to assess potential testicular damage mechanisms. Based on the transcriptome sequencing results and relevant literature reports, further experiments were performed. In addition, to alleviate triptolide-induced testicular damage, we treated the mice with N-acetyl-L-cysteine (NAC). The acquired data revealed that compared with the control mice, the TP-treated mice's testes indicated severe damage. Transcriptome sequencing identified differentially expressed genes that showed enrichment in cell differentiation, apoptotic process, cell cycle, glutathione (GSH) metabolism, and the p53 signaling pathway. Furthermore, TUNEL assays and Western blot analysis showed that in the TP mice's testicular tissues, the spermatocytes had mitochondrial pathway apoptosis as well as abnormal mitochondrial morphology and structure. Triptolide induces oxidative stress in testicular tissue by enhancing pro-oxidative systems and inhibiting antioxidant systems. NAC reduced testicular damage and apoptosis by alleviating TP-induced oxidative stress. This study also employed a GC2 cell line for in-vitro analyses, and the results were consistent with the in vivo experiments. This study provides evidence for alleviating TP's adverse effects on the male reproductive system for better clinical application.

摘要

雷公藤甲素(TP)是从传统中药雷公藤中提取的二萜类化合物。它具有抗肿瘤和抗炎作用,并能刺激免疫力。然而,其严重的副作用,尤其是生殖毒性,限制了它的临床应用。本研究采用腹腔注射TP(0.2mg/kg)建立C57BL/6J雄性小鼠(年龄7 - 8周)睾丸损伤模型,持续14天。对对照组和TP组小鼠的睾丸组织进行转录组测序,以评估潜在的睾丸损伤机制。基于转录组测序结果和相关文献报道,进一步开展实验。此外,为减轻雷公藤甲素诱导的睾丸损伤,我们用N - 乙酰 - L - 半胱氨酸(NAC)对小鼠进行治疗。获得的数据显示,与对照小鼠相比,TP处理的小鼠睾丸显示出严重损伤。转录组测序鉴定出差异表达基因,这些基因在细胞分化、凋亡过程、细胞周期、谷胱甘肽(GSH)代谢和p53信号通路中富集。此外,TUNEL检测和蛋白质免疫印迹分析表明,在TP组小鼠的睾丸组织中,精母细胞存在线粒体途径凋亡以及线粒体形态和结构异常。雷公藤甲素通过增强促氧化系统和抑制抗氧化系统在睾丸组织中诱导氧化应激。NAC通过减轻TP诱导的氧化应激减少睾丸损伤和凋亡。本研究还采用GC2细胞系进行体外分析,结果与体内实验一致。本研究为减轻TP对男性生殖系统的不良影响以更好地应用于临床提供了依据。

https://cdn.ncbi.nlm.nih.gov/pmc/blobs/a958/11728831/a4241ba82f1b/toxics-12-00896-g001.jpg

文献AI研究员

20分钟写一篇综述,助力文献阅读效率提升50倍。

立即体验

用中文搜PubMed

大模型驱动的PubMed中文搜索引擎

马上搜索

文档翻译

学术文献翻译模型,支持多种主流文档格式。

立即体验