Suppr超能文献

一种基于沸石咪唑酯骨架的抗菌肽递送系统,具有增强的抗癌活性和低全身毒性。

A Zeolitic Imidazolate Framework-Based Antimicrobial Peptide Delivery System with Enhanced Anticancer Activity and Low Systemic Toxicity.

作者信息

Jiang Jingwen, Kaysar Kaderya, Pan Yanzhu, Xia Lijie, Li Jinyao

机构信息

Xinjiang Key Laboratory of Biological Resources and Genetic Engineering, College of Life Science and Technology, Xinjiang University, Urumqi 830046, China.

出版信息

Pharmaceutics. 2024 Dec 13;16(12):1591. doi: 10.3390/pharmaceutics16121591.

Abstract

BACKGROUND

The clinical efficacies of anticancer drugs are limited by non-selective toxic effects on healthy tissues and low bioavailability in tumor tissue. Therefore, the development of vehicles that can selectively deliver and release drugs at the tumor site is critical for further improvements in patient survival.

METHODS

We prepared a CEC nano-drug delivery system, CEC@ZIF-8, with a zeolite imidazole framework-8 (ZIF-8) as a carrier, which can achieve the response of folate receptor (FR). We characterized this system in terms of morphology, particle size, zeta potential, infrared (IR), x-ray diffraction (XRD), and transcriptome analysis, and examined the in vitro cytotoxicity and cellular uptake properties of CEC@ZIF-8 using cervical cancer cells. Lastly, we established a TC-1 tumor-bearing mouse model and evaluated its in vivo anti-cervical cancer activity.

RESULTS

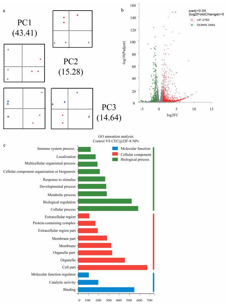
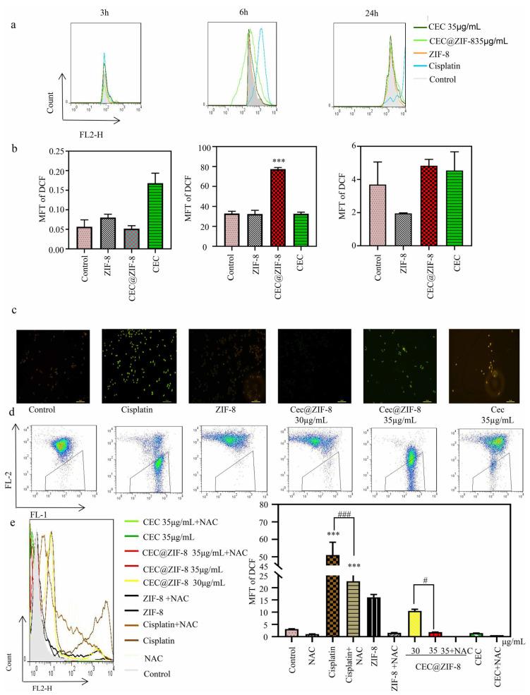
The CEC@ZIF-8 nano-delivery system had favorable biocompatibility, heat stability, and pH responsiveness, with a CEC loading efficiency of 12%, a hydrated particle size of 174 ± 5.8 nm, a zeta potential of 20.57 mV, and slow and massive drug release in an acidic environment (pH 5.5), whereas release was 6% in a neutral environment (pH 7.4). At the same time, confocal imaging and cell viability assays demonstrated greater intracellular accumulation and more potent cytotoxicity against cancer cells compared to free CEC. The mechanism was analyzed by a series of transcriptome analyses, which revealed that CEC@ZIF-8 NPs differentially regulate the expression levels of 1057 genes in cancer cells, and indicated that the enriched pathways were mainly cell cycle and apoptosis-related pathways via the enrichment analysis of the differential genes. Flow cytometry showed that CEC@ZIF-8 NPs inhibited the growth of HeLa cells by arresting the cell cycle at the G0/G1 phase. Flow cytometry also revealed that CEC@ZIF-8 NPs induced greater apoptosis rates than CEC, while unloaded ZIF-8 had little inherent pro-apoptotic activity. Furthermore, the levels of reactive oxygen species (ROS) were also upregulated by CEC@ZIF-8 NPs while ROS inhibitors and caspase inhibitors reversed CEC@ZIF-8 NPs-induced apoptosis. Finally, CEC@ZIF-8 NPs also reduced the growth rate of xenograft tumors in mice without the systemic toxicity observed with cisplatin treatment.

CONCLUSIONS

The CEC@ZIF-8 nano-drug delivery system significantly enhanced the anti-cervical cancer effect of CEC both in vivo and in vitro, providing a more promising drug delivery system for clinical applications and tumor management. At the same time, this work demonstrates the clinical potential of CEC-loaded ZIF-8 nanoparticles for the selective destruction of tumor tissues.

摘要

背景

抗癌药物的临床疗效受到对健康组织的非选择性毒性作用以及在肿瘤组织中生物利用度低的限制。因此,开发能够在肿瘤部位选择性递送和释放药物的载体对于进一步提高患者生存率至关重要。

方法

我们制备了一种以沸石咪唑框架-8(ZIF-8)为载体的CEC纳米药物递送系统CEC@ZIF-8,该系统可实现叶酸受体(FR)响应。我们从形态、粒径、zeta电位、红外(IR)、X射线衍射(XRD)和转录组分析等方面对该系统进行了表征,并使用宫颈癌细胞检测了CEC@ZIF-8的体外细胞毒性和细胞摄取特性。最后,我们建立了荷TC-1肿瘤的小鼠模型并评估了其体内抗宫颈癌活性。

结果

CEC@ZIF-8纳米递送系统具有良好的生物相容性、热稳定性和pH响应性,CEC负载效率为12%,水合粒径为174±5.8nm,zeta电位为20.57mV,在酸性环境(pH 5.5)中药物缓慢大量释放,而在中性环境(pH 7.4)中释放率为6%。同时,共聚焦成像和细胞活力测定表明,与游离CEC相比,CEC@ZIF-8在癌细胞内的积累更多,对癌细胞的细胞毒性更强。通过一系列转录组分析对其作用机制进行了分析,结果显示CEC@ZIF-8纳米颗粒差异调节癌细胞中1057个基因的表达水平,通过对差异基因的富集分析表明富集的通路主要是细胞周期和凋亡相关通路。流式细胞术显示,CEC@ZIF-8纳米颗粒通过将细胞周期阻滞在G0/G1期来抑制HeLa细胞的生长。流式细胞术还显示,CEC@ZIF-8纳米颗粒诱导的凋亡率高于CEC,而未负载的ZIF-8几乎没有内在的促凋亡活性。此外,CEC@ZIF-8纳米颗粒还上调了活性氧(ROS)水平,而ROS抑制剂和半胱天冬酶抑制剂可逆转CEC@ZIF-8纳米颗粒诱导的凋亡。最后,CEC@ZIF-8纳米颗粒还降低了小鼠异种移植肿瘤的生长速度,且未观察到顺铂治疗时的全身毒性。

结论

CEC@ZIF-8纳米药物递送系统在体内和体外均显著增强了CEC的抗宫颈癌作用,为临床应用和肿瘤治疗提供了一种更有前景的药物递送系统。同时,这项工作证明了负载CEC的ZIF-8纳米颗粒在选择性破坏肿瘤组织方面的临床潜力。

https://cdn.ncbi.nlm.nih.gov/pmc/blobs/b0ab/11678129/ea32e5777e70/pharmaceutics-16-01591-sch001.jpg

文献AI研究员

20分钟写一篇综述,助力文献阅读效率提升50倍。

立即体验

用中文搜PubMed

大模型驱动的PubMed中文搜索引擎

马上搜索

文档翻译

学术文献翻译模型,支持多种主流文档格式。

立即体验