Suppr超能文献

针对新冠病毒奥密克戎BA.5和XBB.1.16变体的杂交瘤衍生中和单克隆抗体的结构见解

Structural insights into hybridoma-derived neutralizing monoclonal antibodies against Omicron BA.5 and XBB.1.16 variants of SARS-CoV-2.

作者信息

Hu Hengrui, Leng Chao, Shu Yanni, Peng Lu, Wu Fan, Liu Jia, Zhang Xiaolu, Zhou Wei, Xiao Qinghong, Li Yufeng, Wu Bihao, Shen Jiamei, Li Jiang, Gong Rui, Yan Bing, Deng Fei, Hu Zhihong, Cao Sheng, Wang Manli

机构信息

State Key Laboratory of Virology, Wuhan Institute of Virology, Center for Biosafety Mega-Science, Chinese Academy of Science, Wuhan, China.

Hubei Provincial Center for Disease Control and Prevention, Wuhan, Hubei, China.

出版信息

J Virol. 2025 Feb 25;99(2):e0130724. doi: 10.1128/jvi.01307-24. Epub 2025 Jan 7.

Abstract

UNLABELLED

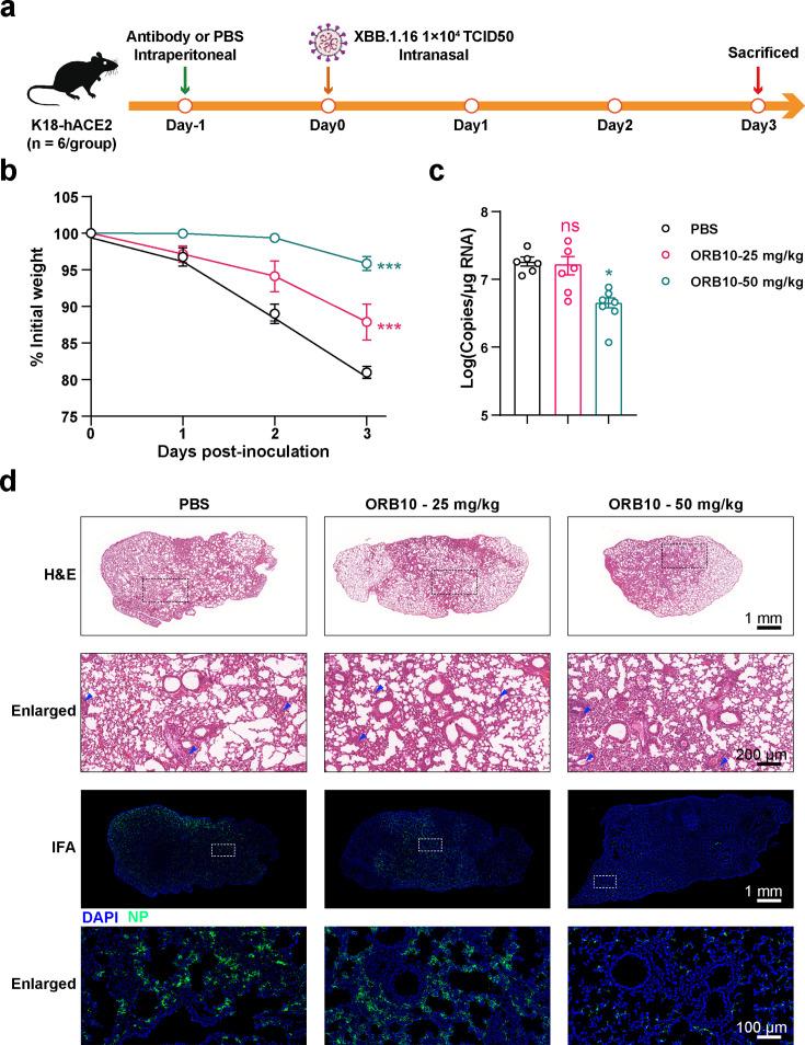
The emergence of novel variants of severe acute respiratory syndrome coronavirus-2 (SARS-CoV-2) continues to pose an ongoing challenge for global public health services, highlighting the urgent need for effective therapeutic interventions. Neutralizing monoclonal antibodies (mAbs) are a major therapeutic strategy for the treatment of COVID-19 and other viral diseases. In this study, we employed hybridoma technology to generate mAbs that target the BA.5 receptor-binding domain (RBD) of the SARS-CoV-2 spike protein. Through a comprehensive screening process, we identified four mAbs capable of effectively neutralizing BA.5, XBB.1.16, and related variant infections , among which ORB10 was found to neutralize BA.5 variants with a plaque reduction neutralization test (PRNT) of 8.7 ng/mL. Additionally, competitive binding assays, sequencing of heavy and light chain variable regions, and binding kinetics characterization provided insights into the epitopes and binding affinities of the identified mAbs. Moreover, experiments in the K18-hACE2 mouse model demonstrated the protective efficacy of ORB10 against both BA.5 and XBB.1.16 variants. Finally, cryo-electron microscopy structural analysis of the ORB10-RBD complex identified key residues involved in the antibody-antigen interactions, providing insights into the molecular mechanisms of neutralization and immune escape of SARS-CoV-2 Omicron variants from mAbs.

IMPORTANCE

The ongoing evolution of SARS-CoV-2 has led to the emergence of variants capable of evading immune responses elicited by natural infection and vaccination, especially the highly transmissible and immune-evasive Omicron variants. This study generated and characterized a panel of monoclonal antibodies (mAbs) specifically targeting the RBD of the Omicron BA.5 variant, of which the ORB10 showed efficacy against Omicron BA.5 and XBB.1.16 variants both and . Cryo-EM structural analysis further elucidated the binding epitope interactions and neutralization mechanism between ORB10 and the BA.5 RBD protein. This study enhances our understanding of antibody-mediated neutralization of SARS-CoV-2 and provides valuable insights into the development of effective therapeutic strategies to combat ongoing SARS-CoV-2 variant infections.

摘要

未标记

严重急性呼吸综合征冠状病毒2(SARS-CoV-2)新型变体的出现继续给全球公共卫生服务带来持续挑战,凸显了对有效治疗干预措施的迫切需求。中和单克隆抗体(mAbs)是治疗COVID-19和其他病毒性疾病的主要治疗策略。在本研究中,我们采用杂交瘤技术生成了靶向SARS-CoV-2刺突蛋白BA.5受体结合域(RBD)的单克隆抗体。通过全面的筛选过程,我们鉴定出四种能够有效中和BA.5、XBB.1.16及相关变体感染的单克隆抗体,其中ORB10在空斑减少中和试验(PRNT)中以8.7 ng/mL的浓度中和BA.5变体。此外,竞争结合试验、重链和轻链可变区测序以及结合动力学表征为所鉴定单克隆抗体的表位和结合亲和力提供了见解。此外,在K18-hACE2小鼠模型中的实验证明了ORB10对BA.5和XBB.1.16变体的保护效力。最后,对ORB10-RBD复合物的冷冻电子显微镜结构分析确定了参与抗体-抗原相互作用的关键残基,为SARS-CoV-2奥密克戎变体从单克隆抗体的中和和免疫逃逸分子机制提供了见解。

重要性

SARS-CoV-2的持续进化导致了能够逃避自然感染和疫苗接种引发的免疫反应的变体出现,尤其是高传播性和免疫逃逸的奥密克戎变体。本研究生成并表征了一组专门靶向奥密克戎BA.5变体RBD的单克隆抗体(mAbs),其中ORB10对奥密克戎BA.5和XBB.1.16变体均显示出效力。冷冻电镜结构分析进一步阐明了ORB10与BA.5 RBD蛋白之间的结合表位相互作用和中和机制。本研究增强了我们对抗体介导的SARS-CoV-2中和作用的理解,并为开发对抗正在进行的SARS-CoV-2变体感染的有效治疗策略提供了有价值的见解。

https://cdn.ncbi.nlm.nih.gov/pmc/blobs/4d75/11852929/c672377a60a7/jvi.01307-24.f001.jpg

文献AI研究员

20分钟写一篇综述,助力文献阅读效率提升50倍。

立即体验

用中文搜PubMed

大模型驱动的PubMed中文搜索引擎

马上搜索

文档翻译

学术文献翻译模型,支持多种主流文档格式。

立即体验